NP-полнота
Алфавит
Строки
Язык
Машина Тьюринга (неформально)
Вход и оператор остановки
Машина Тьюринга (формально)
Машина Тьюринга (начало вычисления)
Машина Тьюринга (рекурсия)
Машина Тьюринга (конец вычисления)
Полиномиально вычислимая Машина Тьюринга
Тезис Черча
Задачи распознавания (неформально)
Задачи распознавания (формально)
Класс P
Класс NP (неформально)
Класс NP (формально)
P  NP
Пример задачи из NP
Рандомизированный алгоритм
Лас-Вегас алгоритм
Монте Карло алгоритм
Недетерминированный алгоритм
Класс NP
Доказательство
NP-полнота
Полиномиальная сводимость
NP-полнота
Набор значений истинности
Дизъюнкция
Задача «Выполнимость»
Теорема Кука (1971)
Доказательство
Доказательство сводимости
Основная идея
Булевы переменные
Итоговая цель
Требуемые условия для выполнимого набора дизъюнкций
На каждом шаге вычислений каждая позиция содержит единственный символ.
На каждом шаге вычислений ровно одна позиция просматривается, и один оператор выполняется.
Вычисление начинается со входа x#c для некоторого c{0,1}└ p(size(x))┘.
Алгоритм работает корректно. ((n,σ)=(m,τ,δ)).
Алгоритм останавливается, если n(i) = −1.
Не просмотренные позиции не изменяются.
Алгоритм на выходе получает 1.
Полиномиальность сведения
Задача «3-Выполнимость»
3-Выполнимость
NP-полнота
Задача «Независимое множество»
Независимое множество
Идея доказательства
Сведение
Пример
Доказательство
Доказательство
Задача «Вершинное покрытие»
Задача «Клика»
Вершинное покрытие и клика
Задача «Гамильтонов цикл»
Гамильтонов цикл
Идея доказательства
Построение графа G′
Компонента (vi, vj)
Компонента vi
Компонента вершины
Дополнительные вершины в G′
Компонента вершины
441.50K
Category: informaticsinformatics

NP-полнота. Машина Тьюринга

1.

• https://old.mccme.ru/dubna/2018/courses/adria
nov.html
• (Гэри, Джонсон) Вычислительные машины
и труднорешаемые задачи
• (Пападимитриу, Стайглиц) Комбинаторная
оптимизация. Алгоритмы и сложность.
• CRLS

2. NP-полнота

Машина Тьюринга

3. Алфавит

Алфавитом называется конечное множество,
состоящее не менее чем из двух элементов и не
содержащее специального символа ⊔ .

4. Строки

• Обозначим через A множество всех
последовательностей (строк) длины n,
символами которых являются элементы
из алфавита A.
• Пусть A0 содержит ровно один элемент
пустую строку.
n
A : n A
n

5. Язык

• Языком над алфавитом A называется
произвольное подмножество из A*.
• Элементы языка часто называются словами.
n
• Если x A , то будем писать size(x) = n.

6. Машина Тьюринга (неформально)

• Машина Тьюринга состоит из N +1 оператора,
занумерованных от 0,…, N.
• Сначала выполняется оператор 0, и текущей позицией
строки является позиция 1.
• Каждый оператор работает по следующей схеме: считывает
элемент в текущей позиции, и в зависимости от его
значения переписывает элемент в текущей позиции на
некоторый элемент из A {⊔}, и, возможно, переходит на
одну позицию влево или вправо, и переходит на оператор,
который будет выполняться следующим.

7. Вход и оператор остановки

• На вход машине Тьюринга подается некоторая
строка x A* с символами из некоторого
фиксированного алфавита A.
• Можно считать, что слово записывается на
бесконечной с двух сторон ленте в ячейках с
номерами 1, 2, …, |x| по одному символу в ячейке.
Все другие ячейки содержат пустой символ ⊔.
• Существует специальный оператор –1, который
означает конец вычислений.

8. Машина Тьюринга (формально)

• Машина Тьюринга задается функцией
Φ:{0,…, N }× A {⊔}→{-1,…, N }×A {⊔}×{-1,0,1} для
некоторой N .
• Вычислением Φ x, x A* называется конечная
или бесконечная последовательность троек (n(i),s(i),π(i))
с n(i) {-1,…,N}, s(i) (A {⊔})Z и π(i) (i = 0,1,2,…),
которые определяются рекурсивно.
• n(i) означает текущий оператор.
• s(i) означает текущую строку.
• π(i) означает текущую позицию.

9. Машина Тьюринга (начало вычисления)

• n(0) := 0.
• sj(0) := xj для 1≤ j ≤ size(x), и
sj(0) := 0 для всех j ≤ 0 и j > size(x).
• π(0) := 1.

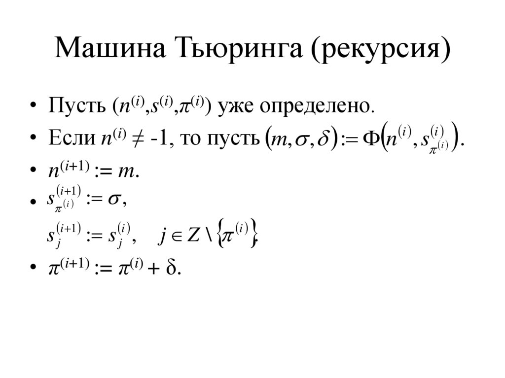
10. Машина Тьюринга (рекурсия)

• Пусть (n(i),s(i),π(i)) уже определено.
• Если n(i) ≠ -1, то пусть (m, , : (n(i , s (i( i .
• n(i+1) := m.
(i 1
s
• ( : ,
(i 1
(i
(i
s j : s j , j Z \ .
• π(i+1) := π(i) + δ.
i

11. Машина Тьюринга (конец вычисления)


Если n(i)= –1, то вычисление заканчивается
• time(Φ,x) = i
• output(Φ,x) {0,1}k,
где k =min{j ℕ:sj(i)= ⊔}-1
• (Φ,x)j= sj(i) для j =1,…k.
• Если последовательность бесконечна, то
• time(Φ,x) = ∞
• output(Φ,x) не определен.

12. Полиномиально вычислимая Машина Тьюринга

• Пусть A – алфавит, S, T A* два языка, и функция f :S T.
Пусть Φ – машина Тьюринга с алфавитом A.
Φ вычисляет f , если time(Φ,s) <∞ и (s ,output(Φ,s)) = f(s)
для каждого s S.
• Если существует полином p: time(Φ,s) ≤ p(size(s))
для всех s S , то Φ называется полиномиально
вычислимой машиной Тьюринга.
• T={0,1}
• Будем говорить, что Φ решает язык L:={s S : f(s) =1}.
• Если существует полиномиально вычислимая машина
Тьюринга, решающая язык L, то говорят, что L разрешим в
полиномиальное время.

13. Тезис Черча

• Любая интуитивно вычислимая функция
может быть вычислена на некоторой
машине Тьюринга.

14. Задачи распознавания (неформально)

• Любой язык L {0,1}* можно интерпретировать как задачу
распознавания: задана 0-1-строка, проверить принадлежит ли она L.
• Однако, нас более интересуют содержательные задачи (задача
Гамильтонов цикл: задан неориентированный граф, проверить есть ли
в нем Гамильтонов цикл.)
• Граф Лист смежности (матрица смежностей) бинарная строка
длины (O(n+m log n)).
• Для большинства интересных задач распознавания их примеры можно
представить как подмножества бинарных строк.
• Дополнительное требование: можно в полиномиальное время
проверить является ли произвольная строка примером
рассматриваемой задачи распознавания или нет.

15. Задачи распознавания (формально)

• Задачей распознавания называется пара
Π=(X,Y), где X – язык разрешимый в
полиномиальное время и Y X.
• Элементы X называются примерами из Π.
• Элементы Y называются «да»-примерами.
• Элементы X \ Y называются «нет»-примерами.
• Алгоритм для задачи распознавания (X,Y) – это
алгоритм вычисляющий функцию f : X {0,1},
такой что f(x)=1, если x Y, и f(x)=0, если x X \Y.

16. Класс P

• Класс всех задач распознавания, для которых существует
полиномиальный алгоритм, обозначается P.
• Другими словами, (X,Y) P, с Y X {0,1}*, когда оба
языка X и Y разрешимы в полиномиальное время.
• Доказательством того, что задача лежит в P, обычно
является полиномиальный алгоритм.
• Из тезиса Черча следует, что существует полиномиально
вычислимая машина Тьюринга для каждой проблемы в P.

17. Класс NP (неформально)

• К сожалению, принадлежность к классу P многих
интересных задач (Гамильтонов цикл, ЦЛП,
Вершинное покрытие, …) неизвестна.
• Вместо требования существования для задачи
полиномиального алгоритма потребуем, что для
каждого «да»-примера существует сертификат,
который может быть проверен в полиномиальное
время.
• Заметим, что мы не требуем сертификата для
«нет»-примера.

18. Класс NP (формально)


Задача распознавания Π=(X,Y) принадлежит NP, если
существует полином p и задача распознавания Π'=(X',Y')
из P, такие что
• X' = {x#c: x X, c {0,1}└ p(size(x))┘} и
• Y = {y X : c {0,1}└ p(size(x))┘ : y#c Y'}.
x#c обозначает соединение в общую строку строки x,
символа # и строки c.
Строка c: y#c Y' называется сертификатом для y.
Алгоритм для Π' называется алгоритмом проверки
сертификата.

19. P  NP

P NP
Утверждение 1.1 P NP.
• Выберем в качестве сертификата пустую строку
для всех «да»-примеров (то есть p = 0).
• Алгоритм для Π' удаляет последний символ входа
«x#» и затем применяет алгоритм для Π.

20. Пример задачи из NP

Утверждение 1.2
Задача Гамильтонов цикл принадлежит NP.
• Выберем в качестве сертификата любой
Гамильтонов цикл.
• Легко проверить за полиномиальное время,
является ли данный набор ребер Гамильтоновым
циклом.

21. Рандомизированный алгоритм

• Рандомизированный алгоритм для вычисления
функции f :S T задается алгоритмом, вычисляющим функцию g:{s#r: s S,r {0,1}k(s)} T.
• Для каждого примера s S алгоритм использует k(s)
случайных бит.
• Время работы алгоритма оценивается только от size(s).
• Рандомизированный алгоритм, работающий
полиномиальное время может использовать только
полиномиальное число случайных бит.

22. Лас-Вегас алгоритм

• Лас-Вегас алгоритмом называется
рандомизированный алгоритм такой,
что g(s#r) = f(s) для всех s S и всех
r {0,1}k(s).
• Лас-Вегас алгоритм всегда вычисляет
правильное решение, но время его работы
для одного и того же примера может
различаться.

23. Монте Карло алгоритм

• Монте Карло алгоритмом называется
рандомизированный алгоритм такой, что
существует ненулевая вероятность p
получения правильного ответа, то есть
r 0,1
k (s
p inf
s S
: g (s # r f (s
2
k (s
0.

24. Недетерминированный алгоритм


Если T = {0,1}, и для каждого s S с f(s) =
0 алгоритм вычисляет g(s#r) = 0 для всех
r {0,1}k(s), то такой алгоритм называется
рандомизированный алгоритм с
односторонней ошибкой.
Если, в дополнение, для каждого s S с
f(s) = 1 существует по крайней мере один r
{0,1}k(s) с g(s#r) = 1, то такой алгоритм
называется недетерминированным
алгоритмом.

25. Класс NP

Утверждение 1.3
Задача распознавания принадлежит NP тогда и
только тогда, когда для ее решения существует
полиномиальный недетерминированный алгоритм.

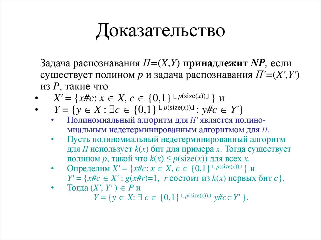
26. Доказательство

Задача распознавания Π=(X,Y) принадлежит NP, если
существует полином p и задача распознавания Π'=(X',Y')
из P, такие что
• X' = {x#c: x X, c {0,1}└ p(size(x))┘} и
• Y = {y X : c {0,1}└ p(size(x))┘: y#c Y'}
Полиномиальный алгоритм для Π' является полиномиальным недетерминированным алгоритмом для Π.
Пусть полиномиальный недетерминированный алгоритм
для Π использует k(x) бит для примера x. Тогда существует
полином p, такой что k(x) ≤ p(size(x)) для всех x.
Определим X' = {x#c: x X, c {0,1}└ p(size(x))┘} и
Y' = {x#c X' : g(x#r)=1, r состоит из k(x) первых бит с}.
Тогда (X', Y' ) P и
Y = {y X: c {0,1}└ p(size(x))┘ y#c Y' }.

27. NP-полнота

Теорема Кука

28. Полиномиальная сводимость

• Пусть Π1=(X1,Y1) и Π2=(X2,Y2) ― задачи
распознавания. Будем говорить, что Π1
полиномиально сводится (по Карпу) к Π2 ,
если существует функция f : X1 X2 ,
вычислимая в полиномиальное время такая,
что f(x) Y2 для всех x Y1, и f(x) X2\Y2
для всех x X1\Y1 .

29. NP-полнота

• Задача Π распознавания называется NP-полной,
если все другие задачи из класса NP
полиномиально сводятся к Π.

30. Набор значений истинности

• Пусть U={u1, u2,…, uk}―множество булевых переменных.
• Под набором значений истинности на множестве U
будем понимать функцию T: U {true, false}.
• Расширим T к множеству L : U u : u U ,
полагая T (u : true, если T (u : false, и наоборот.
• Элементы множества L называются литералами.

31. Дизъюнкция

• Дизъюнкцией над U называется множество литералов над
U.
• Она представляет дизъюнкцию этих литералов и
называется выполненной при некотором наборе значений
истинности тогда и только тогда, когда при
рассматриваемом наборе значений истинности хотя бы
один из ее членов принимает значение “true”.
• Семейство (набор) Z дизъюнкций над U называется
выполнимым в том и только том случае, если найдется
некоторый набор значений истинности на множестве U,
такой что выполнены все дизъюнкции из Z.

32. Задача «Выполнимость»

• Условие. Задано множество переменных U
и набор Z дизъюнкций.
• Вопрос. Является ли Z выполнимым?

33. Теорема Кука (1971)

Теорема 2.1
Задача «Выполнимость» является NP-полной.

34. Доказательство

• «Выполнимость» NP.

35. Доказательство сводимости

• Пусть Π=(X,Y) будет любая другая проблема в NP.
• Требуется доказать, что Π полиномиально сводится
к «Выполнимости».
• По определению существует полином p и задача
распознавания Π'=(X',Y') из P, такие что
• X' = {x#c: x X, c {0,1}└ p(size(x))┘} и
• Y = {y X : c {0,1}└ p(size(x))┘ : y#c Y'}.
• Пусть Φ:{0,…,N}× A {⊔}→{-1,…,N}×A {⊔}×{-1,0,1} –
полиномиальная машина Тьюринга для Π' с алфавитом A.
• Пусть полином q : time(Φ,x#c) ≤ q(size(x#c)) для всех
примеров x#c X'.
• size(x#c) = size(x) + 1 + └p(size(x))┘

36. Основная идея

• Сконструировать набор Z(x) дизъюнкций
над множеством V(x) булевых переменных
для каждого x X, так что Z(x) выполнимо
тогда и только тогда, когда x Y.

37. Булевы переменные

• Q:=q(size(x) + 1 + └p(size(x))┘)
• V(x):
– vijσ , 0 ≤ i ≤ Q, -Q ≤ j ≤ Q и σ A {⊔}= A
(после i шагов вычислений в j-й позиции строки
записан символ σ);
– wijn , 0 ≤ i ≤ Q, -Q ≤ j ≤ Q и −1≤ n ≤ N;
(после i шагов вычислений j-я позиция строки
просматривается и оператор n выполняется).

38. Итоговая цель

• Если (n(i),s(i),π(i)) i = 0,1,2,…тройка из
вычисления Φ, то требуется определить
набор дизъюнкций таким образом, что
– vijσ = true sj(i) =σ;
– wijn = true π(i) = j и n(i) = n;
– набор Z(x) дизъюнкций выполним
существует строка c, такая что
output(Φ,x#c)=1.

39. Требуемые условия для выполнимого набора дизъюнкций

• На каждом шаге вычислений каждая позиция содержит
единственный символ.
• На каждом шаге вычислений ровно одна позиция
просматривается, и один оператор выполняется.
• Вычисление начинается со входа x#c для
некоторого c {0,1}└ p(size(x))┘.
• Алгоритм работает корректно. ( (n,σ)=(m,τ,δ))
• Алгоритм останавливается, если n(i)=−1.
• Не просмотренные позиции не изменяются.
• Алгоритм на выходе получает 1.

40. На каждом шаге вычислений каждая позиция содержит единственный символ.

v : A 0 i Q, Q j Q;
v , v 0 i Q, Q j Q, , A : .
ij
ij
ij

41. На каждом шаге вычислений ровно одна позиция просматривается, и один оператор выполняется.

w : Q j Q, 1 n N 0 i Q;
ijn
w , w 0 i Q, Q j, j' Q, 1 n, n' N : ( j, n ( j' , n' .
ijn
ij 'n '

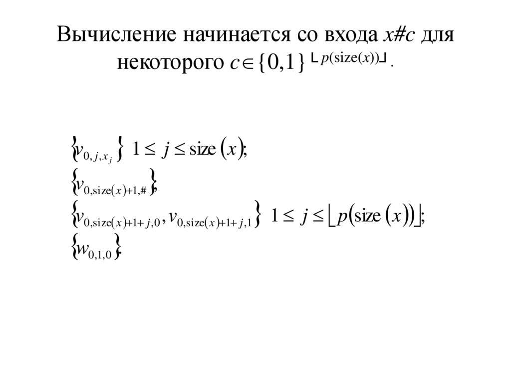
42. Вычисление начинается со входа x#c для некоторого c{0,1}└ p(size(x))┘.

Вычисление начинается со входа x#c для
некоторого c {0,1}└ p(size(x))┘.
v 1 j size (x ;
0, j , x j
v ( ;
v ( , v
w .
0,size x 1,#
0,size x 1 j , 0
0,1, 0
0,size( x 1 j ,1
1 j p(size (x ;

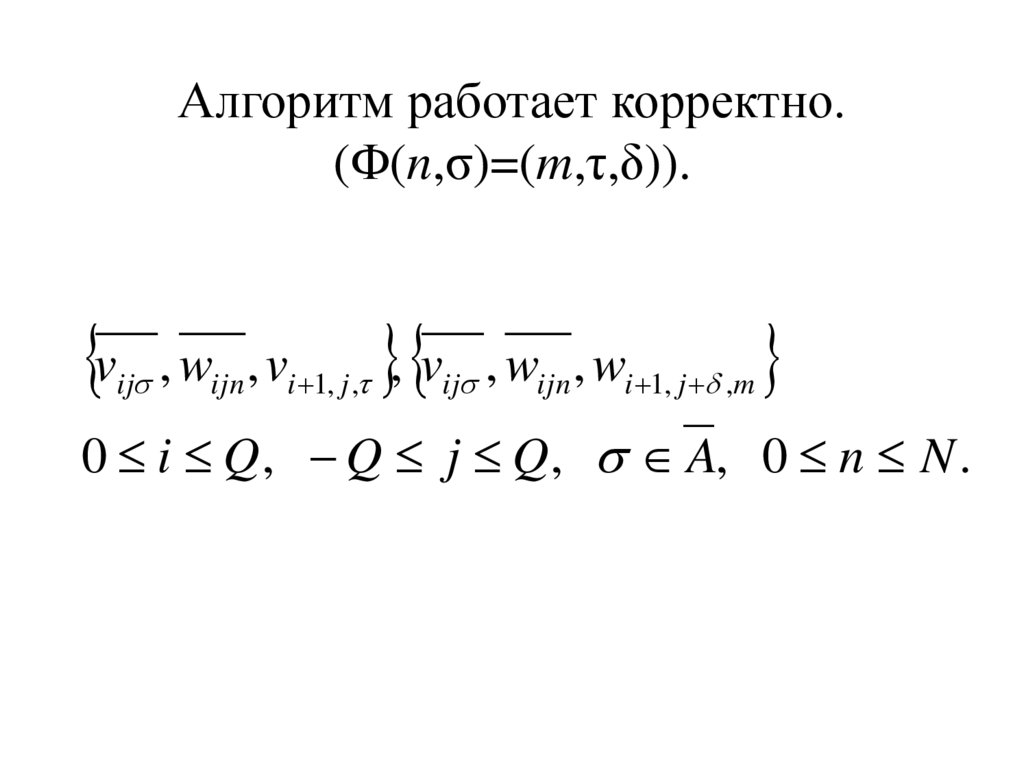
43. Алгоритм работает корректно. ((n,σ)=(m,τ,δ)).

Алгоритм работает корректно.
( (n,σ)=(m,τ,δ)).
v , w , v
ij
ijn
i 1, j ,
, v , w , w
ij
ijn
i 1, j ,m
0 i Q, Q j Q , A, 0 n N .

44. Алгоритм останавливается, если n(i) = −1.

w
i , j , 1
, wi 1, j , 1 , wi , j , 1 , vi , j , , vi 1, j ,
0 i Q, Q j Q, A.

45. Не просмотренные позиции не изменяются.

v , w , v
ij
ij 'n
i 1, j ,
0 i Q, A,
1 n N , Q j, j ' Q.

46. Алгоритм на выходе получает 1.

{vQ,1,1}, {vQ,2,⊔}

47. Полиномиальность сведения

• Длина записи Z(x)
O(Q3log Q)
– Число литералов
– запись индекса
O(Q3)
O(log Q)
• Так как Q ― это полином от size(x), то
существует полиномиальный алгоритм,
который по данному x, вычисляет Z(x).
• Осталось доказать, что Z(x) выполнима
тогда и только тогда, когда x Y.

48.

• Z(x) выполнима.
• набор значений истинности T, на котором выполнены
все дизъюнкции.
• Пусть c {0,1}└ p(size(x))┘,
и cj = 1 для всех j c T(v0,size(x)+1+j,1) = true,
и cj = 0 для всех j c T(v0,size(x)+1+j,1) = false.
• По построению переменные отражают вычисление на
входе x#c.
• output( , x#c)=1.
• ―алгоритм проверки сертификата.
• x ― «да»-пример (x Y).

49.


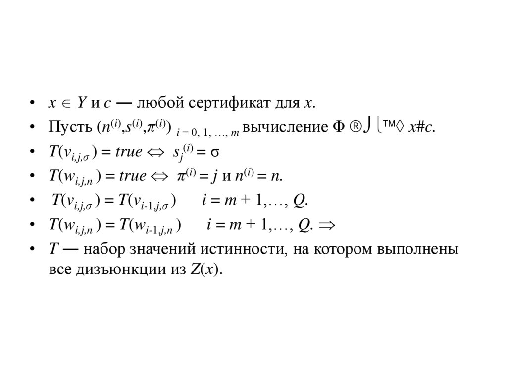
x Y и c ― любой сертификат для x.
Пусть (n(i),s(i),π(i)) i = 0, 1, …, m вычисление Φ x#c.
T(vi,j,σ ) = true sj(i) = σ
T(wi,j,n ) = true π(i) = j и n(i) = n.
T(vi,j,σ ) = T(vi-1,j,σ ) i = m + 1,…, Q.
T(wi,j,n ) = T(wi-1,j,n )
i = m + 1,…, Q.
T ― набор значений истинности, на котором выполнены
все дизъюнкции из Z(x).

50. Задача «3-Выполнимость»

• Условие. Задано множество переменных U
и набор Z дизъюнкций, каждая из которых
содержит ровно 3 литерала.
• Вопрос. Является ли Z выполнимым?

51. 3-Выполнимость

Теорема 2.2 (Cook 1971)
Задача «3-Выполнимость» является NP-полной.

52. NP-полнота

Основные NP-полные задачи

53. Задача «Независимое множество»

• Условие. Задан граф G=(V,E) и целое число k.
• Вопрос. Существует ли независимое множество
на k вершинах?
• Независимым множеством называется такое
подмножество вершин V′ V, что любые две
его вершины не соединены ребром в G.

54. Независимое множество

Теорема 3.1 (Karp 1972)
Задача «Независимое множество»
является NP-полной.

55. Идея доказательства

• «Выполнимость» → «Независимое множество»
• «Выполнимость»:
– множество переменных X,
– набор дизъюнкций Z ={Z1,…,Zm} c
Zi={λi1,…, λiki} (i = 1,…,m), где λij − литералы на X.
• Построим граф G, такой что G имеет независимое
множество размера m тогда и только тогда, когда
существует набор значений истинности, при
котором выполнены все m дизъюнкций.

56. Сведение

• Zi: клика на ki вершинах (вершина соответствует
литералу в дизъюнкции)
• Вершины разных клик связаны между собой
ребром, если они соответствуют литералу и его
отрицанию.
V (G : vij : 1 i m, 1 j ki
(
E (G : vij , vkl : (i k & j l & ij x & kl x : x X

57. Пример

m 4, Z1 x1, x2 , x3 , Z2 x1, x3 , Z3 x2 , x3 , Z4 x1, x2 , x3
x1
x3
x1
x1
x2
x2
x3
x3
x2
x3

58. Доказательство

• Пусть в G есть независимое множество размера m.
• Тогда, оно содержит по одному элементу в каждой
клике и не содержит двух вершин,
соответствующих литералу и его отрицанию.
• То есть, эти вершины определяют по литералу в
каждой дизъюнкции.
• Положим каждому такому литералу значение true
и дополним до набора значений истинности,
который выполняет все дизъюнкции.

59. Доказательство

• Пусть существует набор значений
истинности, при котором выполнены
все m дизъюнкций.
• Выберем в каждой дизъюнкции один
литерал со значением true.
• Множество соответствующих вершин
определяет искомое независимое
множество.

60. Задача «Вершинное покрытие»

• Условие. Задан граф G и целое число k.
• Вопрос. Существует ли вершинное
покрытие мощности k?
• Вершинное покрытие это множество
вершин V′ V такое, что каждое ребро
имеет граничную точку в V′ .

61. Задача «Клика»

• Условие. Задан граф G и целое число k.
• Вопрос. Существует ли клика мощности k?
• Кликой называется такое подмножество
вершин V′ V, что любые две его вершины
соединены ребром в G.

62. Вершинное покрытие и клика

Теорема 3.2 (Karp 1972)
Задача «Вершинное покрытие» и задача «Клика»
являются NP-полными.

63. Задача «Гамильтонов цикл»

• Условие. Задан граф G.
• Вопрос. Существует ли в G
гамильтонов цикл?

64. Гамильтонов цикл

Теорема 3.3 (Karp 1972)
Задача «Гамильтонов цикл» является NP-полной.

65. Идея доказательства

• «Вершинное покрытие» → «Гамильтонов цикл»
• «Вершинное покрытие»: G = (V,E), k ≥ 0, целое.
• Построим граф G′ = (V′,E′), такой что G′ имеет
гамильтонов цикл тогда и только тогда, когда в G
есть вершинное покрытие H, состоящее из не
более чем k элементов.
• Пусть |E| = m.

66. Построение графа G′

• |V′| = 12m+k
• Каждому ребру (vi, vj) в исходном графе
соответствует 12 вершин uij1, uij2, uij3, uij4, uij5, uij6,
uji1, uji2, uji3, uji4, uji5, uji6.
• k дополнительных вершин a1, a2,…, ak.

67. Компонента (vi, vj)

uij1
uji1
uij2
uji2
uij3
uji3
uij4
uji4
uij5
uji5
uij6
uji6
vi ∊ H,
vj ∉ H
vi ∉ H,
vj ∊ H
vi ∊ H,
vj ∊ H

68. Компонента vi

• Пусть r степень вершины vi. Упорядочим
произвольным образом ребра, инцидентные vi: (vi,
vj1), (vi, vj2),…, (vi, vjr).
• Все компоненты, соответствующие ребрам,
инцидентным vi, соединяются вместе
следующими ребрами:
(u , u : 1 s r 1 .
ijs 6
ijs 11

69. Компонента вершины

uijr1
uij11
uij21
uij31
uij16
uijr6
uij26
uij36

70. Дополнительные вершины в G′

• Дополнительная вершина al соединена с первой и
последней вершиной компоненты vi. Пусть r
степень вершины vi.
(a , u : 1 l k , v V ,
(a , u : 1 l k , v V .
l
ij11
i
l
ijr 6
i

71. Компонента вершины

uijr1
uij11
uij21
uij31
uij16
uijr6
uij26
uij36
English     Русский Rules