Л Е К Ц И Я №7 Напряженное состояние в грунтах
П л а н 7.1. Влияние площади загружения на распреде-ление напряжения и деформации внутри грунта 7.2. Распределение напряжений в
7.3. Распределение давлений по подошве жестких фундаментов. Контактная задача.
Слоистое основание при наличии подземных грунтовых вод
1.06M
Category: ConstructionConstruction

Напряженное состояние в грунтах

1. Л Е К Ц И Я №7 Напряженное состояние в грунтах

2. П л а н 7.1. Влияние площади загружения на распреде-ление напряжения и деформации внутри грунта 7.2. Распределение напряжений в

План
7.1. Влияние площади загружения на распределение напряжения и деформации внутри грунта
7.2. Распределение напряжений в случае плоской
задачи.
7.3. Распределение напряжений по подошве
фундамента (штампа). (Контактная задача).
7.4. Напряжение от собственного веса грунта
(природное давление).

3.

7.1. Влияние площади загружения на распределение напряжения и деформации внутри грунта
2z 2 2
4
b
1
l
1
b
=0,108
z1= р=0,108 3==0,32 кгс/см2 0,032 МПа

4.

1) Чем больше площадь загружения, тем медленнее
рассеиваются напряжения с глубиной.
2) При увеличении площади загружения напряжения
в точке увеличиваются, но не пропорционально, т.к.
z зависит от радиуса R (R2>R1) и с увеличением R
величина z уменьшается ( zу2 < zу1).

5.

7.2 Распределение напряжений в случае плоской
задачи (задача Фламана)
Условия будут иметь место, когда отношение длины
площади загружения к ее ширине более или равно 10.
l / b 10
Напряжения в точке зависят от нагрузки Р, координат
точки (у/z) и ширины полосы загружения b и не зависят
от свойств грунта.

6.

Действие равномерно распределенной нагрузки
в условиях плоской задачи
хy = xz =0
х функция z и у
Три составляющих: z у y

7.

Определение напряжений в любой точке
полупространства в условиях плоской задачи
Z
y
Р
Р
Р
( Sin Cos 2 )
( Sin Cos 2 )
(1)
( Sin Sin 2 )
где - угол видимости, лучами выходящими из точки
М и проходящими через крайние точки полосы
загружения
- угол, составленный крайним лучом с вертикалью.

8.

Z Kz P
y Ky P
(2)
K y z P
Значения коэффициентов влияния Kz, Ky, Kzy
приведены в таблицах в зависимости от величины
относительных координат
z у
f :
b b

9.

Эпюры распределения сжимающих напряжений z
по вертикальной (а) и горизонтальным (б) сечениям
массива грунта.

10.

Линии одинаковых напряжений
а) изобары- вертикальных сжимающих z;
б) распоры - горизонтальных напряжений у;
в) сдвиги- касательных напряжений zу

11.

Наибольшее главное напряжение направлено по
биссектрисе угла видимости .
Р
( Sin Sin 2 )
I
1
Р
( Sin )
2
Р
( Sin )
2
- угол видимости полосы загружения в радианах
2
2
0
(3)

12.

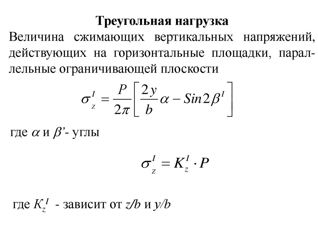
Треугольная нагрузка
Величина сжимающих вертикальных напряжений,
действующих на горизонтальные площадки, параллельные ограничивающей плоскости
Р 2y
I
Z
Sin 2
2 b
I
где и ’- углы
I K zI P
Z
где КzI - зависит от z/b и у/b

13.

.
Эпюры распределения сжимающих напряжений
по вертикальным и горизонтальным сечениям массива
грунта при действии треугольной нагрузки

14.

Сжимающие напряжения в массиве грунта при
нагрузке, меняющейся по закону прямой
I P
Z
где I=f( /z, b/z) – функция
относительных величин
( /z, b/z), определяемая
по номограмме ;
( и b - длина соответственно треугольной и
прямоугольной эпюр
нагрузки;
z - глубина рассматриваемой точки).

15. 7.3. Распределение давлений по подошве жестких фундаментов. Контактная задача.

Характер распределения контактных напряжений
зависит от жесткости, формы и размеров фундамента
или сооружения и от жесткости (податливости)
грунтов основания.
Фундаменты:
- жесткие;
- гибкие ;
- конечной жесткости

16.

Для круглой площади подошвы при центральной
нагрузке абсолютно жесткого фундамента
р ху
где
рm
р
2 1
r
2
р – расстояние от центра фундамента до
точки , в которой определяется
ордината контактного давления (р r);
рт– среднее давление на единицу площади
подошвы;
r– радиус подошвы фундамента

17.

Для случая плоской задачи
Р xy
2Р m
y
1
br
2
где y - расстояние по горизонтали от середины
фундамента до рассматриваемой точки;
br - полуширина фундамента

18.

При внецентренной нагрузке Р в случае
плоской задачи:
2ey 2qb1
1
q
Р xy
2
2
2
P
b
b1 y
1
Р
где е - эксцентриситет сосредоточенной
(погонной) силы Р;
q- интенсивность боковой нагрузки

19.

Эпюра контактных давлений
При Р=r и у=b1
Рxy= .
По центральной
оси симметрии
фундамента при
круглой площади
подошвы
Р0=Рm/2
при ленточной
Р0 =2 Рm / .
под абсолютно
жестким
фундаментом
под фундаментом
различной
гибкости

20.

Изобары в грунте под фундаментами
абсолютно жестким(а) и гибким (б).

21.

Распределение сжимающих напряжений в случае
грунта ограниченной толщины на несжимаемом
основании
На напряженное состояние грунтов основания влияет:
- неоднородность и анизотропность грунтов под
фундаментом,
- резкое изменение модуля деформируемости отдельных
слоев грунта,
- близкое залегание несжимаемых скальных пород

22.

Эпюры распределения максимальных сжимающих
напряжений под центром гибкой равномерно
нагруженной полосы в слое грунта
ограниченной толщины, b1 2b1 5b1
1 – при наличии подстилающей
несжимаемой породы;
2 – для однородного
полупространства;
3 – для неоднородного слоя с
возрастающей по глубине
сжимаемостью грунта

23.

Критерием оценки жесткости
служит показатель гибкости:
сооружения
3
,
E0 l
Г 10
3
E1 h
где Е0 – модуль общей
деформации слоя грунта;
Е1- модуль упругости
материала фундаментной
балки;
Эпюра реактивных давлений по
l - полупролет балки
подошве гибкого фундамента на
h - высота прямоугольной слое грунта ограниченной
толщины
фундаментной балки.

24.

7.4. Напряжение от собственного веса грунта
(природное давление)
Природное давление - вертикальное давление,
возникающее в грунтовом массиве от собственного
веса грунта.
n
z g i hi
i 1
где n – число слоев грунта, от веса которых
определяется напряжение;
i - удельный вес грунта i-го слоя;
hi - толщина i-го слоя.

25.

Однородное основание
z=h zq = h

26.

Неоднородное основание
z=h1+h2 zq = h1+ sb h2

27. Слоистое основание при наличии подземных грунтовых вод

z=h1+h2+h3 zq = 1 h1 + 2 h2+ sb h3

28.

Слоистое основание при наличии подземных
грунтовых вод; непроницаемой породы –
водоупора (монолитные глины)
z=h1+h2+h3 zq = 1 h1+ sb h2+ w h2+ 2 h3
English     Русский Rules