Навчальні питання
1. Основні означення
Задача Коші
Загальний та частинний розв’язок ДР вищих порядків
2. ДР вищих порядків, які інтегруються в квадратурах.
3. ДР, що допускають зниження порядку.
Дякую за увагу!
707.00K
Category: mathematicsmathematics

Основні поняття про диференціальні рівняння вищих порядків

1.

Лекція 8.4
Основні поняття
про
диференціальні
рівняння вищих
порядків

2. Навчальні питання

►1. Основні означення
►2. Диференціальні рівняння
n-го
порядку, які інтегруються в
квадратурах
►3. Диференціальні рівнянь, що
допускають зниження порядку.

3. 1. Основні означення

4. Задача Коші

5. Загальний та частинний розв’язок ДР вищих порядків

6.

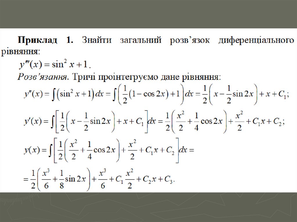
7. 2. ДР вищих порядків, які інтегруються в квадратурах.

2. ДР вищих порядків, які
інтегруються в квадратурах.

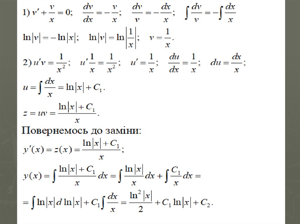
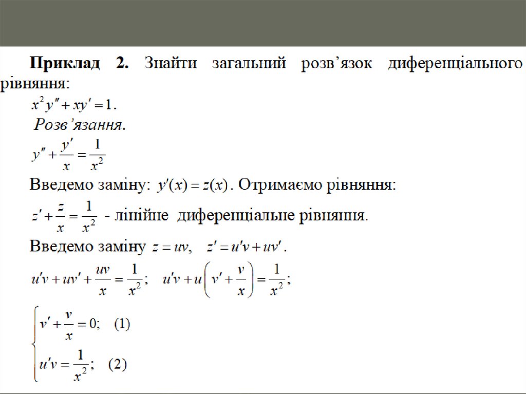
8. 3. ДР, що допускають зниження порядку.

9.

10.

11.

12.

13.

14.

15.

16. Дякую за увагу!

ВІЙСЬКОВИЙ ІНСТИТУТ
ТЕЛЕКОМУНІКАЦІЙ ТА
ІНФОРМАТИЗАЦІЇ
імені ГЕРОЇВ КРУТ
Кафедра математики та
фізики
Дякую за увагу!
English     Русский Rules