ЛЕКЦИЯ 1
712.89K
Category: electronicselectronics

Координация уровней токов КЗ на электростанциях и подстанциях

1. ЛЕКЦИЯ 1

ТЕМА 4. КООРДИНАЦИЯ УРОВНЕЙ ТОКОВ КЗ НА
ЭЛЕКТРОСТАНЦИЯХ И ПОДСТАНЦИЯХ
Разработчик и лектор: к.т.н., профессор кафедры
Электроэнергетика Леньков Юрий Аркадьевич

2.

4.1 Уровни токов КЗ в электрических системах и
динамика их изменения
В сетях различного напряжения современных развивающихся
энергосистем максимальный уровень токов КЗ в той или иной
степени непрерывно возрастает.
Максимальный уровень токов короткого замыкания в сетях
35 кВ и выше ограничивается параметрами выключателей,
трансформаторов, проводников и другого электрооборудования,
условиями устойчивой работы генераторов и надежностью
элементов электрической системы. В сетях генераторного
напряжения, собственных нужд и распределительных сетях
напряжением 6—35 кВ он ограничен параметрами
электрических аппаратов и токопроводов, термической
стойкостью кабелей, устойчивостью двигательной нагрузки.

3.

Максимальные уровни токов короткого замыкания в сетях
различных напряжений вызваны постоянным развитием самой
сети — включением в эксплуатацию новых линий
электропередачи,
вводом
в
эксплуатацию
блоков
турбогенераторов мощностью 300—500 МВА, которые, как
правило,
требуют
заземления
нейтралей
блочных
трансформаторов и другого оборудования, уменьшающего
суммарное
сопротивление
короткозамкнутой
цепи
от
источников до точки короткого замыкания.
В связи с вводом новых мощностей и реконструкцией
действующих
генераторов
на
электростанциях
рост
максимальных токов короткого замыкания составил:
- в сетях напряжением 10 кВ - до 16%;
- в сетях напряжением 35 кВ - до 20%;
- в сетях напряжением 110 – 220 кВ - около 25%;

4.

- в сетях напряжением 330 кВ и выше — около 30%.
В ряде случаев ток однофазного короткого замыкания может
быть больше тока трехфазного короткого замыкания и
превышать его на 10—25%.
Отмеченные обстоятельства приводят к утяжелению условий
работы выключателей и необходимости проверки их
коммутационной способности по току однофазного короткого
замыкания, так как однофазные замыкания возникают
значительно чаще, чем трехфазные.
В связи с этим возникает проблема согласования или
координации
параметров
электрических
аппаратов,
проводников, силовых трансформаторов (автотрансформаторов)
с существующими и перспективными уровнями токов КЗ.
В настоящее время разработан комплекс мер, который
позволяет регулировать уровни токов КЗ, ограничивать их при

5.

развитии электроустановок. Однако применение таких средств
не является самоцелью и оправданно только после специального
технико-экономического обоснования.
4.2 Ограничение токов короткого замыкания
Наиболее распространенными и действенными способами
ограничения токов КЗ являются:
- секционирование электрических сетей;
- раздельная работа трансформаторов:
- широкое использование трансформаторов с расщепленными
обмотками низшего напряжения;
- установка токоограничивающих реакторов.
Первый способ является эффективным средством, которое
позволяет уменьшить уровни токов КЗ в реальных
электрических сетях в 1,5 – 2 раза. Пример секционирования
электроустановки с целью ограничения токов КЗ показан на

6.

рисунке 1.
а–секционный выключатель включен; б- секционный
выключатель отключен
Рисунок 1 − Секционирование электроустановки

7.

При коротком замыкании на секции К2 и включенном
секционном выключателе QK (рисунок 1,а) ток короткого
замыкания от генераторов G1 и G2 проходит через него к месту
КЗ.
Если секционный выключатель QK отключен (рисунок 1,б),
то
при КЗ на секции К2 ток короткого замыкания от
генераторов G1 и G2 будет проходить к месту КЗ через линии
W1 − W4), что приведет к его резкому снижению.
Секционирование
электрической
сети
приводит
к
увеличению потерь энергии в линиях электропередачи и
трансформаторах в нормальном режиме работы, так как
распределение потоков мощности при этом может быть
неоптимальным. По этой причине решение о секционировании
должно
приниматься
после
специального
техникоэкономического обоснования.

8.

На подстанциях широко применяется раздельная работа
трансформаторов на шинах ГРУ 6 − 10 кВ, рисунок 2.
Рисунок 2 − Двух трансформаторная подстанция

9.

Основной причиной, определяющей такой режим работы,
является требование снижения токов КЗ, хотя и в этом случае
отказ
от
непосредственной
параллельной
работы
трансформаторов имеет свои отрицательные последствия:
разные уровни напряжения по секциям, неравномерная загрузка
трансформаторов и т. п.
При мощности понижающего трансформатора 25 МВА и
выше применяют расщепление обмотки низшего напряжения на
две, что позволяет увеличить сопротивление такого
трансформатора в режиме КЗ примерно в 2 раза по сравнению с
трансформатором без расщепления обмотки, рисунок 3.

10.

Рисунок 3 − Подстанция с трансформаторами
расщепленной обмоткой низшего напряжения
с

11.

Третий способ служит для искусственного увеличения
сопротивления короткозамкнутой цепи, с целью ограничения
токов КЗ и поддержания на шинах 6 ‒ 10 кВ необходимого
уровня напряжения при повреждениях за реакторами.
4.3 Параметры токоограничивающих реакторов
4.3.1 Конструкции, типы и схемы включения
токоограничивающих реакторов
Токоограничивающие реакторы представляют собой катушку
с неизменной индуктивностью, предназначенную для
поддержания напряжения на шинах электрических станций и
подстанций, а также ограничения токов короткого замыкания в
случае
возникновения
аварийных
режимов
работы.
Токоограничивающие реакторы широко используются в
электроустановках напряжением 6−10 кВ.

12.

По конструктивному исполнению реакторы бывают:
− бетонными;
− сухими.
Бетонные реакторы эксплуатируются довольно длительное
время в сетях с напряжением до 35 кВ. Обмотка таких
реакторов, рисунок 4, выполнена из эластичных проводов,
демпфирующих динамические и температурные нагрузки
несколькими
параллельными
цепочками,
равномерно
распределяющими
токи.
Этим
способом
разгружают
механическое воздействие на стационарную бетонную
конструкцию.
Витки 1 обмоток бетонных реакторов выполнены
многожильными проводами круглого сечения с изоляцией. Их
заливают специальным сортом высокопрочного бетона,
смонтированного в вертикальные колонки 2, рисунок 4.

13.

Рисунок 4

14.

Между отдельными витками в ряду и между рядами
выдерживается значительный зазор, что улучшает охлаждение
отдельных витков реактора и повышает электрическую
прочность изоляции.
При номинальных токах свыше 400 А применяется несколько
параллельных ветвей. Равномерное распределение тока по
ветвям обеспечивается транспозицией витков. В качестве
обмоточного материала используется многожильный медный
или алюминиевый кабель большого
сечения. Кабель
покрывается несколькими слоями кабельной бумаги. Поверх
бумаги делается хлопчатобумажная оплётка.
Катушки бетонных реакторов изолируют от земли при
помощи нескольких опорных изоляторов 3, рисунок 4.

15.

Реакторы охлаждаются, как правило, за счет естественной
вентиляции. Ввиду выделения большой мощности в реакторе
распределительное устройство должно предусматривать
специальные каналы для охлаждения воздуха, особенно при
больших номинальных токах.
В эксплуатации широко применяются как одинарные, так и
сдвоенные бетонные реакторы с алюминиевой обмоткой для
внутренней установки на напряжения 6 и 10 кВ имеющие
естественное или принудительное воздушное охлаждение.
Бетонные реакторы выпускаются на номинальные токи до
4000 А включительно, для вертикальной, ступенчатой и
горизонтальной установки, рисунок 5.

16.

Рисунок 5

17.

Фазы реактора, предназначенного для вертикальной
установки в комплектах, имеют маркировку В (верхний), С
(средний), Н (нижний). Катушку каждой фазы реактора
изолируют друг от друга при помощи опорных изоляторов.
При вертикальной установке фаз реактора направление
намотки
провода
обмотки
катушки
средней
фазы
противоположно направлению намотки провода обмоток
катушек верхней и нижней фаз реактора. Это выполнено для
того, чтобы при протекании по двум соседним катушкам
двухфазного ударного тока короткого замыкания катушки
притягивались
под
действием
возрастающих
электродинамических усилий, а не отталкивались, как это было
бы при одинаковом направлении обмоток всех катушек .
Фазы реактора, изготовленные для вертикальной установки,

18.

могут использоваться как для ступенчатой (угловой), так и для
горизонтальной установки. Фазы реактора, изготовленные для
ступенчатой (угловой) установки, могут использоваться и для
горизонтальной установки.
Фазы реактора, изготовленные для горизонтальной
установки, не могут быть использованы как для вертикальной,
так и для ступенчатой (угловой) установки.
Бетонные реакторы имеют следующее условное обозначение,
которое состоит из буквенной и цифровой частей. Буквенная
часть состоит из нескольких букв, имеющих следующие
значения:
− Первая буква Р – реактор;
− Вторая буква Б – бетонный;
− Третья буква, обозначает тип реактора С – сдвоенный, если

19.

буква С отсутствует реактор одинарный;
− Четвертая буква вид охлаждения Д – принудительное
воздушное, если буква Д отсутствует, то охлаждение
естественное воздушное;
− Пятая буква указывает расположение фаз реактора У –
ступенчатое (угловое); Г – горизонтальное. Отсутствие буквы
вертикальное расположение фаз;
− Первая цифра – номинальное напряжение реактора в кВ;
− Вторая цифра – номинальный ток, А. Для сдвоенных
реакторов добавляется обозначение 2×;
− Третья цифра – номинальное индуктивное сопротивление,
Ом.
Например: РБДУ10-2500-0,20
РБСДГ10-2×2500-0,14

20.

Бетонные реакторы до сих пор массово эксплуатируются в
различных электроустановках и успешно справляются с
аварийными ситуациями, но считаются уже морально
устаревшими.
В настоящее время промышленностью выпускаются сухие
токоограничивающие реакторы с естественным воздушным
охлаждением типа РТОС (реактор токоограничивающий
однофазный сухой) и РТСТ (реактор трехфазный сухой
токоограничивающий), рисунок 6. Данные реакторы появились
благодаря разработке новых изоляционных материалов,
основанных на кремнийорганической структуре.
Одинарные реакторы на номинальные токи выше 1600 А
могут иметь секционную обмотку катушки из двух параллельно
соединенных секций.

21.

Рисунок 6

22.

Обмотки реакторов на большие токи выполняются из
нескольких параллельных проводов. При укладке параллельных
проводов
применяется
транспозиция,
обеспечивающая
симметричное расположение каждого провода в магнитном
поле.
Выпускаются сухие реакторы на номинальные ток от 50 до
5000 А и с индуктивным сопротивлением от 0,1 до 2,0 Ом.
Способы установки сухих реакторов такие же, как и
бетонных реакторов, рисунок 5.
4.3.2 Номинальные параметры и схемы включения
токоограничивающих реакторов
Номинальными
параметрами
токоограничивающих
реакторов являются:

23.

− номинальное напряжение
− это линейное
напряжение электроустановки, для которой он предназначен;
− номинальный ток
− это номинальный ток
электроустановки, для которой он предназначен;
− индуктивное сопротивление
;
− коэффициент связи
, для сдвоенного реактора;
Катушки сдвоенного реактора обладают индуктивностью L и
взаимной индуктивностью М в пределах фазы. Отношение
называется коэффициентом связи, который лежит в
пределах 0,4 ÷ 0,6.
− ток термической стойкости
− это ток гарантируемый
заводом-изготовителем, который способна выдержать обмотка
реактора (провод и изоляция) в течение допустимого времени
действия тока термической стойкости
без повреждения для

24.

дальнейшей
работы.
Наибольшая
допустимая
продолжительность короткого замыкания должна быть не менее
3 с для реакторов на номинальный ток до 630 А включительно и
6 с для реакторов на номинальный ток свыше 630 А.
− ток электродинамической стойкости
− это
максимальный ток (амплитудное значение), гарантируемый
заводом-изготовителем, который способен выдержать реактор
без остаточной деформации обмоток для дальнейшей работы.
Одинарные и сдвоенные реакторы используются на
электрических станциях и подстанциях в качестве линейных
реакторов:
− для ограничения тока короткого замыкания на отходящих
присоединениях;
− для питания потребителей промышленных предприятий.

25.

На рисунке 7 приведены схемы включения линейных
реакторов.
Рисунок 7

26.

Сдвоенные реакторы ввиду своей конструкции могут
работать в следующих режимах:
− в сквозном режиме, рисунок 8, а;
− в продольном режиме, рисунок 8, б;
− в одноцепном режиме, рисунок 8, в.
Рисунок 8

27.

4.3.3 Выбор линейных токоограничивающих реакторов
Ограничение тока КЗ на шинах 6 ‒ 10 кВ подстанции
определяется термической стойкостью кабелей и параметрами
выключателей потребителей.
Для ограничения токов КЗ в цепи отходящих кабельных
линий применяются линейные реакторы. В качестве линейных
реакторов могут применяться как одинарные, так и сдвоенные
реакторы, схемы включения реакторов приведены на рисунке 4.
Токоограничивающие
реакторы
выбираются
по
номинальному напряжению
, номинальному
току,
номинальному индуктивному сопротивлению
.

28.

Номинальное напряжение реактора
образом, чтобы выполнялось условие
выбирается
таким
Номинальный ток одинарного реактора или одной ветви
сдвоенного реактора, используемого в качестве линейного,
должен быть таким, чтобы выполнялось условие
Индуктивное
сопротивление
линейного
реактора
определяется исходя из следующих двух условий: ограничения
тока К3 до величины номинального тока отключения
выключателя
или тока термической стойкости кабеля
, присоединенного к сборным шинам ГРУ подстанции
или электростанции (ТЭЦ).

29.

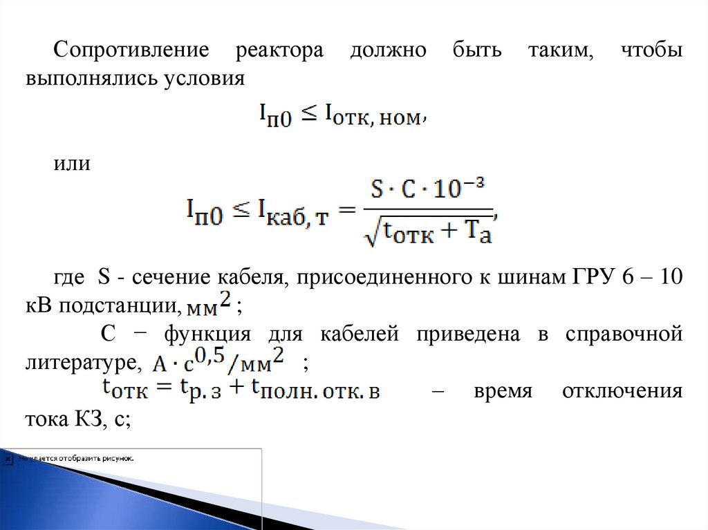
Сопротивление реактора
выполнялись условия
должно
быть
таким,
чтобы
или
где S - сечение кабеля, присоединенного к шинам ГРУ 6 ‒ 10
кВ подстанции,
;
С − функция для кабелей приведена в справочной
литературе,
;
– время отключения
тока КЗ, с;

30.

– время действия основной релейной защиты, которое
принимается длительностью 0,1 с;
– полное время отключения выключателя в
рассматриваемой цепи, с;
– постоянная времени затухания апериодической
составляющей тока КЗ, значения которой приведены в
справочной литературе, с.
Из двух, рассчитанных значений следует выбрать меньшее
значение.
Требуемое сопротивление цепи для ограничения тока К3 до
величины
, рисунок 9, равно

31.

Рисунок 9
Требуемое сопротивление реактора равно
где
- результирующее сопротивление цепи К3 до
установки реактора, которое определяется по выражению

32.

где
– величина тока КЗ до установки линейного реактора.
После расчета
выбирают тип реактора с большим
ближайшим индуктивным сопротивлением и рассчитывают
действительное значение периодической составляющей тока К3
за реактором и рассчитывают потерю напряжения
% в
реакторе в нормальном и утяжеленном режимах, а также
остаточное напряжение
на шинах ГРУ подстанции при
КЗ за реактором.
Потеря напряжения в реакторе определяется по выражениям:
для одинарного реактора

33.

для сдвоенного реактора
где I − ток, протекающий через реактор;
− коэффициент связи сдвоенного реактора;
− номинальное напряжение установки, где
используется реактор.
Допустимая потеря напряжения в нормальном режиме не
должна превышать 1,5 2,0 %, а в утяжеленном режиме - 3 4 %.

34.

Остаточное
напряжение
на
шинах
группового
распределительного устройства (ГРУ) при КЗ за реактором
определяется по формуле:
где
− периодическая составляющая трехфазного тока КЗ
за реактором.
Остаточное напряжение на шинах ГРУ подстанции при КЗ за
реактором должно быть не менее 65 70 % от номинального
значения.

35.

4.3.4 Выбор секционных реакторов
Секционные реакторы применяются на ТЭЦ для ограничения
тока К3 на шинах генераторного распределительного устройства
напряжением 6-10 кВ.
Токоограничивающие
реакторы
выбираются
по
номинальному напряжению, номинальному току, номинальному
индуктивному сопротивлению. Номинальное напряжение
реактора выбирается таким образом, чтобы выполнялось
условие
Номинальный
ток
секционного
реактора
должен
соответствовать наибольшей мощности, передаваемой от
секции к секции в следующих режимах: нормальном или

36.

аварийном, при отключении одного трансформатора связи или
самого мощного генератора, подключенного к шинам ГРУ. При
использовании на ГРУ-6 - 10 кВ схем типа «кольцо» необходимо
рассчитать переток мощности через секционные реакторы во
время разрыва кольца.
При секционированной системе шин ГРУ 6-10 кВ,
рисунок 10, номинальный ток секционного реактора обычно при
предварительных расчетах принимается равным
, где
ток наиболее мощного генератора
подключенного к шинам ГРУ.
В нормальном режиме работы через каждый секционный
реактор протекает мощность
.

37.

Рисунок 10 – Схема ГРУ ТЭЦ с одной секционированной
системой шин

38.

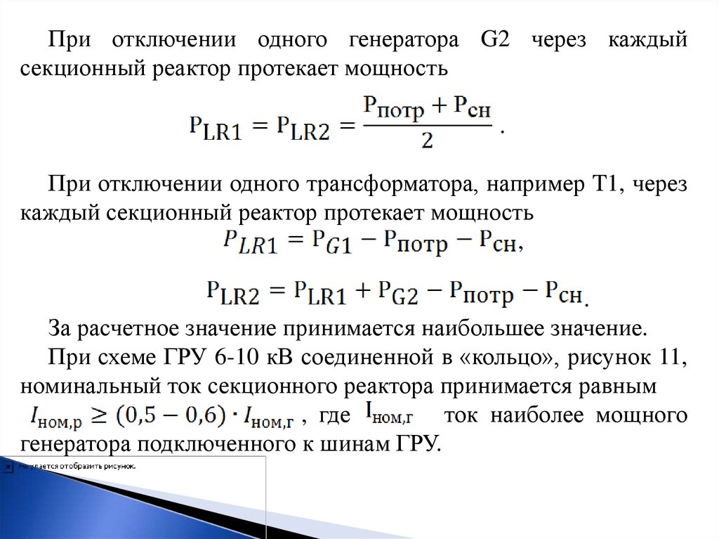
При отключении одного генератора G2 через каждый
секционный реактор протекает мощность
.
При отключении одного трансформатора, например T1, через
каждый секционный реактор протекает мощность
,
.
За расчетное значение принимается наибольшее значение.
При схеме ГРУ 6-10 кВ соединенной в «кольцо», рисунок 11,
номинальный ток секционного реактора принимается равным
, где
ток наиболее мощного
генератора подключенного к шинам ГРУ.

39.

Рисунок 11 − Схема ГРУ ТЭЦ соединенная в «кольцо»

40.

В нормальном режиме работы через каждый секционный
реактор, рисунок 11, протекает мощность
При отключении одного генератора
секционный реактор протекает мощность
через
каждый
При отключении одного трансформатора, например T1, через
каждый секционный реактор протекает мощность

41.

При разрыве кольца, например, отключен реактор LR4, через
секционные реакторы протекает мощность
За расчетное значение принимается наибольшее значение.
Сопротивление секционного реактора выбирается из условий
наиболее эффективного ограничения токов КЗ. Обычно
сопротивление секционного реактора принимается таким, чтобы
падение напряжения на реакторе при протекании по нему
номинального тока было не более
,т.е.

42.

Выбранный
реактор
необходимо
проверить
на
электродинамическую и термическую стойкость при протекании
через него тока КЗ.
Реактор
будет
электродинамически
стойким,
если
выполняется условие
где
- ударный ток трехфазного КЗ за реактором;
− ток электродинамической стойкости реактора.
Проверка реактора на термическую стойкость проводится по
условию

43.

где
− расчетный импульс квадратичного тока при КЗ за
реактором;
− допустимый импульс квадратичного тока
КЗ для проверяемого реактора.
Необходимо также определить потерю напряжения % в
реакторе в нормальном и утяжеленном режимах и остаточное
напряжение
на шинах ГРУ электростанции при КЗ за
реактором.
Потеря напряжения в реакторе определяется по выражению:
где
- ток протекающий через реактор;

44.


номинальное
напряжение
установки,
где
используется реактор.
Допустимая потеря напряжения в нормальном режиме не
должна превышать 1,5 2,0 %, а в утяжеленном режиме - 3 4 %.
English     Русский Rules