Теоретические основы электротехники
Электрическая цепь – это совокупность устройств, предназначенных для получения, передачи, преобразования и использования
Принципиальная электрическая схема
Конфигурация схемы электрической цепи. Электропроводность.
Основные понятия
Основные понятия
Свойства тока
Закон Ома для участка цепи, не содержащего источник ЭДС
Соотношения физических единиц
Закон Ома для участка цепи, содержащего источник ЭДС
Источники ЭДС и источники тока
Источники ЭДС
Источники ЭДС
Внешняя характеристика источника ЭДС
Энергетические соотношения в работе источника ЭДС
Внешняя характеристика источника тока
Внешняя характеристика источника тока
КПД источника тока
Законы Кирхгофа
Законы Кирхгофа
Законы Кирхгофа
Второй закон Кирхгофа. Потенциальная диаграмма
Правила построения потенциальной диаграммы
Потенциальная диаграмма
Расчет неразветвленных и разветвленных эл. цепей
Расчет неразветвленных и разветвленных эл. цепей
Расчет неразветвленных и разветвленных эл. цепей
Баланс мощностей
Баланс мощностей
Баланс мощностей
Баланс мощностей
Порядок расчет цепей по законам Кирхгофа (54)
Расчет разветвленной эл.цепи по законам Кирхгофа (55)
Расчет разветвленной эл. цепи по законам Кирхгофа (56)
Расчет разветвленной эл.цепи по законам Кирхгофа (57)
Расчет цепей по законам Кирхгофа с ИТ и источниками ЭДС
Расчет цепей по законам Кирхгофа (59)
Расчет эл. цепей методом контурных токов или методом Максвела(60)
Расчет эл. цепей методом контурных токов или методом Максвела (61)
Метод свертки электрической цепи (62)
Метод свертки электрической цепи (63)
Метод свертки электрической цепи (64)
Метод свертки электрической цепи (65)
Метод свертки электрической цепи (66)
Метод свертки электрической цепи !!!(67)
Метод свертки электрической цепи (68)
Метод узловых потенциалов (69)
Метод узловых потенциалов (70)
Метод узловых потенциалов (71)
Метод узловых потенциалов (72)
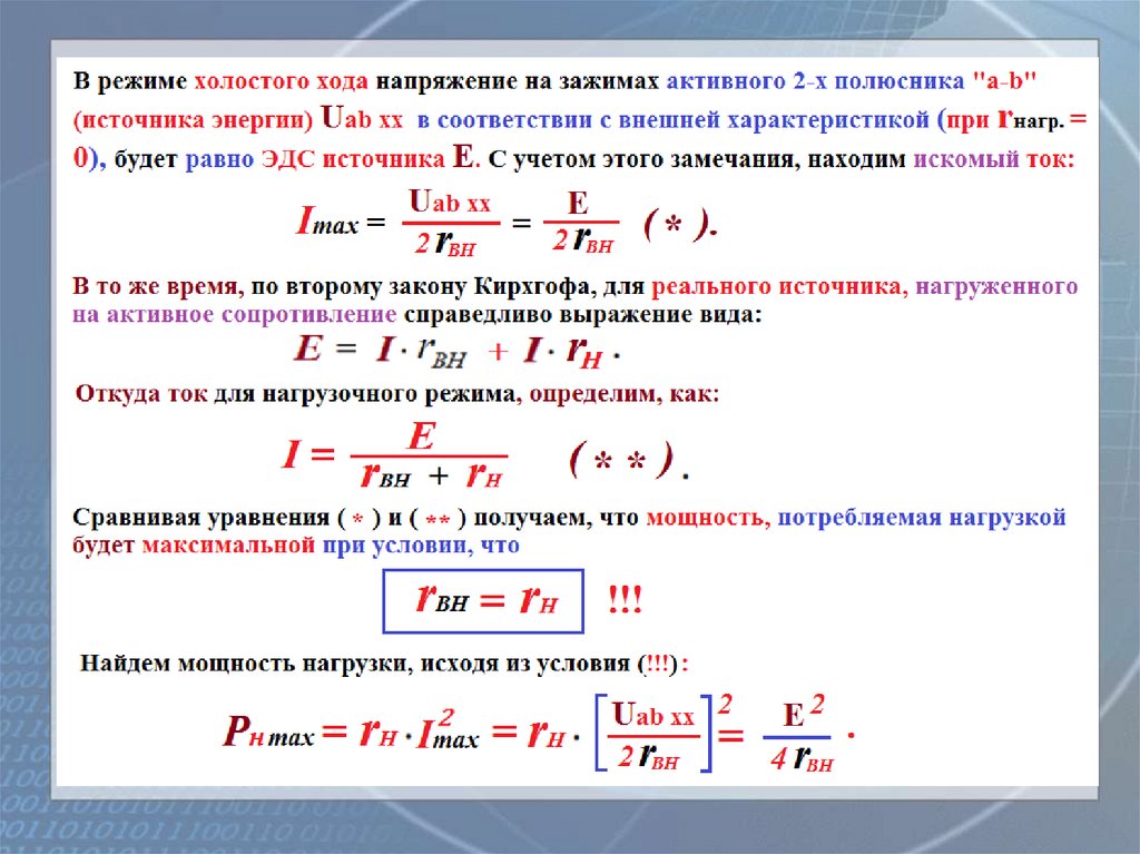
Метод эквивалентного генератора (73)
Метод эквивалентного генератора (74)
Метод трансфигурации (75)
13.97M
Category: electronicselectronics

Теоретические основы электротехники

1. Теоретические основы электротехники

Литература
1. Основы теории цепей: Учеб. для вузов /Г.В.Зевеке, П.А.Ионкин,
А.В.Нетушил, С.В.Страхов. –5-е изд., перераб. –М.: Энергоатомиздат, 1989. 528с.
2. Бессонов Л.А. Теоретические основы электротехники: Электрические цепи.
Учеб. для студентов электротехнических, энергетических и
приборостроительных специальностей вузов. –7-е изд., перераб. и доп. –М.:
Высш. шк., 1978. –528с.
3. Теоретические основы электротехники. Учеб. для вузов. В трех т. Под общ.
ред. К.М.Поливанова. Т.1. К.М.Поливанов. Линейные электрические цепи с
сосредоточенными постоянными. –М.: Энергия- 1972. –240с.
4. Основы теории электрических цепей Т.А Татур, М., ВШ, 1980, Справочник.
5. Черевко А.И., Балакшина Л.В. Линейные электрические цепи. Часть I. Расчет
электрических цепей постоянного тока. Сборник задач с примерами и
решениями. – Северодвинск: Севмашвтуз, 2009. - 154 с.
6. Балакшина Л.В., Черевко А.И. Линейные электрические цепи переменного
тока, часть II. Сборник задач по курсу «Теоретические основы
электротехники»., Сборник задач с примерами и решениями. – Северодвинск:
Севмашвтуз, 2010. - 172 с.

2.

Основные понятия и определения

3.

4.

5.

6.

7.

8.

9.

10.

11.

12.

13. Электрическая цепь – это совокупность устройств, предназначенных для получения, передачи, преобразования и использования

электрической энергии.
Электрическая цепь включает в себя:
Источник (генератор, аккумулятор)
Потребитель (освещение, двигатели)
Передающие, переключающие и
измерительные устройства,
устройства защиты.

14.

Электрический ток - это упорядоченное движение
электрических зарядов: физически он определяется
движением электронов в металлах, однако исторически
сложилось так, что за положительное направление
электрического тока – было принято движение (+) ионов в
электролитах. {Три пишем, два в уме}!

15. Принципиальная электрическая схема

- это графическое
изображение
электрической цепи,
составленное из
условных
графических
обозначений (УГО)
электротехнических
устройств

16. Конфигурация схемы электрической цепи. Электропроводность.

Ветвь - образуется одним или несколькими последовательно
соединенными идеализированными элементами, имеющими два вывода.
Узел - геометрическая точка, в которой соединяются не менее трех ветвей.
Контур - замкнутый путь протекания тока, образуемый одной или
несколькими ветвями.
С точки зрения электропроводности все известные в природе вещества
подразделяются на три большие группы:

17. Основные понятия

18. Основные понятия

{Три пишем, два в уме}!

19.

В зависимости от свойств элементов
электрические цепи могут быть
линейными
и
нелинейными
Только элементы с линейными ВАХ
подчиняются закону Ома
Хотя бы 1 элемент с нелинейной ВАХ
ВАХ – вольт-амперная характеристика

20.

По способу соединения элементов цепи бывают
неразветвленными и
разветвленными
по электрической цепи протекает
один и тот же ток
в электрической цепи протекают
3 и более тока
в электрической цепи действует
один источник энергии или
их последовательное соединение
в электрической цепи действует несколько
источников энергии, расположенных в
разных ветвях

21.

Все электрические цепи делятся на
цепи постоянного
и
цепи переменного
тока
ток, неизменный по
величине и направлению
ток, изменяющийся либо по величине и
направлению либо по величине
синусоидальный
несинусоидальный

22. Свойства тока

23. Закон Ома для участка цепи, не содержащего источник ЭДС

English     Русский Rules