1.52M
Category: informaticsinformatics

Проектирование приложения для визуального проектирования алгоритмов. Курсовая работа

1.

МИНПРОСВЕЩЕНИЯ РОССИИ
Федеральное государственное бюджетное общеобразовательное учреждение
высшего образования
«Тульский государственный педагогический университет им. Л.Н. Толстого»
Кафедра информатики и информационных технологий
Курсовая работа.
Проектирование приложения для визуального проектирования алгоритмов.
Выполнил:
студент 4 курса группы 1521711
очной формы обучения
Института Передовых Информационных Технологий
Чудаков Андрей Юрьевич
Научный руководитель:
к.т.н., доцент, доцент института передовых
информационных технологий
Клепиков Алексей Константинович
Тула — 2024

2.

Актуальность темы
В современном мире алгоритмы крайне важны, но их изучение
через текстовый код затруднено из-за отсутствия наглядности,
что особенно проблематично для начинающих. Разработка
инструментов для визуального проектирования алгоритмов
является актуальной, так как она упрощает понимание и
создание алгоритмов, делая процесс обучения более
интуитивным и эффективным, и открывая двери к пониманию
программирования для более широкой аудитории.

3.

Цель курсовой работы–
Проектирование приложения для визуального
проектирования алгоритмов, которое сможет служить
эффективным инструментом обучения основам
алгоритмизации, предоставляя пользователям наглядный
способ создания и анализа алгоритмических решений.

4.

Поставленная цель потребовала решения следующих задач:
1) Исследовать предметную область.
2) Изучить аналоги
3) Выбрать программные средства для проектирования
приложения.
4) Разработать алгоритм работы приложения.
5) Спроектировать интерфейс
6) Спроектировать и разработать базу данных

5.

Предметная область
Предметной областью данной курсовой работы является
обучение основам алгоритмизации и проектирование
алгоритмов для пользователей, не имеющих глубоких знаний в
программировании. Для решения этой задачи разработано
специализированное программное приложение,
предоставляющее визуальный способ конструирования
алгоритмов, позволяющий пользователям легко понимать и
осваивать основные принципы алгоритмического мышления.
Приложение предназначено для студентов и всех желающих
изучить алгоритмы в наглядной и интерактивной форме, а также
для специалистов, которым необходимо быстро
прототипировать и тестировать алгоритмические решения.

6.

Аналоги: Vizualgo

7.

Lucidchart

8.

Средства реализации
• HTML
• CSS
• JS
• PHP
• MySQL

9.

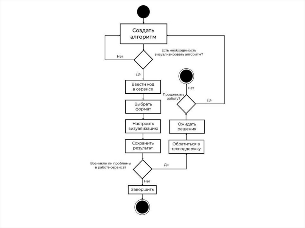
Бизнес-процесс

10.

11.

Схема базы данных

12.

Интерфейс приложения

13.

14.

15.

16.

Заключение
Данное приложение позволит:
• Обеспечит более эффективное усвоение материала
благодаря визуализации.
• Позволит профессиональным разработчикам
быстро создавать прототипы алгоритмов.
• Предоставит пошаговую визуализацию хода
выполнения алгоритма, показывая значения
переменных и потоки данных.

17.

Спасибо за внимание !
English     Русский Rules