Векторы в пространстве
Понятие вектора в пространстве
Коллинеарные векторы
Равные векторы
Противоположные векторы
Признак коллинеарности
Действия с векторами
Сложение векторов
Правило треугольника
Правило треугольника
Правило параллелограмма
Правило многоугольника
Пример
Правило параллелепипеда
Свойства
Вычитание
Вычитание
Умножение вектора на число
Свойства
Определение компланарных векторов
О компланарных векторах
Признак компланарности
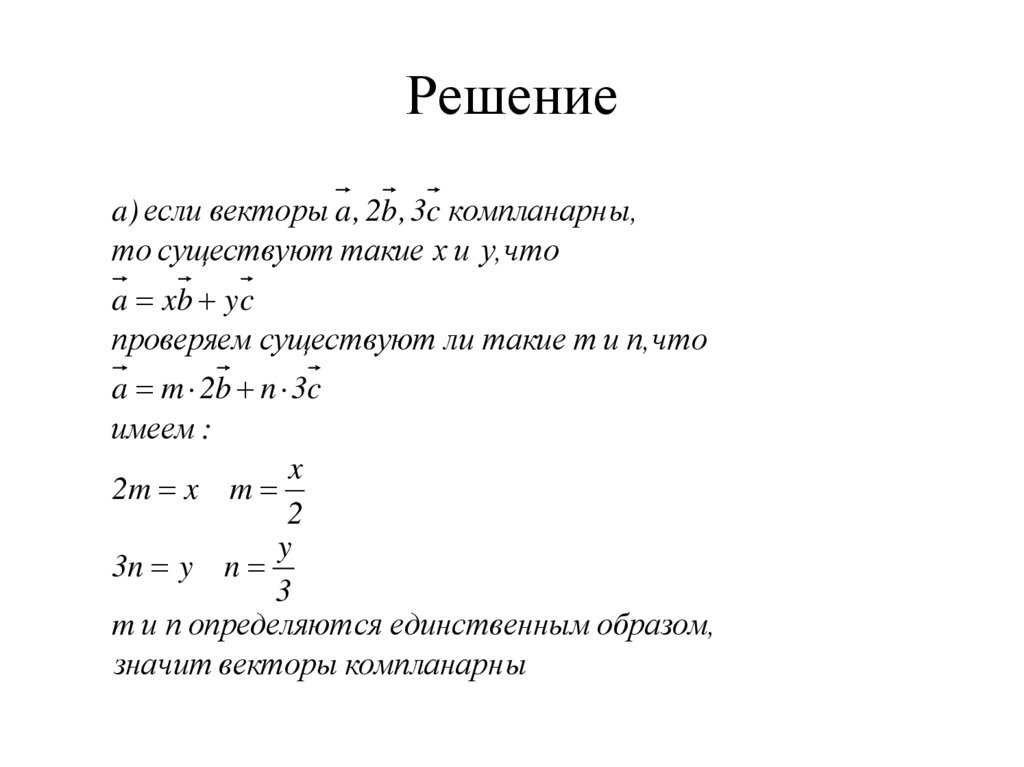
Задачи на компланарность
Решение
Решение
Решение
Разложение вектора
Разложение вектора по двум неколлинеарным векторам
Разложение вектора по трем некомпланарным векторам
Доказательство теоремы
Базисные задачи
Вектор, проведенный в середину отрезка,
Доказательство
Вектор, соединяющий середины двух отрезков,
Доказательство
Вектор, проведенный в точку пересечения диагоналей параллелограмма,
Доказательство
Задача 1. Разложение векторов
Решение
Задача 2. Сложение и вычитание
Решение
952.50K
Category: mathematicsmathematics

Векторы в пространстве. Понятие вектора в пространстве

1. Векторы в пространстве

2. Понятие вектора в пространстве

Вектор(направленный отрезок) –
отрезок, для которого указано какой из его
концов считается началом, а какой – концом.
В
А
AB
a
M
MM 0
Длина вектора AB – длина отрезка AB.
AB AB
0 0

3. Коллинеарные векторы

Два ненулевых вектора называются коллинеарными,
если они лежат на одной
прямой или параллельных прямых.
Среди коллинеарных различают:
• Сонаправленные векторы
• Противоположно направленные векторы

4. Равные векторы

Равные векторы - сонаправленные векторы,
длины которых равны.
a
a b a b, a b
b
От любой точки можно отложить вектор,
равный данному, и притом только один.

5. Противоположные векторы

Противоположные векторы – противоположно
направленные векторы, длины которых равны.
a
a b a b, a b
b
Вектором, противоположным нулевому,
считается нулевой вектор.

6. Признак коллинеарности

Если существует такое число k при котором
выполняется равенство a k b и при том
вектор b 0, то векторы a и b коллинеарн ы.
вектор k a b, если k 0
вектор k a b, если k 0

7. Действия с векторами

• Сложение
• Вычитание
• Умножение вектора на число

8. Сложение векторов


Правило треугольника
Правило параллелограмма
Правило многоугольника
Правило параллелепипеда

9. Правило треугольника

Для сложения двух векторов необходимо :
1. отложить от какой нибудь точки А вектор
AB, равный а
2. от точки В отложить вектор BC , равный b
3. вектор AC называется суммой векторов a и b
B
a
a
b
А
b
a b
C

10. Правило треугольника

B
a
А
b
a b
C
Для любых трех точек А, В и С справедливо равенство:
AB BC AC

11. Правило параллелограмма

Для сложения двух векторов необходимо :
1. отложить от какой нибудь точки А
вектор AB, равный а
2. от точки А отложить вектор AC, равный b
3. достроить фигуру до параллелограмма , проведя
дополнительные линии параллельно данным
векторам
4. диагональ параллелограмма сумма векторов
B
a
a
b
А
с
b C
с a b

12. Правило многоугольника

Сумма векторов равна вектору, проведенному
из начала первого в конец последнего(при
последовательном откладывании).
a
B
b
C
A
a b c d e
e
c
E
d
Пример
D
AB BC CD DE AE

13. Пример

B1
A1
C1
D1
B
A
C
D
AA1 D1C1 A1 D BA CB 0

14. Правило параллелепипеда

Вектор, лежащий на диагонали параллелепипеда,
равен сумме векторов, проведенных из той же
точки и лежащих на трех измерениях
параллелепипеда.
B
A1 1
C1
d
AB b
D1
с bB
C
А
a
AD a
D
AC1 AD AB AA1
AA1 c
AC1 d

15. Свойства

B1
A1
C1
d
D1
с aB
А
C
b
D
d a b c для любого параллелепипеда
d 2 a 2 b 2 c 2 для прямоуголь ного
параллелепипеда

16. Вычитание

Разностью векторов a и b называется такой
вектор, сумма которого с вектором
равна
b
вектору .
a

17. Вычитание

Для вычитания одного вектора из другого необходимо :
1. отложить от какой нибудь точки А
вектор AB, равный а
2. от этой же точки А отложить вектор AC,
равный b
3. вектор CB называется разностью векторов a и b
B
a
b
Правило трех точек
a
a b
A
b
C

18. Умножение вектора на число

Произведением ненулевог о вектора a на число k
называется такой вектор b , длина которог о
равна к а , при чем векторы a и b сонаправле ны
при k 0 и противоположно направлены при k 0.
a
2a
b
1
b
3

19. Свойства

Для любыхвект оровa и b и любых
чисел k, l справедливы равенст ва:
(kl)a k(la )
сочет ат ельный закон
k( a b ) k a k b
1 ый распределит ельный
закон
(k l)a k a l a
2 ой распределит ельный
закон

20. Определение компланарных векторов

Компланарные векторы – векторы, при
откладывании которых от одной и той же точки
пространства, они будут лежать в одной
плоскости.
Пример:
B1
A1
C1
D1
B
А
C
D
BB1 , AC,AC 1 компланарн ы, т.к.
BB1 AA1 , а векторы AA1 , AC , AC1
лежат в плоскости (AA1C)

21. О компланарных векторах

Любые два вектора всегда компланарны.
α
a
b
a
b
a
b
a и b компланарн ы
Три вектора, среди которых имеются два
коллинеарных, компланарны.
a, b и c
компланарн ы
если
a, b, c
a kb

22. Признак компланарности

Если вектор c можно разложить по векторам
а и b, т.е. представить в виде
с xa yb
где х и у некоторые числа, то векторы a, b
и c компланарн ы.

23. Задачи на компланарность

1)
Компланарны ли векторы:
а) a, b, 2a, 3b;
б) a, b, a b, a b ?
2.) Известно, что векторы , и компланарны.
Компланарны ли векторы:
a b c
а)
б) a, 2b, 3c;
a b, a 2c, 2b 3c ?

24. Решение

а )векторы a и 2a коллинеарн ы,
векторы b и 3b коллинеарн ы,
значит векторы a, b, 2a и 3b компланарн ы
б )векторы a, b и a b компланарн ы,
векторы a, b и a b компланарн ы,
значит векторы a, b, a b и a b компланарн ы

25. Решение

a) если векторы a , 2b , 3c компланарн ы,
то существуют такие х и у,что
a xb y c
проверяем существуют ли такие т и п,что
a m 2b n 3c
имеем :
x
2m x m
2
y
3n y n
3
m и п определяют ся единственным образом,
значит векторы компланарн ы

26. Решение

б)если векторы a b , a 2c , 2b 3c
компланарн ы, то существуют такие х и у,что
a b x( a 2c ) y(2b 3c )
a b x a 2xc 2yb 3y c
a(1 x) b(1 2y) c( 2x 3y) 0
1 x 0 x 1
1
1 2y 0
y
3y 2x 0
2
1
a b a 2c (2b 3c )
2
искомые х и у существуют,
значит векторы компланарн ы

27. Разложение вектора

• По двум неколлинеарным векторам
• По трем некомпланарным векторам

28. Разложение вектора по двум неколлинеарным векторам

Теорема.
Любой вектор можно разложить по двум
данным неколлинеарным векторам, причем
коэффициенты разложения определяются
единственным образом.

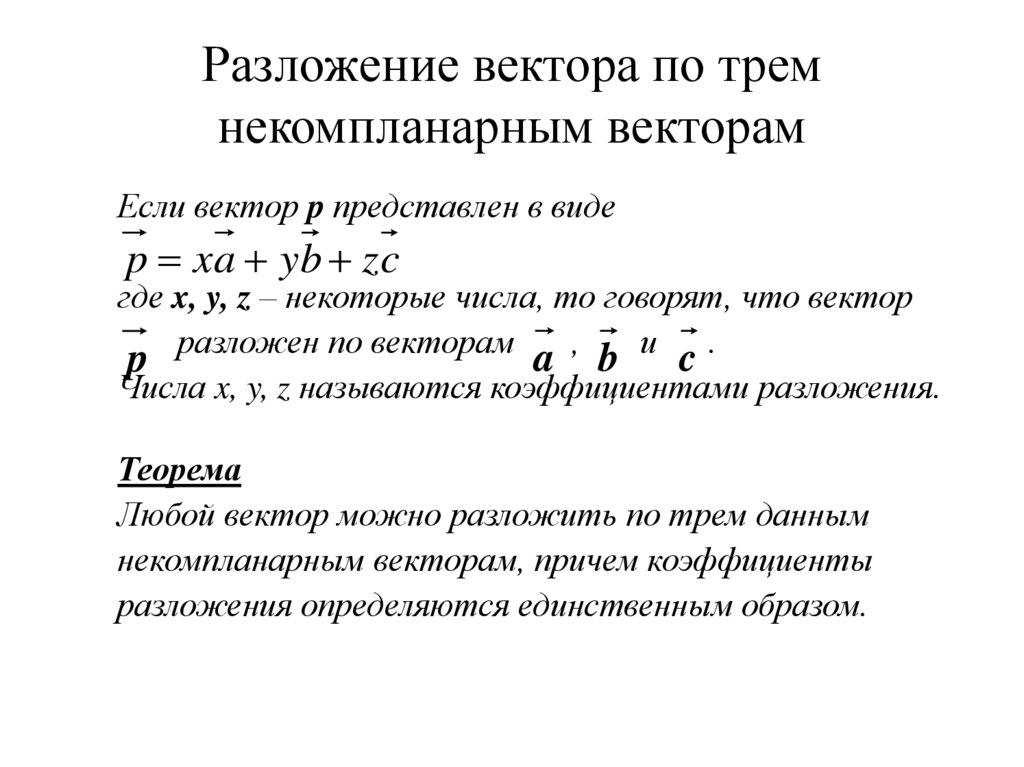
29. Разложение вектора по трем некомпланарным векторам

Если вектор p представлен в виде
p xa yb z c
где x, y, z – некоторые числа, то говорят, что вектор
p разложен по векторам a , b и c .
Числа x, y, z называются коэффициентами разложения.
Теорема
Любой вектор можно разложить по трем данным
некомпланарным векторам, причем коэффициенты
разложения определяются единственным образом.

30. Доказательство теоремы

С
P
pB
с b P2 P1
O
aA
Доказательство :
О произвольн ая точка
Дано :
abc
некомпланр ные
векторы
p x a yb z c
OA a OB b OC c OP p
AP OC AP (AOB) P1 P2 P1 OB
OP OP2 P2 P1 P1 P
OP2 , и OA , PP1 и OB , P1 P , OC коллинеарн ы
OP2 x OA , P2 P1 y OB , P1 P z OC
OP x OA y OB z OC
p x a yb z c ч.т.д.

31. Базисные задачи

32. Вектор, проведенный в середину отрезка,

равен полусумме векторов, проведенных из той же
точки в его концы.
С
A
B
O
1
1
1
OC ( OA OB ) OA OB
2
2
2
Доказательство

33. Доказательство

С
A
B
O
Доказательство :
OC OA AC
OC OB BC
Дано :
AB отрезок
AC CB
Доказать :
1
OC ( OA OB )
2
2OC OA AC OB BC OA OB (
AC
BC
)
o
2OC OA OB 2
1
OC ( OA OB ) ч.т.д.
2

34. Вектор, соединяющий середины двух отрезков,

равен полусумме векторов, соединяющих их концы.
С
N
D
B
С
N
D
B
M
M
A
A
1
1
MN ( AD BC ) ( AC BD )
2
2
Доказательство

35. Доказательство

С
N
D
B
M
A
Доказатель ство :
MN MA AC CN
MN MB BD DN
2 MN AC BD
1
MN ( AC BD ) ч.т.д.
2
Дано :
AB; CD
BM AM
CN ND
Доказать :
1
MN ( AC BD )
2

36. Вектор, проведенный в точку пересечения диагоналей параллелограмма,

равен одной четверти суммы векторов, проведенных
из этой точки в вершины параллелограмма.
O
C
B
M
A
D
1
OM ( OA OB OC OD )
4
Доказательство

37. Доказательство

O
B
C
M
Дано :
ABCD пар м
BD AC M
Доказать :
1
OM ( OA OB OC OD )
4
A
D
1
OM ( OA OC )
2
1
OM ( OB OD )
2
1
1
1
1
2OM OA OB OC OD
2
2
2
2
1
1
1
1
OM OA OB OC OD
4
4
4
4
1
( OA OB OC OD ) ÷.ò.ä.
4

38. Задача 1. Разложение векторов

Разложите вектор по a, b и c :
D
N точка пересечения
медиан ABC
a
A
а)
б) DB
в) CB
г) DC
DN
Решение
b
B
N
c
C

39. Решение

а) DB b a
б) CB b c
в) DC c a
г) DN a 1 AN a 1 ( 1 ( b c ))
3
1
1
a b c
6
6
3 2

40. Задача 2. Сложение и вычитание

Упростите выражения:
а) CM MK
б) DM MA
в) SD ST
г) PL PK
д) AC BC PM AP BM
е) AD MP EK EP MD
Решение

41. Решение

а) CM MK CK
б) DM MA DA
в) SD ST TD
г) PL PK KL
д) AC BC PM AP BM
AC CB MP PA BM
AB MA BM AM MA 0
е) AD MP EK EP MD
AD DM MP PE EK
AK
English     Русский Rules