Семинар 1
Размеры ядра
Энергия связи
Полуэмпирическая формула Вайцзеккера
Важные формулы релятивистской физики
Эксперимент Резерфорда
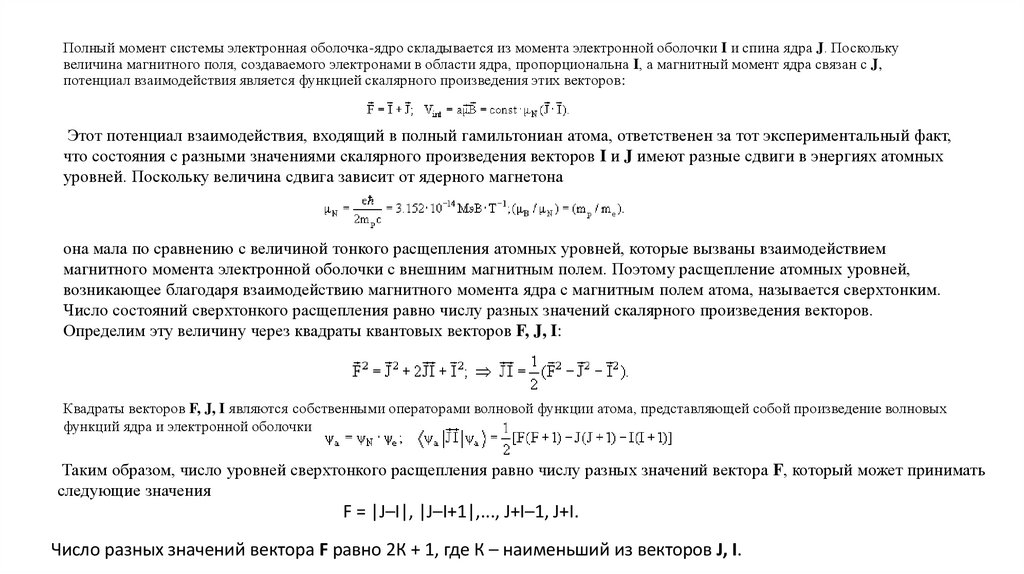
Спин ядра и моменты нуклонов
Примеры:
В примере не указана 2π – это конечно же ошибка. Но в то же время сравнение приводится для одной и той же кинетической энергии,
Пример 3. Найти энергию отделения нейтрона и протона от ядра 12С.
Пример 4.
Задачи для самостоятельного решения
Приложение 1. Массы нуклидов легчайших и легких ядер
2.29M
Category: physicsphysics

Свойства атомных ядер

1. Семинар 1

Свойства атомных ядер

2. Размеры ядра

• R=rA1/3
• r=(1.2-1.3)Фм
• 1Фм=10-13см.
• Плотность ядерной материи можно оценить как:
English     Русский Rules