21.34M
Category: mathematicsmathematics

Теория вероятностей. Основные сведения

1.

2.

Милевский Александр Станиславович

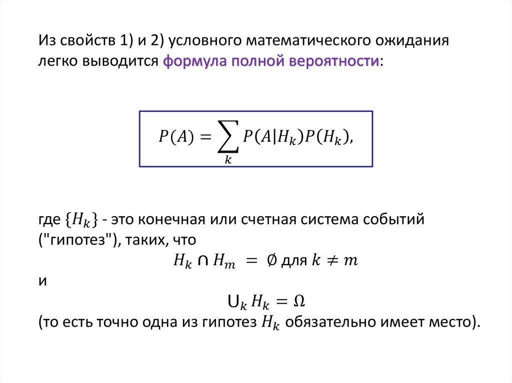
3.

4.

Вероятностное пространство
Вероятностное пространство —
понятие, введённое А. Н.
Колмогоровым в 30-х годах XX века
для формализации понятия
вероятности, которое дало начало
бурному развитию теории
вероятностей как строгой
математической дисциплины.

5.

Вероятностное пространство это тройка Ω, ℱ,
English     Русский Rules