МЕХАНИКА ГРУНТОВ, ОСНОВАНИЯ И ФУНДАМЕНТЫ
Тема 4 Теория устойчивости. Теория предельного равновесия грунтов (ТПРГ)
Основные задачи теории устойчивости
Определение несущей способности основания
Задача о несущей способности основания
Задача о несущей способности основания
Задача о несущей способности основания
Несущая способность оснований (задача Прандтля, 1920 г.). Предельное давление на невесомое основание.
Задача о предельном давлении грунта на ограждающие сооружения
Давление на ограждающие сооружения
Давление на ограждающие сооружения
Активное давление грунта
Активное давление
Активное давление
Активное давление
Активное давление
Пассивное давление грунта
Пассивное давление
Пассивное давление
Пассивное давление
Пассивное давление
Расчёт устойчивости подпорной стенки
Расчёт устойчивости подпорной стенки
Расчёт устойчивости подпорной стенки
Устойчивость откосов и склонов
Устойчивость откосов и склонов
Устойчивость откосов и склонов
Устойчивость откосов и склонов
Устойчивость откосов и склонов
Устойчивость откосов и склонов
Устойчивость откосов и склонов
Устойчивость откосов и склонов
1.02M
Category: ConstructionConstruction

Механика грунтов, основания и фундаменты

1. МЕХАНИКА ГРУНТОВ, ОСНОВАНИЯ И ФУНДАМЕНТЫ

Преподаватель: доцент кафедры
«Геотехника, тоннели и метрополитены»
БЕССОНОВ ВИТАЛИЙ ВИКТОРОВИЧ

2. Тема 4 Теория устойчивости. Теория предельного равновесия грунтов (ТПРГ)

2

3. Основные задачи теории устойчивости

3
Основные задачи теории устойчивости
Основной предмет исследований
теории устойчивости – процесс
разрушения грунта.
Задачи:
-определение несущей способности
основания;
-определение предельных давлений
грунта на ограждающие конструкции
- оценка устойчивости откосов и
склонов

4. Определение несущей способности основания

4

5. Задача о несущей способности основания

5
Задача о несущей способности
основания
P
u
f =0
f =0
v
f <0
При некоторой нагрузке на штамп Pu и
соответствующем давлении pu достигается предел,
который называют несущей способностью
основания.
Силу Pu и давление pu называют предельными.
В опыте им соответствует вторая
критическая нагрузка.

6. Задача о несущей способности основания

6
Задача о несущей способности
основания
Pu
f =0
f =0
v
f <0
При нагрузках P < Pu говорят, что основание
устойчиво, а при P Pu оно переходит в состояние
предельного равновесия, при котором сколь угодно малое
увеличение нагрузки приведет к потере устойчивости
основания.
Равенство P Pu означает, что в областях
пластического течения напряжения достигли предела
прочности (предела текучести) грунта.

7. Задача о несущей способности основания

7
Задача о несущей способности
основания
Задача о несущей способности
заключается в определении предельной
нагрузки на основание и решается
методами ТПРГ:
Pu f ( , c, , b, d )
где , c и прочностные
характеристики и удельный вес грунта, b
и d ширина штампа (фундамента) и
глубина его заложения.

8.

8
Основные гипотезы плоской задачи
ТПРГ
1. Основание находится в равновесии
2.Каждая точка грунта в
рассматриваемой области находится в
предельном напряженном состоянии,
т.е. напряжения отвечают закону
Кулона Мора.
3.Деформации грунта не
рассматриваются
4.Грунт считается однородным и
изотропным

9. Несущая способность оснований (задача Прандтля, 1920 г.). Предельное давление на невесомое основание.

9
Несущая способность оснований
(задача Прандтля, 1920 г.).
Предельное давление на невесомое
основание.
l
b
l
pï ð
A'
O
O'
q
A
x
B'
C
B
z

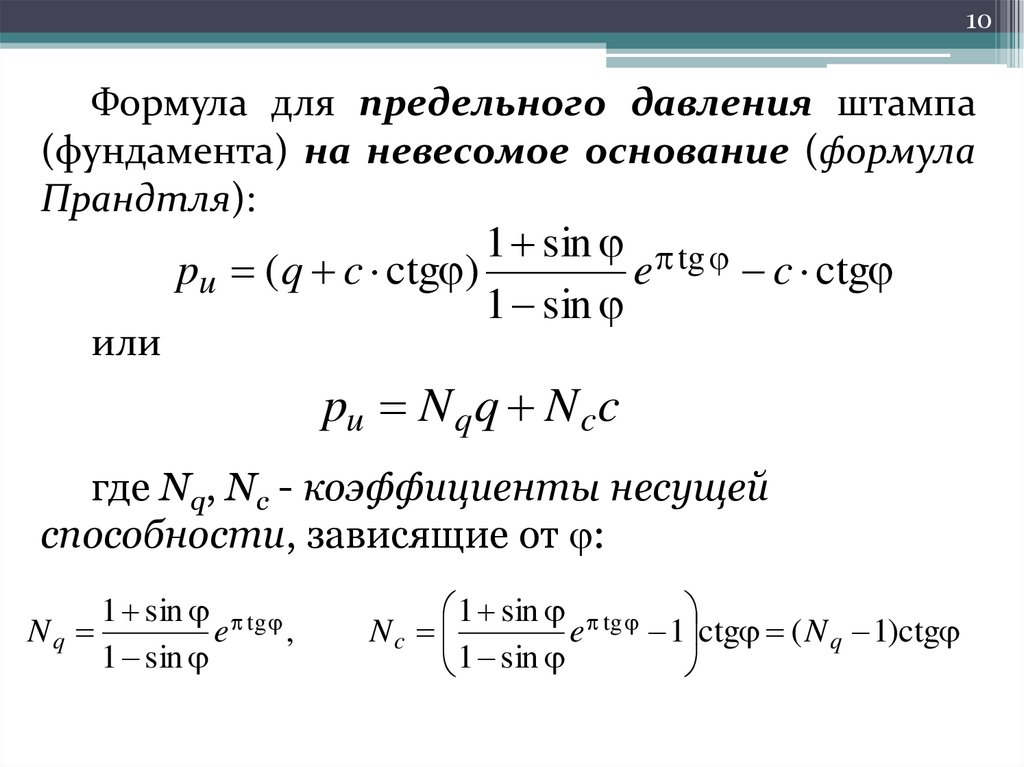
10.

10
Формула для предельного давления штампа
(фундамента) на невесомое основание (формула
Прандтля):
или
1 sin tg
pu ( q c ctg )
e
c ctg
1 sin
pu N q q N c c
где Nq, Nс - коэффициенты несущей
способности, зависящие от :
Nq
1 sin tg
e
,
1 sin
1 sin tg
Nc
e
1 ctg ( N q 1)ctg
1 sin

11.

11
В общем случае весомого
основания, когда 0, 0, c 0
l
b
l
ï ð
A'
сыпучего
ï ð
O
O'
q
A
x
B'
B
C
z
pu bN qNq cN c

12. Задача о предельном давлении грунта на ограждающие сооружения

12

13. Давление на ограждающие сооружения

13
Давление на ограждающие
сооружения
В строительной практике часто прибегают
к устройству различных ограждающих
подпорных сооружений

14.

14

15. Давление на ограждающие сооружения

15
Давление на ограждающие сооружения
f =0
Ea
f <0
Ep
À
f =0
f <0
За стенкой образуется призма обрушения, а перед
стенкой призма выпора грунта, в пределах которых грунт
находится в предельном напряженном состоянии.
Со стороны призмы обрушения на стенку действует
сила активного давления грунта Ea, со стороны призмы
выпора сила пассивного давления Ep:
Ea
f ( , c, , h, )
Ep

16. Активное давление грунта

16
Активное давление грунта
Активным называют предельное
давление грунта на стенку,
образующееся при отодвигании стенки
от грунта и обрушении грунта в
сторону стенки. Другое определение:
активное давление это
минимальное давление грунта на
стенку, при котором произойдет
обрушение грунта в сторону стенки.

17. Активное давление

17
Активное давление
Определим величину активного давления
p
z
z p
1
3
a
Для общности предположим, что сверху действует нагрузка p.
На глубине z главные напряжения равны:
1 z p,
3 a

18. Активное давление

18
Активное давление
Подставим эти значения в закон Кулона Мора,
имеем
1 3 ( 1 2 2c ctg ) sin
z p a ( z p a ) sin 2c cos
a (1 sin ) ( z p)(1 sin ) 2c cos
Тогда выражение для
примет вид:
активного давления
1 sin
cos
a ( z p)
2c
1 sin
1 sin

19. Активное давление

19
Активное давление
1 sin
cos
2
tg ;
tg
1 sin
4 2 1 sin
4 2
a ( z p) tg 2c tg ( z p) a 2c a
4 2
4 2
2
где a
1 sin
2
tg
4
2 1 sin
коэффициент активного давления
грунта

20. Активное давление

20
Активное давление
à0
P
B
à
h
1
Ea'
q0
Ea''
h/2
h/3
Ea
u
àh
E E a E a
x
O
A
z
, где Ea a 0 h
1
Ea ( ah a 0 )h
2

21. Пассивное давление грунта

21
Пассивное давление
грунта
Пассивным называют
предельное давление грунта на
стенку, образующееся при
надвигании стенки на грунт. Другое
определение: пассивное давление
это минимальное давление грунта
на стенку, при котором произойдет
выпор грунта от стенки.

22. Пассивное давление

22
Пассивное давление
q
z
z q
3
1
p
Для общности предположим, что сверху действует
нагрузка q. На глубине z главные напряжения равны:
1 p ,
3 z q

23. Пассивное давление

23
Пассивное давление
Подставим эти значения в закон Кулона Мора,
имеем
p ( z q) ( p z q) sin 2c cos
p (1 sin ) ( z q)(1 sin ) 2c cos
Окончательно выражение
давления примет вид:
для
пассивного
1 sin φ
cosφ
p ( z q)
2c
1 sin
1 sin φ

24. Пассивное давление

24
Пассивное давление
1 sin
cos
2
tg ;
tg
1 sin
4 2 1 sin
4 2
p ( z q) tg 2c tg ( z q) p 2c p
4 2
4 2
2
где
p
1 sin
2
tg
4
2 1 sin
коэффициент пассивного давления
грунта

25. Пассивное давление

25
Пассивное давление
q
p0
O
A x
Pp
'
E
p
''
Ep
ph
E E p E p
z
B
E p p 0 h
1
E p ( ph p 0 )h
2

26. Расчёт устойчивости подпорной стенки

При достаточно большом активном давлении
грунта может произойти потеря устойчивости стенки
либо в форме сдвига, либо в форме опрокидывания
относительно ребра A
Ea
N
la
Ea
la
l
T
A
26

27. Расчёт устойчивости подпорной стенки

Проверка устойчивости против сдвига стенки в
27
плоскости подошвы выполняется по условию
m
Qr Qz
n
где Qr сдвигающая сила на один метр длины стенки;
m, n коэффициенты условий работы (m < 1) и
надежности по назначению сооружений ( n > 1);
Qz суммарная удерживающая сила на один метр
длины стенки.
Qr = Ea - сдвигающая сила (сила активного давления)
Qz T E p (Т – сила трения подошвы стенки о грунт)
T N tg cb где N - вес одного метра длины стенки;
b - ширина подошвы

28. Расчёт устойчивости подпорной стенки

Проверка устойчивости против
стенки выполняется по условию
28
опрокидывания
m
Mu
Mz
n
где Mu момент опрокидывающих сил относительно
ребра А; Mz момент удерживающих сил относительно
того же ребра.
M u Ea la
M z N l E pl p
где l, lp плечи силы N и силы Ер относительно точки А.

29. Устойчивость откосов и склонов

29
Устойчивость откосов и склонов
Необходимость определения устойчивости откосов и склонов
возникает при оползневых процессах, возведении и эксплуатации откосов
насыпей или выемок, строительстве на склонах или в непосредственной
близости от них.
В последнем случае устойчивость основания сооружения зачастую
определяется устойчивостью откоса, при этом его обрушение может
произойти при нагрузке меньшей, чем предельная для такого же
основания, если оно горизонтально.
Pu
f =0
f <0

30. Устойчивость откосов и склонов

30
Устойчивость откосов и склонов
Важные факторы:
-очертание склона, его крутизна и
-геологическое
строение
напластования грунтов.
характер
При неблагоприятных условиях, таких как
малая прочность грунтов, большая крутизна
склона, наличие слоя слабого водонасыщенного
глинистого
грунта,
активно
развиваются
оползневые процессы.

31. Устойчивость откосов и склонов

31
Устойчивость откосов и склонов
Устойчивость откосов и склонов традиционно
оценивается величиной, называемой коэффициентом
устойчивости:
T
k уст
Q
где T сумма силовых удерживающих факторов сил
или моментов; Q сумма соответствующих
сдвигающих факторов.
k уст 1 - склон устойчив
k уст 1 - произойдет обрушение
k уст 1 -
грунт теоретически
предельном равновесии.
должен
находится
в

32. Устойчивость откосов и склонов

32
Устойчивость откосов и склонов
ПРЕДЕЛЬНАЯ ВЫСОТА ОТКОСА
h0
p
h
1
3

33. Устойчивость откосов и склонов

33
Устойчивость откосов и склонов
z 1 hпр p,
x 3 0
Подставим напряжения в условие прочности
Кулона Мора в главных напряжениях:
1 3 ( 1 3 2с ctg ) sin ,
hпр p ( hпр p 2с ctg ) sin ,
1 2c cos
h0
p
1 sin
Для свободного от внешней нагрузки вертикального
откоса его предельная высота определится как
2c cos
h0
.
(1 sin )

34. Устойчивость откосов и склонов

34
Устойчивость откосов и склонов
МЕТОД «ОТСЕКОВ»
1
2
3
i
n
ï î âåðõí î ñòü ñêî ëüæåí èÿ

35. Устойчивость откосов и склонов

35
Устойчивость откосов и склонов
МЕТОД «ОТСЕКОВ»
i n
Ti
F'i
k уст ii n1
Qi
i
Gi
Qi
i 1
F"i
Ni
i n
Ti
i 1
N 'i
- сумма сил трения по поверхности
скольжения, удерживающих склон;
i n
Ti
Qi
i 1
-сумма сдвигающих сил,
действующих также по поверхности
скольжения; n количество отсеков.

36. Устойчивость откосов и склонов

36
Устойчивость откосов и склонов
à
á
МЕТОД КРУГЛОЦИЛИНДРИЧЕСКИХ
ПОВЕРХНОСТЕЙ СКОЛЬЖЕНИЯ
l1
l2
li
O
i
r
p1
p
p2
F'i
A
T1
N1
i
Gi
F"i
C
1
2
G1
G2
i
Ni
Gi
Gi
hi
T2
N2
Ni
Gn
Ti
bi
i
n
Tn
Nn
B
Ti
English     Русский Rules