Физическая химия: практическое применение Тема 3: Растворы
3.1. Давление пара над раствором
3.2. Замерзание и кипение растворов
3.4. Активность ионов
3.5. Разделение смеси двух летучих жидкостей
2.31M
Category: chemistrychemistry

Растворы. Замерзание и кипение растворов

1. Физическая химия: практическое применение Тема 3: Растворы

КАФЕДРА Химии и экотоксикологии
Физическая химия:
практическое применение
Тема 3: Растворы
Корнилов Кирилл Николаевич
Доцент,
Кандидат химических наук,

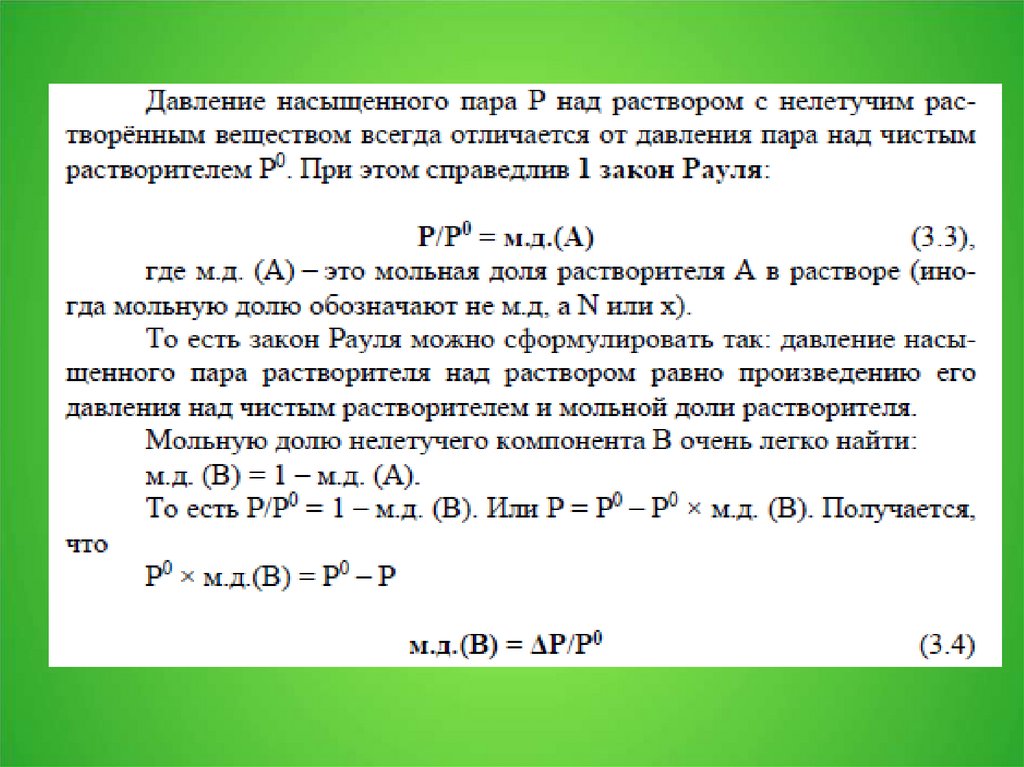
2. 3.1. Давление пара над раствором

3.

4.

5. 3.2. Замерзание и кипение растворов

6.

7.

8.

3.3. ОСМОС
Осмос (от греч. ὄσμος «толчок,
давление») — процесс
односторонней диффузии
через полупроницаемую
мембрану молекул
растворителя в сторону
большей концентрации.

9.

История.
Впервые осмос
наблюдал А.
Нолле в 1748,
однако
исследование
этого явления
было начато
спустя
столетие.

10.

Суть процесса.

11.

Осмос через полупроницаемую мембрану.
Частицы растворителя (синие) способны
пересекать мембрану, частицы растворённого
вещества (красные) — нет.

12.

Осмотическое давление (обозначается Р
осм.) — избыточное гидростатическое
давление на раствор, отделённый от
чистого растворителя полупроницаемой
мембраной, при котором
прекращается диффузия растворителя
через мембрану.
Р = gph

13.

Взаимодействие эритроцитов с растворами в
зависимости от их осмотического давления.

14.

где i — изотонический коэффициент раствора (он есть только у
электролитов); C — молярная концентрация раствора,
выраженная через комбинацию основных единиц СИ, то есть, в
моль/м3, а не в привычных моль/л; R —универсальная газовая
постоянная; T — термодинамическая температура раствора.

15. 3.4. Активность ионов

16.

17.

18.

19.

20. 3.5. Разделение смеси двух летучих жидкостей

English     Русский Rules