16.99M
Category: mathematicsmathematics

Элементы математического анализа в школьном курсе математики

1.

Элементы математического
анализа в школьном курсе
математики

2.

ПОНЯТИЕ ПРОИЗВОДНОЙ,
ЕЕ МЕХАНИЧЕСКИЙ И ГЕОМЕТРИЧЕСКИЙ СМЫСЛ

3.

ПОНЯТИЕ ПРОИЗВОДНОЙ,
ЕЕ МЕХАНИЧЕСКИЙ И ГЕОМЕТРИЧЕСКИЙ СМЫСЛ

4.

ПОНЯТИЕ ПРОИЗВОДНОЙ,
ЕЕ МЕХАНИЧЕСКИЙ И ГЕОМЕТРИЧЕСКИЙ СМЫСЛ

5.

ПОНЯТИЕ ПРОИЗВОДНОЙ,
ЕЕ МЕХАНИЧЕСКИЙ И ГЕОМЕТРИЧЕСКИЙ СМЫСЛ

6.

ПОНЯТИЕ ПРОИЗВОДНОЙ,
ЕЕ МЕХАНИЧЕСКИЙ И ГЕОМЕТРИЧЕСКИЙ СМЫСЛ

7.

ПОНЯТИЕ ПРОИЗВОДНОЙ,
ЕЕ МЕХАНИЧЕСКИЙ И ГЕОМЕТРИЧЕСКИЙ СМЫСЛ

8.

ПОНЯТИЕ ПРОИЗВОДНОЙ,
ЕЕ МЕХАНИЧЕСКИЙ И ГЕОМЕТРИЧЕСКИЙ СМЫСЛ

9.

ПОНЯТИЕ ПРОИЗВОДНОЙ,
ЕЕ МЕХАНИЧЕСКИЙ И ГЕОМЕТРИЧЕСКИЙ СМЫСЛ

10.

ПОНЯТИЕ ПРОИЗВОДНОЙ,
ЕЕ МЕХАНИЧЕСКИЙ И ГЕОМЕТРИЧЕСКИЙ СМЫСЛ

11.

Примеры
1. Вычислить производную функции у = с, т.е. f(х) = c, где с - постоянная
2. Вычислить производную функции у = х, т.е. f(х) = х

12.

Таблица производных

13.

14.

Правила дифференцирования

15.

16.

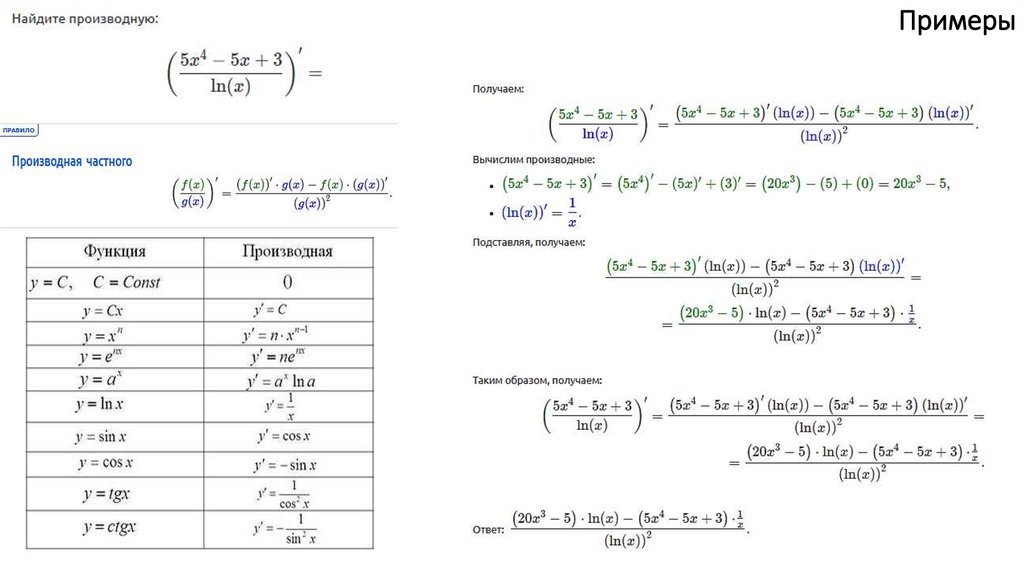
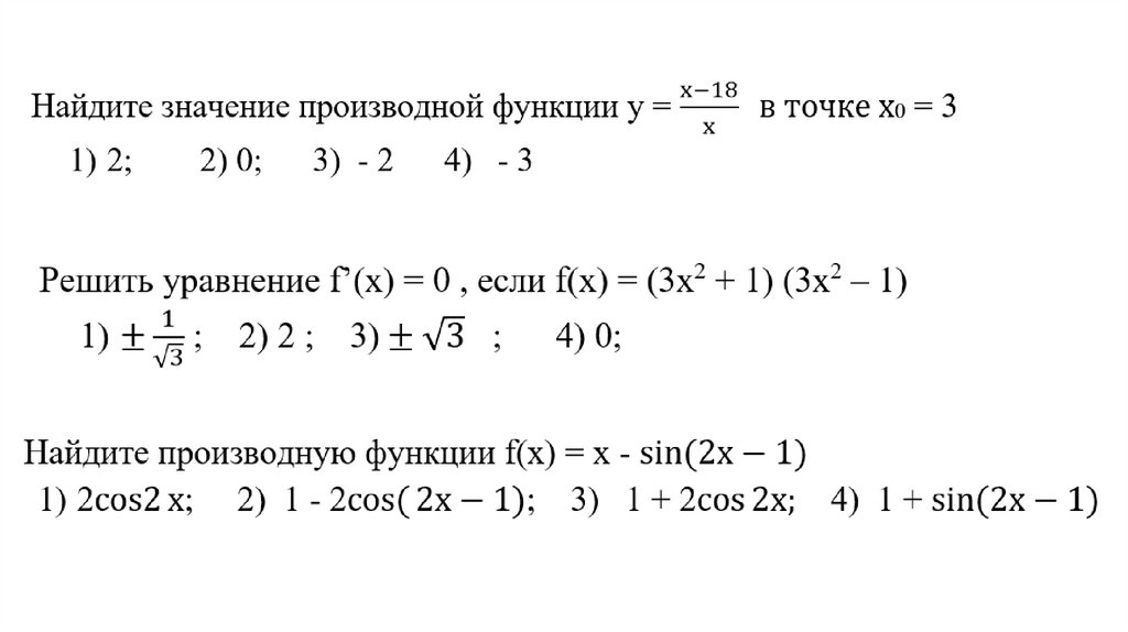
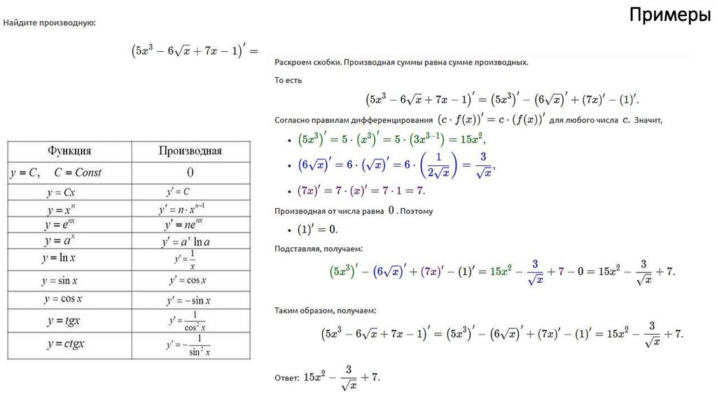
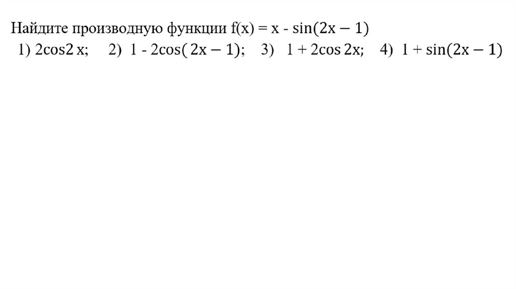
Примеры

17.

Примеры

18.

Примеры

19.

Примеры

20.

21.

22.

23.

24.

ПОНЯТИЕ ПРОИЗВОДНОЙ,
ЕЕ МЕХАНИЧЕСКИЙ И ГЕОМЕТРИЧЕСКИЙ СМЫСЛ

25.

ГЕОМЕТРИЧЕСКИЙ СМЫСЛ ПРОИЗВОДНОЙ

26.

ГЕОМЕТРИЧЕСКИЙ СМЫСЛ ПРОИЗВОДНОЙ

27.

ГЕОМЕТРИЧЕСКИЙ СМЫСЛ ПРОИЗВОДНОЙ

28.

ГЕОМЕТРИЧЕСКИЙ СМЫСЛ ПРОИЗВОДНОЙ

29.

ГЕОМЕТРИЧЕСКИЙ СМЫСЛ ПРОИЗВОДНОЙ

30.

ГЕОМЕТРИЧЕСКИЙ СМЫСЛ ПРОИЗВОДНОЙ

31.

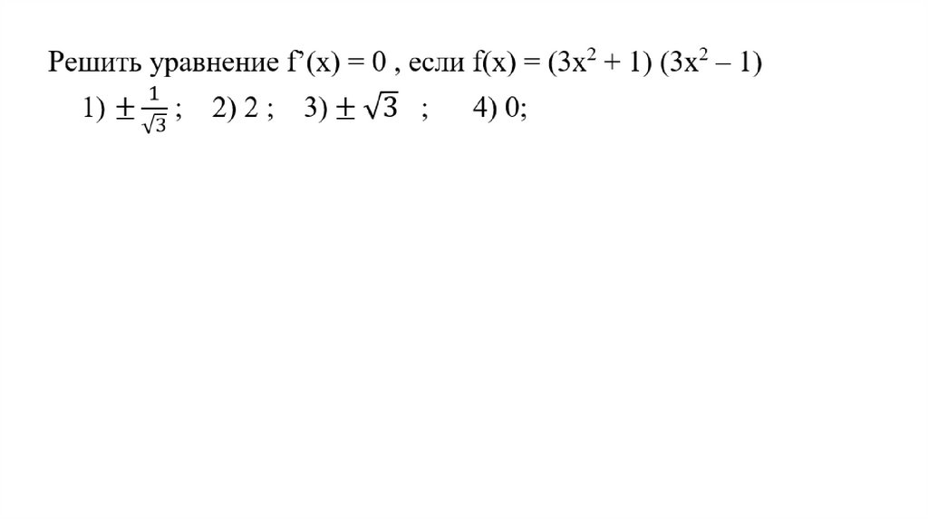
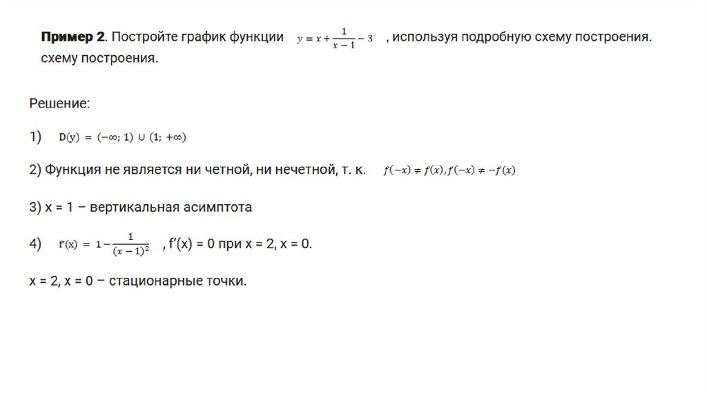
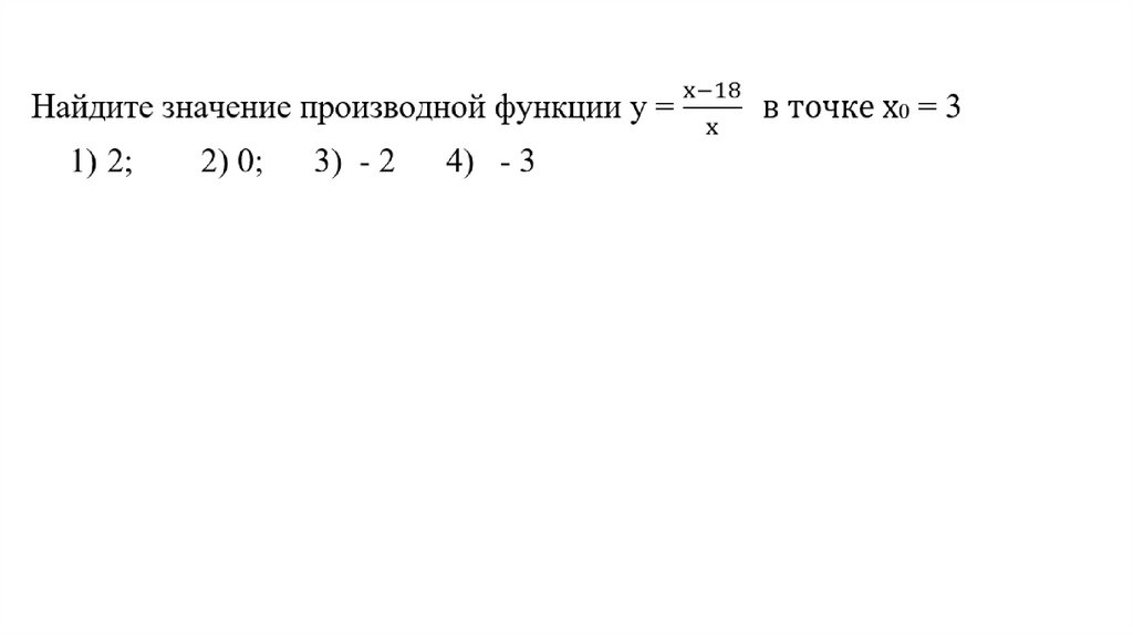
Задание
• Найдите уравнение касательной к графику функции у =
English     Русский Rules