5.09M
Category: physicsphysics

Проводники и диэлектрики в электрическом поле

1.

Санкт-Петербургский государственный
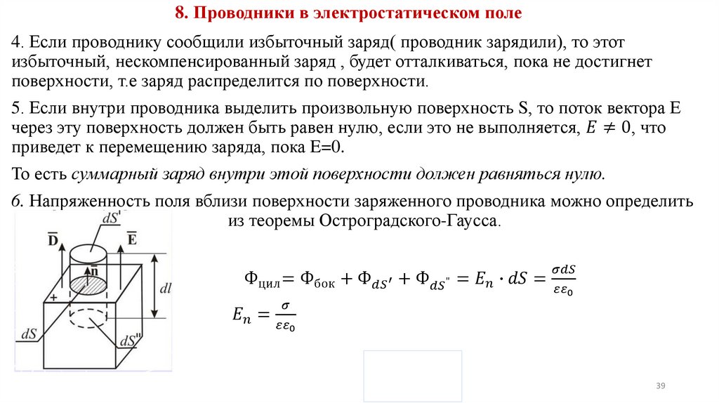
архитектурно-строительный университет
кафедра строительной физики и химии
Физика
Тема 2
Электростатика Часть 2
Проводники и диэлектрики в электрическом
поле
Кирк Яна Геннадьевна
к.п.н., доцент, доцент

2.

План лекции
1. Электрический диполь. Поле диполя
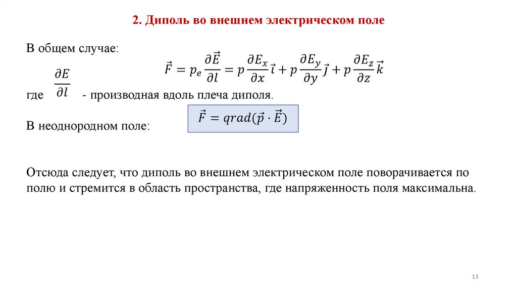
2. Диполь во внешнем поле
3. Диэлектрики. Поляризация диэлектриков. Объемные и поверхностные связанные
заряды. Вектор поляризации. Диэлектрическая восприимчивость
4. Диэлектрик во внешнем электрическом поле. Вектор электрического смещения
Диэлектрическая проницаемость.
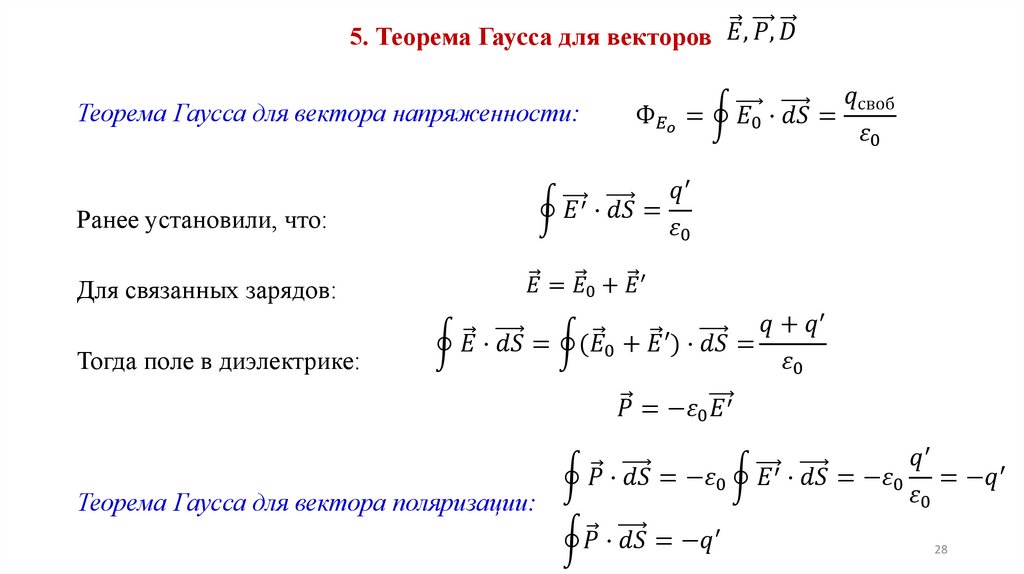
5. Теорема Гаусса для векторов
English     Русский Rules