2.99M
Category: businessbusiness

Принципы и методика написания Start Up проектов

1.

Павлодарский государственный
университет
имени С. Торайгырова
Факультет государственного управления,
бизнеса и права
Принципы и методика написания
START UP проектов 2
Профессор Алексей Титков

2.

Содержание START UP проекта
Наименование раздела
Содержание раздела
Резюме проекта
– назначение проекта
– источники и направления инвестиций
– поддержка проекта на государственном уровне
Товар (продукция)
– характеристика продукции
– технология и перспективы производства продукции
Исследование и анализ рынка
– характеристика состояния отрасли
– конкуренты и цены
План маркетинга
– ориентация, задачи и пути решения
– стимулирование сбыта и продвижение товара
– ценообразование на продукцию
Финансовый план
– расчет общих инвестиционных затрат
– расчет общих производственных затрат
– расчет расходов периода
– оценка структуры затрат и ее эффективности
– расчет цены на реализуемую продукцию
– финансовый план (Расчет потока денежных средств)
– основные технико-экономические показатели проекта
Риски и гарантии возврата инвестиций
Оценка рисков, их виды, методы снижения рисков
Социальный раздел
Общая характеристика социальной значимости проекта
Институциональный раздел
Руководство, профессиональный опыт

3.

5 Финансовый план
5.1 Расчет общих инвестиционных затрат
5.1.1 Расчет инвестиций в основной капитал предприятия
Основной капитал представляет собой средства производства, которые многократно
участвуют в производственном процессе, не меняют своей первоначальной исходной
формы и переносят свою стоимость на производственную себестоимость по частям по
мере износа. Расчет основного капитала представлен в таблице 5.1.
Таблица 5.1 – Расчет инвестиций в основной капитал
Наименование
основных
производственных
фондов
Здания
Машины и
оборудование
Транспортные средства
Производственный и
хозяйственный
инвентарь
Прочие основные
фонды
Итого
Первоначальная
стоимость, тыс. тенге
Ликвидационная
стоимость (1-2%),
тыс. тенге
Срок службы, годы
Значение 1
Значение 1
Значение 31
Значение 2
Значение 2
Значение 33
Значение 3
Значение 3
Значение 35
Значение 4
Значение 4
Значение 36
Значение 5
Значение 5
Значение 37
Суммарное значение
Суммарное значение
-

4.

Расчет первоначальной стоимости представлен в таблице 5.2.
Таблица 5.2 – Расчет первоначальной стоимости основного капитала
Наименование
основных
производственных
фондов
Здания
Машины и
оборудование
Транспортные средства
Производственный и
хозяйственный
инвентарь
Прочие основные
фонды
Итого
Покупная стоимость,
тыс. тенге
Первоначальная
стоимость, тыс. тенге
Значение 1
Транспортнозаготовительные
расходы (2-3%),
тыс. тенге
Значение 1
Значение 2
Значение 2
Значение 2
Значение 3
Значение 3
Значение 3
Значение 4
Значение 4
Значение 4
Значение 5
Значение 5
Значение 5
Суммарное значение
Суммарное значение
Суммарное значение
Значение 1

5.

5.1.2 Расчет инвестиций в оборотный капитал предприятия
Оборотный капитал (оборотные средства) предприятия – сырье и материалы
необходимые для производства продукции (оказания услуг).
Объем инвестиций в оборотный капитал, в системе производства, будет находится в
зависимости от следующих индикативных параметров:
- производственная мощность оборудования;
- коэффициент использования производственной мощности;
- нормы и нормативы потребления сырьевых ресурсов;
- рыночные цены на сырьевые ресурсы.
Производственная мощность предприятия будет составлять - …….готовой продукции
(услуг) в месяц и ………… готовой продукции в год.
Коэффициент использования производственной мощности будет составлять 0,80 или
80%.
Производственная программа определяется по формуле

6.

Ежемесячная производственная программа составит
Расчет оборотных средств выполняется по формуле
Расчет потребности бизнес-проекта в оборотных средствах представлен
в таблице 5.3.

7.

Таблица 5.3 – Расчет оборотного капитала (оборотных средств)
Наименование
материальных
ресурсов
Нормы
расхода на
единицу
производств
енной
программы,
ед. изм.
Производстве
Цена на
нная
материальные
программа, ед. ресурсы, тенге
изм
Общая
потребность в
оборотных
средствах,
тенге
Материал А
Значение 1
Пп
Цена 1
Значение 1
Материал Б
Значение 2
Пп
Цена 2
Значение 2
Материал В
Значение 3
Пп
Цена 3
Значение 3
Материал N
Значение N
Пп
Цена 4
Значение N
Транспортнозаготовительные
расходы
-
-
-
Затраты на ТЗР
Итого
-
-
-
Общая
потребность
В комплексе, общие суммарные инвестиции в оборотный капитал
(оборотные) средства составят - ………………. млн. тенге

8.

5.1.3 Расчет инвестиций в HR-ресурсы
HR-ресурсы - представляют собой кадровый потенциал предприятия.
Инвестиции в человеческие ресурсы определяются по направлениям:
- подготовка и переподготовка кадров, для успешной реализации бизнеспроекта;
- повышение квалификации административно-управленческого звена
предприятия.
Исходными параметрами для оценки инвестиций в HR-ресурсы являются:
- численность основных рабочих;
- численность вспомогательных рабочих;
- численность управленческих кадров.
Численность основных производственных рабочих может быть определена
по формуле

9.

Расчет эффективного фонда времени одного рабочего представлен в таблице
5.4.
Таблица 5.4 – Расчет эффективного фонда времени одного рабочего
Наименование режимов работы
Календарный фонд времени, дни
Количество не рабочих дней, всего
Праздничные дни
Выходные дни
Номинальный фонд времени
Неявки на работу
Очередные и дополнительные отпуска
Учебные отпуска, курсы повышения квалификации
Болезни
Прочие неявки, разрешенные законодательством
Неявки с разрешения администрации предприятия
Время
365
113
10
103
365-113=252
41,5
30
0,5
10
0,5
0,5
Число рабочих дней
252-41,5=210,5
Средняя продолжительность рабочей смены (день/ночь), часы
Потери времени, связанные с организационным процессом,
часы
Средняя эффективная продолжительность рабочей смены
(день/ночь), итого
Эффективный годовой фонд рабочего времени, часы
8
0,1
7,9
=210,5*7,9=1662,95

10.

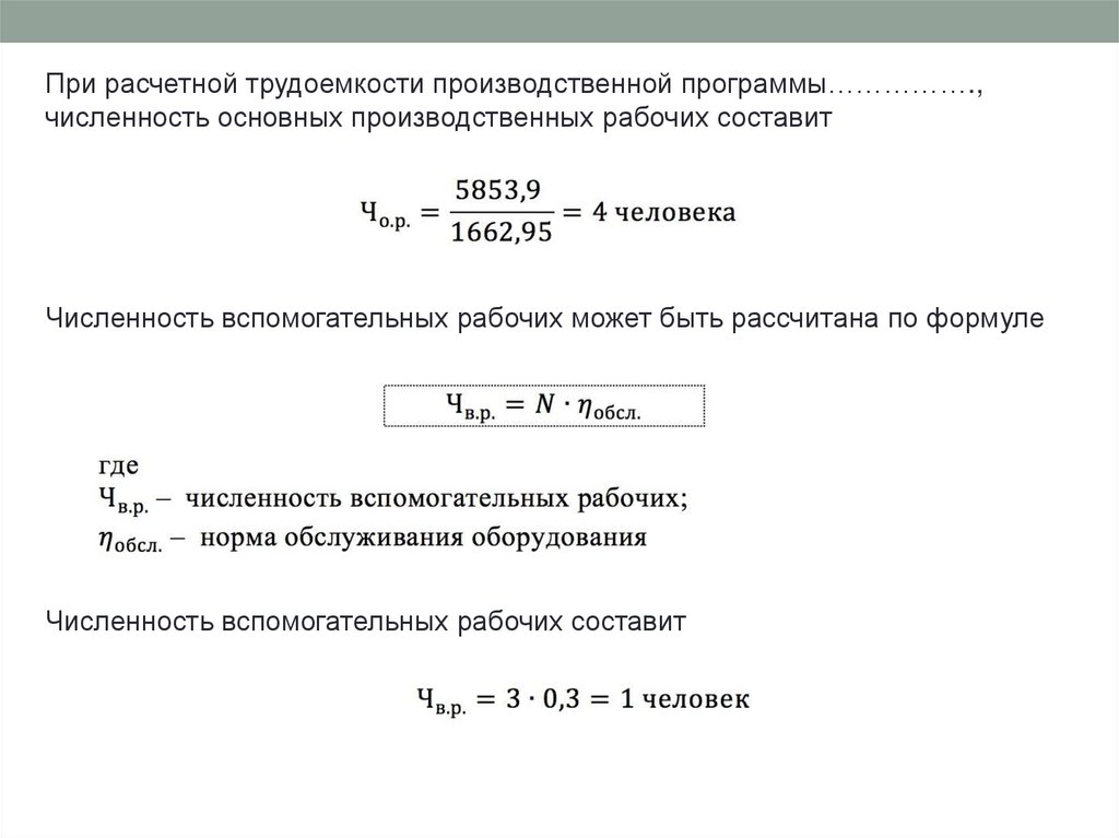
При расчетной трудоемкости производственной программы…………….,
численность основных производственных рабочих составит
Численность вспомогательных рабочих может быть рассчитана по формуле
Численность вспомогательных рабочих составит

11.

Численность руководителей в рамках производства планируется исходя из
норм управляемости по формуле
Численность руководителей в рамках производства составит
С учетом расчета численности HR-ресурсов, можно сформировать
штатное расписание, которое представлено в соответствии с таблицей 5.5.

12.

Таблица 5.5 – Штатное расписание персонала предприятия
Наименование штатных единиц предприятия
Количество человек
Директор
1
Экономист (бухгалтер, маркетолог, администратор)
1
Производственные рабочие
3
Вспомогательные рабочие
2
Итого
7
Расчет инвестиций в подготовку, повышение квалификации HR-ресурсов
представлен в таблице 5.6.
Таблица 5.6 – Расчет инвестиций в HR-ресурсы
Наименование показателей
Значение
Численность производственного персонала, ориентированного на
подготовку, повышение квалификации, человек
Бюджет времени на повышение квалификации, часы
72
Стоимость подготовки, повышения квалификации, тенге/час
2500
Итого инвестиции в подготовку, повышение квалификации, тенге
720000
4
Таким образом инвестиции в HR-ресурсы составят 720000 тенге.

13.

5.1.4 Расчет общих суммарных инвестиций в проект
Расчет общих суммарных инвестиций в проект представлен в соответствии с
таблицей 5.7.
Таблица 5.7 – Расчет общих суммарных инвестиций в бизнес-проект
Направления инвестиционных
вложений
Инвестиции в основной капитал
Сумма, тенге
Структура, %
Значение 1
Значение 1
Инвестиции в оборотный капитал
Значение 2
Значение 2
Значение 3
Общая сумма
инвестиций
Значение 3
Инвестиции в HR-ресурсы
Итого
100
В структуре инвестиций, наибольший удельный вес будут составлять
инвестиции в основной капитала.

14.

5.2 Расчет общих производственных затрат
Производственные затраты формируют в рамках реализации проекта –
производственную себестоимость. Основные экономические элементы
производственной себестоимости представлены в таблице 5.8.
Таблица 5.8 – Производственная себестоимость (смета затрат на
производство) в расчете на один месяц
Наименование затрат
Материальные затраты, в том числе топливноэнергетические ресурсы
Заработная плата
Отчисления в социальное страхование
Социальный налог
Отчисления в ФОМС
Амортизационные отчисления
Накладные расходы
Итого
Значение, тыс. тенге
Значение 1
Значение 2
Значение 3
Значение 4
Значение 5
Значение 6
Значение 7
Значение N

15.

Расчет заработной платы планируется осуществлять по прогрессивной
тарифной системе оплаты труда.
Заработная плата рабочих предприятия может быть рассчитана по
формуле
Минимальная заработная плата по состоянию на 2017 год составляет 24 459
тенге.
Тарифный коэффициенты устанавливаются в соответствии с разрядами
рабочих и категориями управленцев в соответствии с таблицами 5.9 и 5.10.

16.

Таблица 5.9 – Тарифная сетка по разрядам
Наименование разряда
Тарифный коэффициент
1
2
3
3,39
3,49
3,59
4
5
6
3,7
3,82
3,95
Таблица 5.10 – Тарифная сетка по категориям

17.

Расчет заработной платы HR-ресурсов представлен в таблице 5.11.
Таблица 5.11 – Расчет заработной платы
Наименование
должности
Минимальная
заработная
плата, тенге
Категория/
разряд
Тарифный
коэффициент
Количество
работников
Заработная плата
Директор
24459
1
Значение 1
Экономист
(бухгалтер,
маркетолог,
администратор)
24459
1
Значение 2
Производственные
рабочие
24459
2
Значение 3
Вспомогательные
рабочие
24459
2
Значение 4
Итого
-
-
Общие
затраты на
оплату труда
-
-

18.

Отчисления в социальное страхование рассчитываются по формуле
Отчисления по социальному налогу рассчитываются по формуле

19.

Отчисления в социальное страхование и социальный налог составят

20.

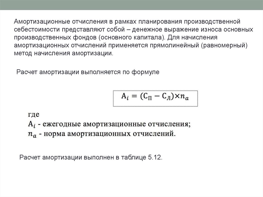
Амортизационные отчисления в рамках планирования производственной
себестоимости представляют собой – денежное выражение износа основных
производственных фондов (основного капитала). Для начисления
амортизационных отчислений применяется прямолинейный (равномерный)
метод начисления амортизации.
Расчет амортизации выполняется по формуле
Расчет амортизации выполнен в таблице 5.12.

21.

Таблица 5.12 – Расчет амортизационных отчислений по основному капиталу на
период один год
Наименование
Первоначальная Ликвидационная
Норма
основных
стоимость, тыс. стоимость (1-2%), амортизации, %
производственных
тенге
тыс. тенге
фондов
Здания
Значение 1
Значение 1
Значение 1
Машины и
оборудование
Транспортные
средства
Производственный
и хозяйственный
инвентарь
Прочие основные
фонды
Итого
Амортизация,
тенге
Значение 1
Значение 2
Значение 2
Значение 2
Значение 2
Значение 3
Значение 3
Значение 3
Значение 3
Значение 4
Значение 4
Значение 4
Значение 4
Значение 5
Значение 5
Значение 5
Значение 5
Суммарное
значение
Суммарное
значение
-
Суммарное
значение

22.

5.3 Оценка структуры затрат и ее эффективности
Структура производственной себестоимости представлена в таблице 5.13
Таблица 5.13 – Расчет структуры производственной себестоимости
Графически, структура производственной себестоимости представлена на
рисунке 5.1.

23.

Рисунок 5.1 – Структура производственной себестоимости
Структура производственной себестоимости показывает, что
производственный процесс сопровождается высокой материалоемкостью и
трудоемкостью.

24.

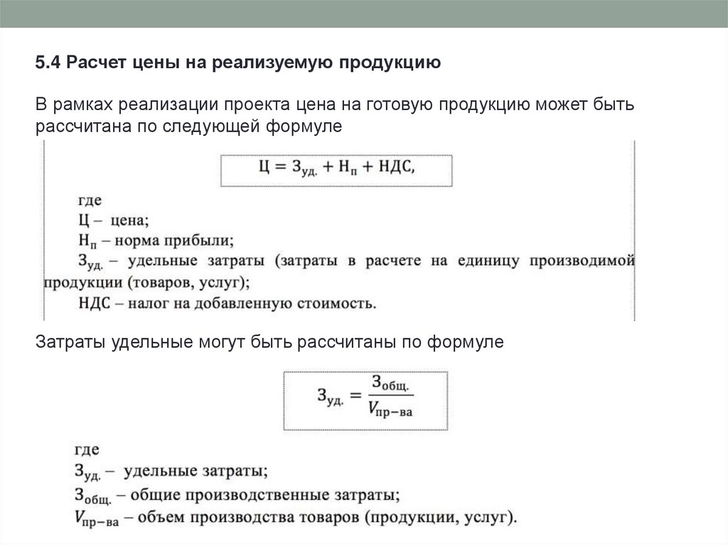
5.4 Расчет цены на реализуемую продукцию
В рамках реализации проекта цена на готовую продукцию может быть
рассчитана по следующей формуле
Затраты удельные могут быть рассчитаны по формуле

25.

Расчет цены на готовую продукцию представлен в таблице 5.14.
Таблица 5.14 – Расчет цены на готовую продукцию
Затраты
удельные,
тенге
Норма
прибыли, %
НДС, %
Цена, тенге
Значение
30% и выше
12
Цена!!!

26.

5.5 Финансовый план (расчет потока денежных средств)
Финансовый план (расчет потока денежных средств) выполняется по годам с
разбивкой по месяцам. Финансовый план охватывает доходную и расходную
части. Расчет финансового плана по реализации рассматриваемого проекта
на годовой период представлен в таблице 5.14.
Таблица 5.14 – Финансовый план (расчет потока денежных средств)

27.

Ежемесячный доход (поступление денежных средств) может быть
рассчитано по формуле
Ежемесячный доход составит

28.

5.6 Основные технико-экономические показатели проекта
В рамках реализации проекта будут запланированы следующие экономические
показатели:
- производительность труда;
- рентабельность капитала;
- рентабельность продукции;
- общая рентабельность инвестиций;
- срок окупаемости проекта.
Производительность труда может быть рассчитана по формуле
В рамках проекта производительность труда составит

29.

Рентабельность капитала может быть рассчитана по формуле
В рамках бизнес-процессов рентабельность капитала составит

30.

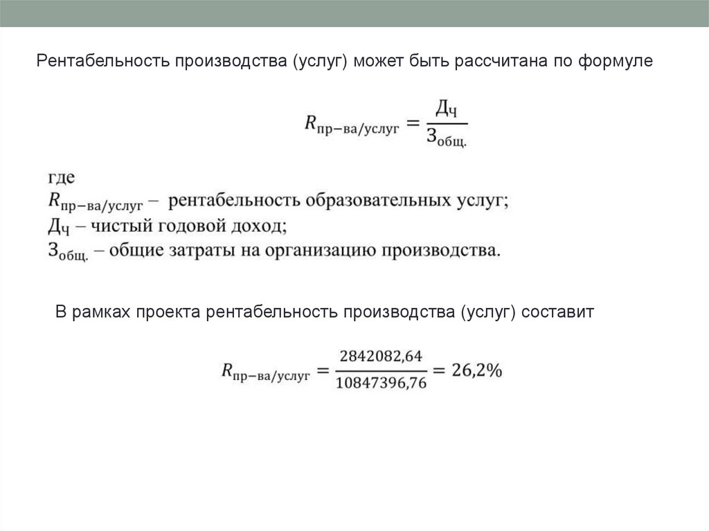
Рентабельность производства (услуг) может быть рассчитана по формуле
В рамках проекта рентабельность производства (услуг) составит

31.

Общая рентабельность инвестиций может быть рассчитана по формуле
В рамках проекта общая рентабельность инвестиций составит

32.

Срок окупаемости инвестиций может быть рассчитана по формуле
В рамках проекта срок окупаемости инвестиций составит
В комплексе систематизированные экономические показатели по реализации
проекта представлены в таблице 5.15.
Таблица 5.15 – Экономические показатели по реализации проекта

33.

6 Риски и гарантии возврата инвестиций
6.1 Виды и оценки рисков
В процессе функционирования бизнеса могут иметь место следующие виды
рисков:
- снижение объема спроса на продукцию / услуги;
- возможно-вероятностное повышение текучести кадров;
- отсутствие стабильного ежемесячного дохода.
6.2 Методы снижения рисков
Методика управления рисками будет основываться на использовании
следующего инструментария:
- формирование гибкой кадровой политики;
- снижение цены (оптимальное снижение рентабельности до уровня – 10 –
15%).

34.

7 Социальный раздел
7.1 Общая характеристика социальной значимости проекта
Социальная значимость проекта будет обуславливаться следующими
аспектами:
- создание новых рабочих мест;
- перечисление налогов в государственный бюджет;
- развитие региональных институциональных основ по совершенствованию
………...
7.2 Оценка экономических аспектов социальной значимости проекта
Оценка экономических аспектов социальной значимости проекта
представлена в таблице 5.16.
Таблица 5.16 – Оценка экономических аспектов социальной значимости
проекта

35.

8 Институциональный раздел
Инициатором проекта выступает - предприниматель ………...
В целях обеспечения интенсификации бизнес-проекта дополнительно будут
привлечены:
- профессиональные консультанты в области экономики и менеджмента;
- консультанты по ……………………………;
- юрисконсульт.
English     Русский Rules