1.64M
Category: mathematicsmathematics

Средние величины и показатели вариации

1.

Лекция 6
Средние величины и показатели
вариации

2.

План
1. Средняя величина. Сущность и значение средней величины в исследованиях.
2. Виды средних величин и способы их расчета.
3. Показатели вариации и порядок их расчета.

3.

1 Средняя величина. Сущность и значение средней величины в
исследованиях
Известно, что единицы каждого массового явления обладают многочисленными
признаками, значения этих признаков варьируют от одной единицы к другой. Так,
например, заработная плата работника определяется:
1) квалификацией;
2) характером труда;
3) стажем работы и др.
поэтому она изменяется в весьма широких пределах. Тем не менее, можно
говорить о среднемесячной заработной оплате работников (см. определение средней
величины).
Средняя величина отражает то общее, что характерно для всех единиц изучаемой
совокупности. В то же время она уравновешивает влияние всех факторов, действующих
на величину признака отдельных единиц совокупности, как бы взаимно погашая их.

4.

Уровень (размер)
любого общественного явления
обусловлен действием двух групп факторов:
1) типичных;
2) индивидуальных.
Под средней величиной понимается обобщенная
количественная характеристика варьирующего признака в
статистической совокупности, выражающая типичный
его уровень в конкретных условиях места и времени.
Средняя величина исчисляется по качественно однородной
совокупности
единиц.
Применяются
степенные
и
структурные средние.

5.

1.Основным условием правильного научного применения
средних
величин
является
качественная
однородность
совокупности, по которой исчисляется средняя величина. Это
означает, что исчисление средних величин должно основываться на
методе группировок, обеспечивающем выделение однородных,
однотипных явлений.
2. Чтобы средняя величина была достаточно объективна и
отражала типичные черты, число объектов, по которой она
исчисляется
должно
быть
достаточно
значительным
(репрезентативным).
3. При вычислении средней величины важно установить цель
ее расчета и т.н. определяющий показатель (свойство), на
который она должна быть ориентирована.

6.

В экономическом анализе использование средних величин является
действенным инструментом для оценки результатов:
1) научно-технического прогресса;
2) социальных мероприятий;
3) изыскания скрытых и неиспользуемых резервов развития экономики.
Но чрезмерное увлечение средними показателями может привести к
необъективным выводам при проведении экономико-статистического
анализа. Т.к. средние величины – обобщающие показатели, игнорирующие
различия в количественных признаках отдельных единиц совокупности,
которые могут представлять самостоятельный интерес.
Средние величины имеют значение:
1) теоретическое;
2) прикладное;
3) познавательное.

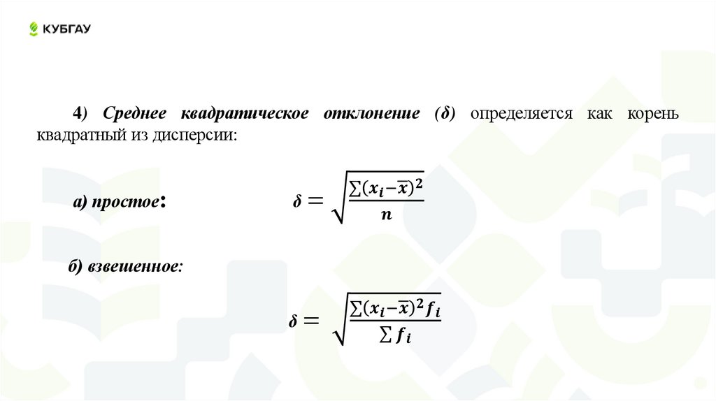
7.

=
2.Виды средних величин и способы их расчета
В зависимости от характера «осредняемых» величин используют следующие виды
степенных средних: арифметическую, гармоническую, геометрическую, квадратическую и
другие.
1) Средняя арифметическая величина определяется в случае, когда общий объем
изучаемого признака может быть получен путем суммирования его индивидуальных
значений. Средняя арифметическая представляет собой частное от деления общего объема
данного признака в изучаемом явлении на число единиц совокупности.
Средняя арифметическая может быть:
а) простой, применяемой тогда, когда индивидуальные значения осредняемого
признака встречаются в совокупности один или одинаковое число раз. Она равна сумме
индивидуальных значений, поделенное на их число:
• х=
σ
English     Русский Rules