1.38M
Category: chemistrychemistry

Кремний и его соединения

1.

Урок
Кремний и его соединения

2.

Кремний в ПС.
Аллотропные модификации.
Степени
окисления
-4; 0; +2; +4
1.Кристаллический кремний
(алмазоподобная структура).
Тёмно-серое со стальным блеском
твёрдое хрупкое вещество.
Полупроводник. tплав(Si)=1415 ˚C
2. Аморфный кремний.
Порошок бурого цвета.

3.

Кремний в природе
Агат
Кварц
SiO2
Аметист
Кремень

4.

Разновидности минералов на
основе оксида кремния
Агат
Кошачий
глаз
Горный
хрусталь
Цитрин
Кварц
Аметист
Яшма
Опал
Сердолик

5.

Кремний в природе
Среди соединений кремния распространены алюмосиликаты
(соединения, содержащие оксид алюминия). Среди алюмосиликатов
наибольшее распространение имеют
белая глина (Al2O3•2SiO2•2H2O),
полевой шпат (K2O•Al2O3•6SiO2),
слюда (K2O•Al2O3•6SiO2•H2O). Многие природные силикаты
в чистом виде являются драгоценными камнями (аквамарин, изумруд, топаз и
др.).
Глина

6.

Записать
Получение кремния
Кремний получают восстановлением оксида
кремния (IV) углеродом или магнием при
нагревании:
SiO2 + 2Mg = 2MgO + Si
SiO2 + 2C = Si + 2CO↑
Очень чистый кремний для нужд
полупроводниковой промышленности получают,
восстанавливая его из хлорида кремния (IV) или
термическим разложением силана:
SiCl4 + 2Zn = 2ZnCl2 + Si
SiH4 = Si + 2H2↑
Силан

7.

Записать
Химические свойства
c Zn, Al, Sn, Pb образует сплавы
Si
Металлы
Si + 2Mg = Mg2Si
Щёлочи
Неметаллы
Силицид магния
Si + O2 = SiO2
Si + 2NaOH +H2O =
Na2SiO3 + 2H2↑
Силикат натрия
Mg2Si + 4HCl = 2MgCl2 + SiH4↑
Силан.
Самовоспламеняется на воздухе.

8.

Записать
С неметаллами
Si + 2Cl2 SiCl4
Si + 2S SiS2
Si + C SiC карборунд
Si + P = нет реакции
Si + H2 = нет реакции

9.

Записать
Вода
Si + 2H2O (пар) = SiO2 + 2H2
Основные оксиды :
2MgO + 3Si = Mg2Si + 2SiO
CuO + Si = нет реакции.
Основания (только растворимые):
Si + 2NaOH + Н2О = Na2SiO3 + 2H2
Si + Cu(OH)2 = нет реакции
Кислоты :
Si + HCl = нет реакции
Si + 4HF (г.) = SiF4 + 2H2

10.

Записать
Кислородные соединения
кремния
SiO2 – оксид кремния (IV), кремнезём. Кислотный оксид.
Твёрдое тугоплавкое вещество с атомной кристаллической решеткой,
не растворяется в воде и кислотах..
Химические свойства:
SiO2 + 2Mg = 2MgO + Si
SiO2 + 2C = SiC + 2CO↑
Карбид кремния, карборунд
SiO2 + CaO = CaSiO3
SiO2 + 2NaOH = Na2SiO3 + H2O
SiO2 + K2CO3 = K2SiO3 + CO2↑
Реагирует с газообразным фтороводородом и плавиковой кислотой:
SiO2 + 4HF = SiF4 + 2H2O
SiO2 + 6HF = H2SiF6 + 2H2O

11.

Записать
H2SiO3 – кремниевая кислота.
Получение: K2SiO3 + 2HCl = 2KCl + H2SiO3↓
K2SiO3 + H2O + CO2 = K2CO3 + H2SiO3↓
Кремниевая кислота разлагаются при нагревании:
H2SiO3↓= SiO2 + H2O
Растворимые соли – силикаты, как и карбонаты подвергаются в
растворе гидролизу – дают щелочную среду.

12.

Получение кремниевой кислоты
Кремниевая кислота
Силикатный клей
Силикагель

13.

Записать
ПРИМЕНЕНИЕ
Кремния
Полупроводник
(солнечные батарейки)
Оксида
кремния
Полудрагоценные и
поделочные камни;
изготовление стекла, цемента.
Кремниевой
кислоты
и силикатов
Силикатный клей, силикагель

14.

Силикатная промышленность
это отрасль
промышленности,
занимающаяся
переработкой природных
соединений кремния.
К ней относится
производство фарфора,
керамики, фаянса, стекла,
цемента и т.д.

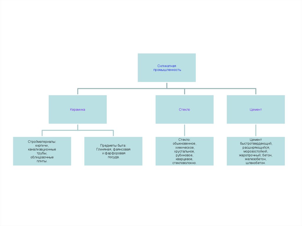
15.

Силикатная
промышленность
Керамика
Стройматериалы:
кирпичи,
канализационные
трубы,
облицовочные
плиты.
Предметы быта:
Глиняная, фаянсовая
и фарфоровая
посуда.
Стекло
Цемент
Стекло:
обыкновенное,
химическое,
хрустальное,
рубиновое,
кварцевое,
стекловолокно.
Цемент
быстротвердеющий,
расширяющийся,
морозостойкий,
жаропрочный; бетон,
железобетон,
шлакобетон.

16.

Сырье силикатной
промышленности
Природные
соединения
Глина Al2O3•2SiO2•nH2O
Песок SiO2
Известняк СаСО3
Доломит MgCO3•CaCO3
мергель
Искусственно
полученные
вещества
Сода Na2CO3
Бура Na2B4O7•10H2O
Сульфат натрия Na2SO4
Отходы
др.отраслей
Доменный шлак,
нефелиновый шлам,
сланцевая зола

17.

1.

18.

2.

19.

3.

20.

4.

21.

5.

22.

6.

23.

7.

24.

8.

25.

9.

26.

10.

27.

11.

28.

12.

29.

13.

30.

14.
English     Русский Rules