Тест по теме «Закон Ома для участка цепи»
Тест по теме «Закон Ома для участка цепи»
I(А)
Тема урока
1. Зависимость сопротивления проводника от его длины
2. Зависимость сопротивления проводника от площади поперечного сечения
3. Зависимость сопротивления проводника от рода материала
Сопротивление проводника
Удельное сопротивление проводника, ρ
Как можно изменить силу тока?
Виды реостатов
Ползунковый реостат
Устройство реостата
Ползунковый реостат
Применение реостатов
Решение задач
1.24M
Category: physicsphysics

Сопротивление проводника. Удельное сопротивление вещества

1.

Бегу, бегу по проводам,
И нет меня быстрее!
Тепло и свет несу я вам,
И делать все умею!

2. Тест по теме «Закон Ома для участка цепи»

3. Тест по теме «Закон Ома для участка цепи»

3.По проводнику, сопротивлением в 60 Ом, течёт
ток 3А. Определите напряжение в проводнике.
а) 0,5В б) 20В в) 180В
4. Если в цепи переменного тока ток уменьшить в
2 раза, что произойдёт с напряжением в цепи?
а) уменьшится в 2 раза б) увеличится в 2 раза
в) не изменится
I(А)
5. Пользуясь графиком зависимости 10
I от U определить сопротивление 5
проводника а)0,5 Ом б) 1 Ом в) 2 Ом 10 20 U(В)

4. I(А)

U(В)
R(ОМ)
Опытным путем Георг Ом установил, от
каких факторов зависит сопротивление
проводника

5. Тема урока

Сопротивление
проводника. Удельное
сопротивление
вещества

6. 1. Зависимость сопротивления проводника от его длины

S1=S2=S
никелин
l
2l
R
2R
Вывод: сопротивление проводника
зависит прямо пропорционально от
его длины:
R~l

7. 2. Зависимость сопротивления проводника от площади поперечного сечения

l1=l2=l
l
2l
никелин
R
R/2
Вывод: сопротивление проводника
зависит обратно пропорционально
от площади его поперечного
сечения: R ~ 1/S

8. 3. Зависимость сопротивления проводника от рода материала

l, S, никелин
l, S, нихром
R1
R2
Вывод: сопротивление
проводника зависит от
рода вещества, из
которого он изготовлен

9. Сопротивление проводника

R – сопротивление проводника
l – длина проводника
S – площадь поперечного сечения проводника
ρ – удельное сопротивление проводника
Вывод: Сопротивление проводника зависит прямо
пропорционально от его длины, обратно пропорционально от
площади поперечного сечения проводника и зависит от рода
материала, из которого он изготовлен

10. Удельное сопротивление проводника, ρ

это физическая величина, показывающая, каково
сопротивление проводника из данного вещества длиной 1
м и площадью поперечного сечения 1м2
l
RS
R , RS l,
S
l

11.

С увеличением температуры ρ увеличивается
Свинец, Pb: ρ=0,21 Ом·мм2/м – это значит,
что сопротивление свинцового проводника
длиной 1 м и площадью поперечного
сечения 1 мм2 равно 0,21 Ом.

12. Как можно изменить силу тока?

1. Изменить напряжение
2. Изменить сопротивление (удобнее)
длину
(часто)
площадь сечения
(редко)
материал
(сложно)
? прибор, в котором можно
изменять сопротивление и
регулировать силу тока

13.

фото
В 1840году Якоби Б.Г.
доложил на заседании
Петербургской академии наук
об изобретении прибора для
регулирования силы тока –
реостат .
«Реостат» в переводе с греческого
«Реос» - течение, поток
«Статос» -неподвижный

14. Виды реостатов

Ползунковый
изменяет силу тока
тока плавно!
Обозначение на схеме
Рычажной
изменяет силу
скачками

15. Ползунковый реостат

Принцип работы : перемещая
ползунок реостата увеличивают
длину проволоки и увеличивается
его сопротивление, т.к. R ~ l ,
а сила тока I (А) при этом
уменьшается рис

16. Устройство реостата

• керамический цилиндр
• проволока с большим удельным
сопротивлением
• ползунок
• зажимы
рис ползунковый
• стержень

17. Ползунковый реостат

Рис круглый
Состоит из проволоки из
материала с высоким
удельным сопротивлением.
Проволока покрыта слоем
окалины. При перемещении
ползунка с присоединенным к
нему контактом слой окалины соскабливается ,и
ток протекает из проволоки на ползунок. Чем больше
витков от одного контакта до другого, тем больше
сопротивление

18. Применение реостатов

1.Старые телевизоры - типа «Горизонт» –
подстройка каналов
2.В приёмниках – регулятор громкости
3. В утюгах – регулятор температуры
4. В индукционных печах – регулятор температуры
5. В акустических системах – для регулирования
уровня сигнала НЧ – канала(уровень басов
6. Швейные машинки – регулятор скорости

19. Решение задач

1. Сколько метров никелиновой проволоки сечением
0,1 мм2 потребуется для изготовления реостата с
сопротивлением 180 Ом?
l
Дано:
R , RS l ,
2
S
ρ=0,4 Ом·мм /м
180 0,1
RS
S=0,1 мм2
l
45 ( м)
l
0,4
R=180 Ом
l-?
Ом мм 2 м
l
м
2
Ом мм

20.

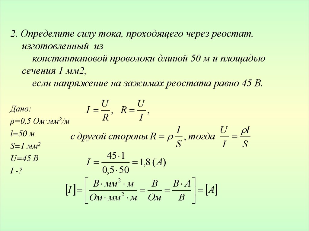
2. Определите силу тока, проходящего через реостат,
изготовленный из
константановой проволоки длиной 50 м и площадью
сечения 1 мм2,
если напряжение на зажимах реостата равно 45 В.
U
U
Дано:
I , R ,
R
I
ρ=0,5 Ом·мм2/м
l
U l
l=50 м
c другой стороны R , тогда
S
I
S
S=1 мм2
45 1
U=45 В
I
1,8 ( А)
0,5 50
I -?
В мм 2 м
В
В А
I
А
2
В
Ом мм м Ом
English     Русский Rules