2.51M
Category: physicsphysics

Погружение тела. Архимедова сила

1.

Вспомним
Сила тяжести
F = mg
Сила упругости
F = kx
Вес тела
P = mg
Давление
P=F/S
Скорость
Ѵ=S/t
Путь
S=Ѵt
Время
t=S/Ѵ
Плотность
ρ=m/V
Масса
Объем
m=ρV
V=m/ρ
Гидростатическое
давление
P = ρgh

2.

Мы обязаны Архимеду фундаментом
учения о равновесии жидкостей.
Ж. Лагранж
Сегодня
мы с вами отправимся в Древнюю
Грецию в 3 век до нашей эры.
Именно в это время в Сиракузах, на острове
Сицилия проживал величайший математик и
физик древности - Архимед.
Он прославился многочисленными научными
трудами, главным образом в области геометрии
и механики.
Архимед (287-212 до
н.э.)

3.

ЛЕГЕНДА ОБ АРХИМЕДЕ
В это время Сиракузами правил царь Гиерон. Он поручил
Архимеду проверить честность мастера, изготовившего
золотую корону.
Хотя корона весила столько, сколько было отпущено на нее
золота, царь заподозрил, что она изготовлена из сплава
золота с другими, более дешевыми металлами.
Архимеду было поручено узнать, не ломая короны, есть ли
в ней примесь.
И сегодня мы с вами должны решить эту задачу,
последовательно воспроизвести рассуждения Архимеда.
Начинаем рассуждать!

4.

А теперь давайте решим задачу, которую поставил перед Архимедом
царь Гиерон.
1. Сначала Архимед вычислил выталкивающую силу.
Fа = Рв – Рж
2. Затем Архимед определил объем короны.
3. Зная объем короны, он смог определить плотность
короны, а по плотности ответить на вопрос царя: нет ли
примесей дешевых металлов в золотой короне?
Легенда говорит, что плотность вещества короны оказалась
меньше плотности чистого золота. Тем самым мастер был
изобличен в обмане, а наука обогатилась замечательным
открытием. Историки рассказывают, что задача о золотой короне
побудила Архимеда заняться вопросом о плавании тел.

5.

«Действие жидкости и газа
на погруженное в них тело».
42 Урок
7 класс

6.

В какой воде легче плавать – в
морской или в речной?
Почему железный
гвоздь тонет, а корабль плавает?
Почему люди не
летают?

7.

Охарактеризовать поведение тела
внутри жидкости
Что произойдет с карандашом, если его
погрузить пальцем в воду, налитую в
пробирку и быстро отпустить?

8.

Охарактеризовать поведение тела
внутри жидкости
Как изменится растяжение пружины, если
прикрепленный к ней груз погрузить в
жидкость?
Проделайте эксперимент.
Опишите то, что вы увидели.
Оборудование: стакан с водой, груз на
пружине.

9.

Охарактеризовать поведение тела внутри
жидкости
Опустить в пустой стакан шарик и
осторожно вливать в него воду.
Проделайте эксперимент. Что произойдет
с шариком? Опишите то, что вы увидели.
Оборудование: стакан с водой, шарик.

10.

Какой вывод можно сделать из этих
наблюдений?
•На любые тела,
погруженные в
ЖИДКОСТЬ, действует
выталкивающая сила.
•Сила, действующая на
тело, находящееся в
жидкости, направлена
вверх.

11.

Силу, выталкивающую тело из
жидкости или газа,
называют архимедовой силой в
честь древнегреческого учёного
Архимеда, который
впервые рассчитал её значение.

12.

Если тело полностью погружено в жидкость или находится в
газе, то архимедова сила равна весу жидкости или газа в
объёме, вытесненном телом.

13.

Почему?
P=mg,
где m — масса жидкости,
m=ρж⋅V,
поэтому вес вытесненной жидкости
равен
P=ρж⋅V⋅g,
архимедова сила равна этому весу.

14.

15.

Определить зависимость выталкивающей
силы от других физических величин.
Формы
тела
Плотности жидкости
Массы тела
Объема тела
От глубины погружения

16.

Архимедова сила зависит от плотности жидкости, в
которую погружено тело, и от объёма этого тела.
Не зависит:
Формы тела
Массы тела
От глубины погружения

17.

Плотность некоторых организмов,
живущих в воде почти не отличается
от плотности воды, поэтому прочные
скелеты им не нужны!

18.

Архимедова
сила
43 урок
7 класс

19.

Архимедова сила вычисляется по
формуле:
FA=ρжидкости⋅g⋅Vтела.
1. Если плотность тела меньше плотности жидкости,
то архимедова сила больше веса тела, и тело
всплывает (и после этого плавает на поверхности
жидкости).
2. Если плотность тела равна плотности жидкости, то
архимедова сила равна весу тела, и тело плавает
внутри жидкости.
3. Если плотность тела больше плотности жидкости,
то архимедова сила меньше веса тела — и тело тонет.

20.

Задача 1
Дано:
Решение:
Fa=Pв1 воздухе
– P2=170пружину
Н – 2 Н =168 Н
P1=Тело
170 растянуло
H
с силой 170 Н, а в воде — с
P2= 2динамометра
H
3?
силой 2Н. Чему
равен
объём
тела
в
дм
Fa=ρжgV
g= 10 Н/кг
2).Ответ (округли до
(Принятьg≈10м/с
ρв= 1000 кг/м3
десятых) V=Fa/ρ g
ж
Найти:
V-?
V=168 H/ 1000 кг/м3*10 Н/кг=
=0.0168 м3
1м3=1000дм3
V=16.8 дм3

21.

Задача 2
К коромыслу весов подвешены два медных цилиндра
одинакового объёма.
Определи, нарушится ли равновесие весов, если один
цилиндр окажется в воде, а другой — в спирте.
Заполни окошки.
Плотность воды , _____________, чем плотность спирта.
Сила Архимеда, действующая на цилиндр в воде ,
_______________ , чем в спирте.
Сделай вывод.
Равновесие весов не нарушится.
Равновесие весов нарушится.

22.

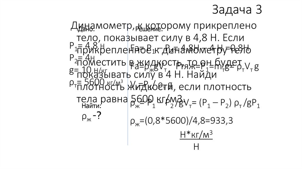
Задача 3
Динамометр,
к которому прикреплено
Дано:
Решение:
тело, показывает силу в 4,8 Н. Если
P1прикрепленное
= 4,8 H
Fa= P1к–динамометру
P2= 4,8Н – 4 Н =0,8Н
тело
P2поместить
= 4H
вFa=ρ
жидкость,
то он=m
будет
gV
Fтяж=P
ж
т
1
тg= ρтVт g
g=показывать
10 Н/кг
силу
в
4
Н.
Найди
ρт= 5600 кг/м3 Vт=P1/ ρт g
плотность жидкости, если плотность
тела равна ρ5600
кг/м3.
=
P
ж
1 – P2 /gVт= (P1 – P2) ρт /gP1
Найти:
ρж -?
ρж=(0,8*5600)/4,8=933,3
Н*кг/м3
Н

23.

Задача 3
Си:
Алюминиевый
шар Решение:
3 уронили
3
объёмом
32
см
0,0032 м Fa= ρжgV
V=32 см
реку. Определи, с какой
ρв= 1000вкг/м
Fa=1000*9.8*0.0032=
g=9.8 Н/кг
силой он выталкивается из
Найти:
0,314
воды.
Fa -?
Принять g=9,8Н/кг.
кг Н м3
Дано:
3
3
м кг
3
Н
Ответ: 0,314 Н

24.

Задача 4
Рассчитай,
какой
объём воды
вытесняет
Дано:
Си:
Решение:
корабль, если на 6него действует
193*10 Н Fa= ρжgV
Fa=193
МН
выталкивающая сила 193 МН.
g=10 Н/кг
V=Fa/ ρжg
(Принять
g=10Н/кг)
3
ρ=1000 кг/м
193 106 Н
V
19300
Найти: записать в стандартном
Ответ
виде
Н
3 кг
Vв-?
10
м
3
10
кг
Н
м3
кг Н
м3 кг
Ответ: 1,93*104 м3

25.

Решение:
Задача 5 Дано:
Fa1= ρвgV
Н
1= 655
• Определи, Fa
с какой
силой
человек будет выталкиваться из морской
3 V= Fa1/ρвg=655/1000*10=0,0655
ρ
=1030
кг/м
воды, если вм.в
пресной воде на него действует выталкивающая
сила, равная
655 Н. кг/м3
ρв=1000
Н
м3
• (Плотностьg=10
морской
ρм.в.=1030 кг/м³,
Н/кг воды принять равной
кг Н
коэффициент тяжести g=10 Н/кг.)
3
Найти:
Fa2 -?
м кг
Fa2= ρм.вgV=1030*10*0,0655
=674,65
кг Н м
Н
3
м кг
Ответ: 674,65 Н
3

26.

Задача 6
Рассчитайте архимедову силу,
действующую на
железобетонную плиту
размером 3,5x1,5x0,2 м, при ее
полном погружении в воду?
g=10 Н/кг
English     Русский Rules