867.24K
Category: geographygeography

Система координат

1.

Система координат

2.

Географические координаты

3.

Параметры эллипсоида Земли
Малая полуось (полярный радиус), b
6356863,019 м
Большая полуось (экваториальный радиус), a
6378245,000 м
Средний радиус Земли, принимаемой за шар, Rз
6371100 м
Полярное сжатие (отношение разницы полуосей к большой полуоси), a 1/298,3
Площадь поверхности Земли
510 083 058 км²
Длина меридиана
40 008 550 м
Длина экватора
40 075 696 м
Длина дуги 1° по меридиану на широте 0°
110,6 км
Длина дуги 1° по меридиану на широте 45°
111,1 км
Длина дуги 1° по меридиану на широте 90°
111,7 км

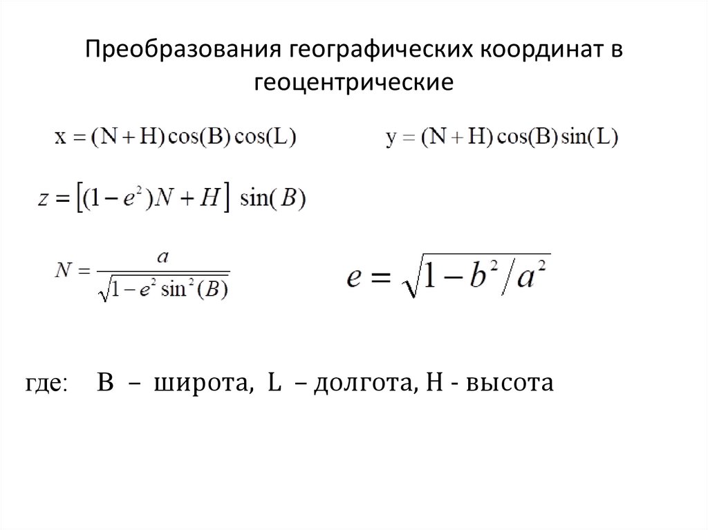
4.

Преобразования географических координат в
геоцентрические
где: B – широта, L – долгота, H - высота

5.

Преобразование в географические координаты
Gереход от пространственных координат X, Y, Z к географическим
B, L, H требует выполнения итераций при вычислении широты B
и высоты H. Для этого используют следующий алгоритм:
1. Вычисляют вспомогательную величину D
D x 2 y2
2. Анализируют значение D. Если D=0, то
B
z
, L 0, H z sin( B) a 1 e 2 sin 2 (B) .
2z
Если D>0, то
y
L a arcsin
D
анализируют значение z.
если y 0, x 0, то L 2 L a ,
если y 0, x 0, то L L a ,
если y 0, x 0, то L L a ,
если y 0, x 0, то L L a ,
Если z=0, то
B 0, H D a

6.

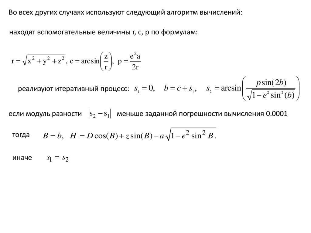
Во всех других случаях используют следующий алгоритм вычислений:
находят вспомогательные величины r, c, p по формулам:
e 2a
z
r x y z , c arcsin , p
2r
r
2
2
2
реализуют итеративный процесс: s1 0,
b c s1 ,
p sin( 2b)
s2 arcsin
2
2
1 e sin (b)
если модуль разности s 2 s1 меньше заданной погрешности вычисления 0.0001
тогда
B b, H D cos( B ) z sin( B ) a 1 e 2 sin 2 B .
иначе
s1 s2
English     Русский Rules