Экспериментальная механика 6В05403- Механика лекция 9 Краткий конспект лекции 9 Лекция 9 Измерение температуры газа в потоке
Статическая температура газа есть температура, которую показывал бы термометр, движущийся вместе с газом при отсутствии
В одной из конструкций экранированного датчика для высоких скоростей спай термопары помещается в камере торможения, в которую
На рисунке 7.2. показаны схема датчика и зависимость коэффициента восстановления такого зонда от скорости потока.
Таким образом, чувствительным элементом рассмотренных конструкций датчика температуры является термопара. Поэтому изготовление
197.00K
Category: physicsphysics

Измерение температуры газа в поток

1. Экспериментальная механика 6В05403- Механика лекция 9 Краткий конспект лекции 9 Лекция 9 Измерение температуры газа в потоке

Измерение температуры движущегося газа приобрело важное
значение в связи с исследованиями аэродинамического нагрева
стенок летательных аппаратов и изучением работы газовых турбин
компрессоров, авиационных двигателей и других машин.
Термодинамическое состояние неподвижного идеального газа
полностью определяется двумя независимыми физическими
величинами, одной из которых может быть температура.
Если газ движется с такой скоростью, когда становится
заметным влияние сжимаемости, необходимо различать два
температурных параметра: статическую температуру Т и
температуру торможения Т0 .

2. Статическая температура газа есть температура, которую показывал бы термометр, движущийся вместе с газом при отсутствии

излучения.
Статическая температура может быть определена, каким либо
косвенным методом, например, по измерениям статического давления
пневмометрическим насадком и плотности оптическим методом с
использованием уравнения состояния или путем измерения скорости
звука а и использования соотношения:
a 2 gRT
Скорость звука можно определить путем возбуждения в потоке
звуковых волн и измерения скорости их распространения с учетом
скорости потока. Электронные и оптические методы, применяемые
иногда для этих измерений, позволяют определять лишь средние
значения температур в некоторой области и поэтому они не нашли
широкого применения

3.

• Температура торможения (иногда называемая полной
температурой) есть температура газа, которая была бы
достигнута при полном адиабатическом торможении,
когда вся кинетическая энергия газа без потерь переходит
в тепло.
Эту температуру должен был бы показывать датчик
температуры, помещенный в критическую точку тела в
потоке, при отсутствии потерь тепла в окружающую
среду. Но осуществить конструкцию датчика температуры
обеспечивающую
полное
отсутствие
теплоотвода
практически невозможно. Кроме того насадок с датчиком
температуры всегда имеет некоторые конечные размеры,
и введенный в поток газа, вносит возмущения,
изменяющие местную температуру вблизи датчика.
Поэтому датчик температуры, установленный в потоке
быстро движущегося газа, покажет температуру Тн,
величина которой будет лежать между значениями
статической температуры Т и температуры торможения
Т0.

4.

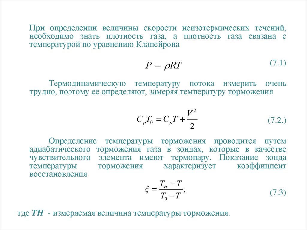
При определении величины скорости неизотермических течений,
необходимо знать плотность газа, а плотность газа связана с
температурой по уравнению Клапейрона
P RT
(7.1)
Термодинамическую температуру потока измерить очень
трудно, поэтому ее определяют, замеряя температуру торможения
V2
C pT0 C pT
2
(7.2.)
Определение температуры торможения проводится путем
адиабатического торможения газа в зондах, которые в качестве
чувствительного элемента имеют термопару. Показание зонда
температуры
торможения
характеризует
коэффициент
восстановления
T T
H
,
(7.3)
T0 T
где TH - измеряемая величина температуры торможения.

5. В одной из конструкций экранированного датчика для высоких скоростей спай термопары помещается в камере торможения, в которую

воздух поступает через сопло в
закругленной головке цилиндрического насадка и диффузор (см. рис. 7.1). Небольшие
вентиляционные отверстия, просверленные в стенках камеры, обеспечивали компенсацию
тепловых
потерь,
вызванные
теплопроводностью
и
излучением.
На рис. 7.1. приведена схема и характеристика датчика с наружным диаметром 4,7
мм. Такой датчик обладает большой чувствительностью к углу скоса и дает значительный
разброс данных при тарировках, что, по видимому, объясняется неустойчивостью течения в
диффузоре. Причиной резкого изменения коэффициента восстановления при скорости около
90 м/сек является, очевидно, переход с ламинарного на турбулентный режим течения на
входе в диффузор, где число Рейнольдса составляет 2000-3000. Датчики для измерения
температур торможения между ступенями турбокомпрессоров и газовых турбин должны
иметь по возможности малые размеры не только по диаметру, но и в направлении потока.
1,0
V
0,95
0,90
V(м/с)
0,85
150
300
450
Рис.7.1. Схема датчика температуры торможения и ее характеристика

6. На рисунке 7.2. показаны схема датчика и зависимость коэффициента восстановления такого зонда от скорости потока.

0,98
V
0,96
0,94
V(м/с)
0
60
Рисунок 7.2.
1200 1800 2400 3000

7. Таким образом, чувствительным элементом рассмотренных конструкций датчика температуры является термопара. Поэтому изготовление

и
получение тарировочных зависимостей термопары имеет важное значение для
измерения температуры потока.
Известно, что в основе измерения
температуры с помощью термопар лежит
термоэлектрическое явление. В цепи,
состоящей из двух проводников А и В,
спаи которых имеют температуры t и
to
возникает разность потенциалов.
Подключая
цепь
к
прибору
(потенциометру)
можно
определить
величину термо-э.д.с.
1
t
B
A
2
t0
К материалам, предназначенным для
изготовления термопар предъявляется
ряд требований:
Они не должны с течением времени
изменять физические свойства, не
окисляться и не поддаваться другим
вредным воздействиям.
Температурный
коэффициент
электрического
сопротивления
материала должен быть по
возможности
минимальным,
а
электропроводимость – высоким.
К таким материалам относятся:
• медь,
• константан,
• нихром,
• платина т.е. некоторые чистые
металлы и сплавы..
English     Русский Rules