1.38M
Category: mathematicsmathematics

Основная теорема алгебры

1.

Лекция
Основная теорема алгебры

2.

• Многочлены. Определение.
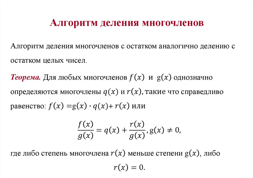
• Алгоритм деления многочленов.
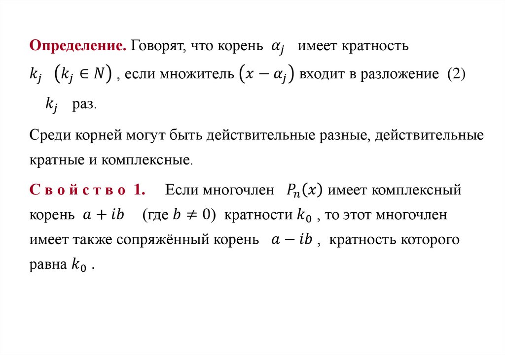
• Корни многочленов. Теорема Безу.
• Основная теорема алгебры (Теорема Гаусса).
• Разложение многочленов на неприводимые множители.
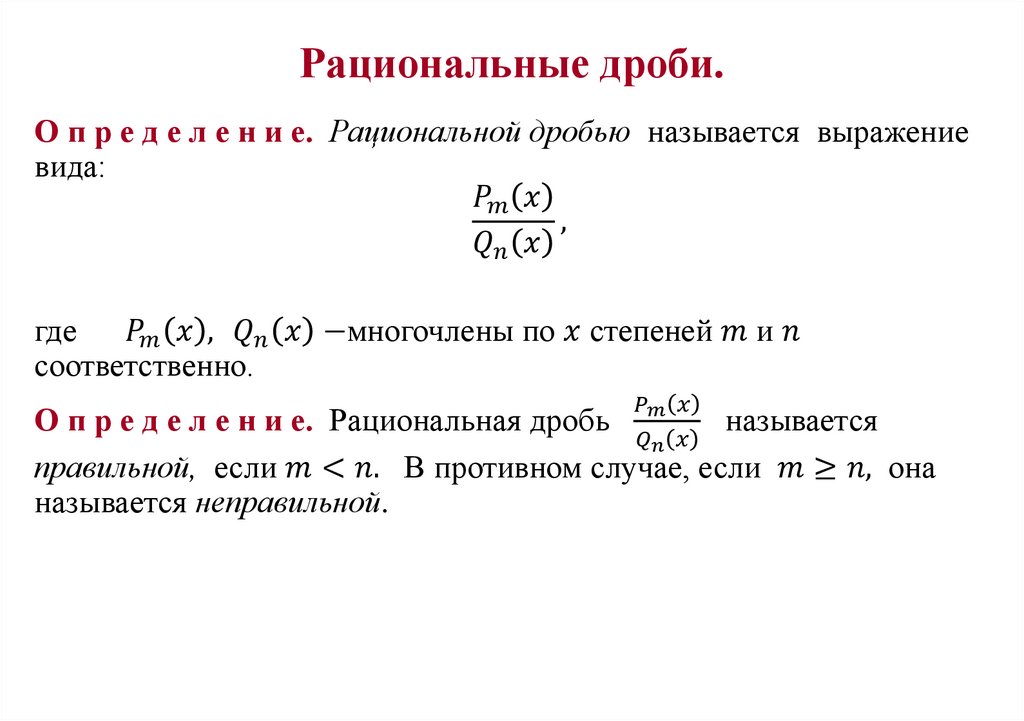
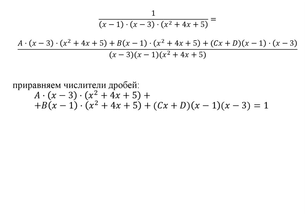
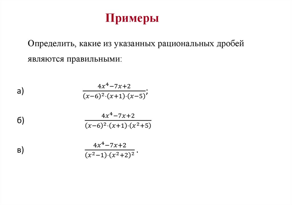
• Рациональные дроби. Разложение рациональной дроби на
простейшие.
• Общий делитель для многочленов
• Наибольший общий делитель.
• Алгоритм Евклида.

3.

Многочлены. Операции над многочленами.
Определение.
Многочленом от
English     Русский Rules