3.04M
Categories: ecologyecology life safetylife safety

Забруднення атмосфери аерозолями та його вплив на здоров'я людини

1.

2.

2

3.

3

4.

4

5.

5

6.

6

7.

7

8.

8
Вік
Об'єм повітря за рік, мЗ
Кількість років
Всього, мЗ
до 1 року
1044
1886
3183
5185
7340
8109
1
1
5
5
5
n
1044
1886
15915
25925
36700
8109 n
1-2 роки
2-7 років
7-12 років
12-17 років
> 17 років

9.

9

10.

10

11.

11

12.

12
№п/п
Радіус часточок r, мкм
Концентрація пилу
С,шт./см3
Вік людини Т, роки
1
2
3
4
5
6
7
8
9
10
11
12
13
14
15
16
17
18
19
20
21
22
23
24
25
0,10
0,11
0,12
0,13
0,14
0,15
0,16
0,17
0,18
0,19
0,20
0,21
0,22
0,23
0,24
0,25
0,26
0,27
0,28
0,29
0,30
0,31
0,32
0,33
0,34
0,5 ·103
1,0 ·103
5,0 ·103
10,0 ·103
30,0 ·103
50,0 ·103
60,0 ·103
100,0 ·103
200,0 ·103
400,0 ·103
0,5 ·103
1,0 ·103
5,0 ·103
10,0 ·103
30,0 ·103
50,0 ·103
60,0 ·103
100,0 ·103
200,0 ·103
400,0 ·103
0,5 ·103
1,0 ·103
5,0 ·103
10,0 ·103
30,0 ·103
60
55
50
45
40
45
50
55
60
65
70
65
60
55
50
45
50
55
60
65
70
65
60
55
50

13.

13

14.

14

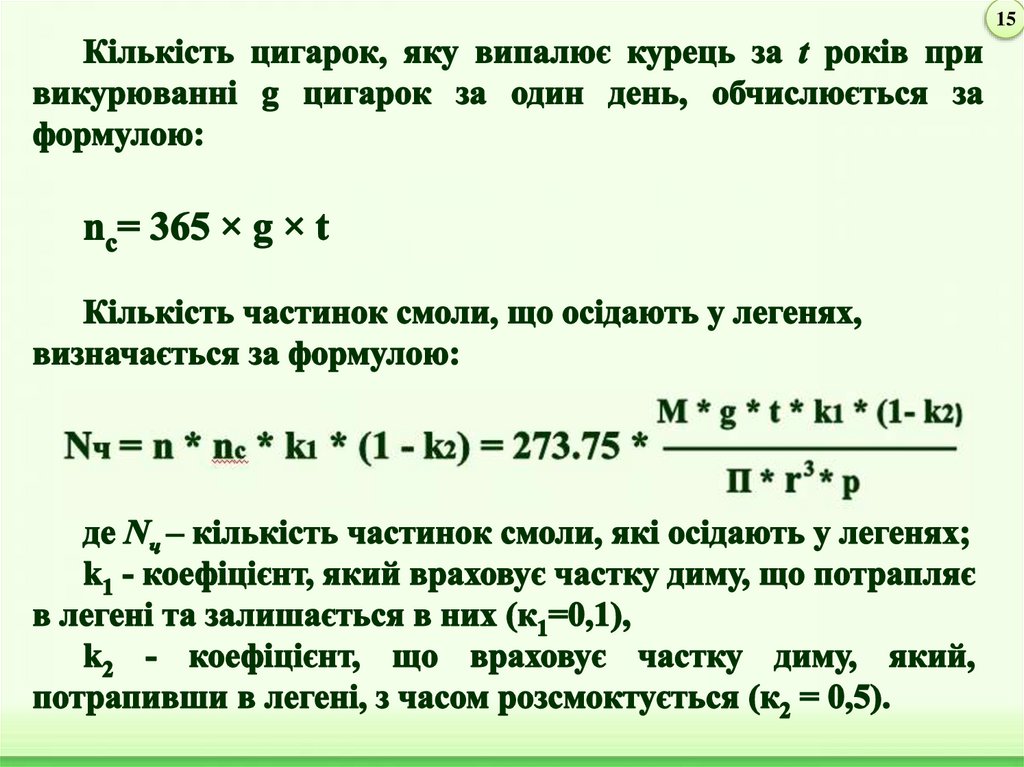
15.

15

16.

16

17.

17
№ з/п
Маса смоли, що утворюється при
спалювані однієї цигарки, M×10-6,кг
1
2
3
4
5
6
7
8
9
10
11
12
13
14
15
16
17
18
19
20
21
22
23
24
25
26
27
28
29
30
0,50
0,51
0,52
0,53
0,54
0,55
0,56
0,57
0,58
0,59
0,50
0,51
0,52
0,53
0,54
0,55
0,56
0,57
0,58
0,59
0,50
0,51
0,52
0,53
0,54
0,55
0,56
0,57
0,58
0,59
Кількість цигарок, які
випалює курець за один день,
g
11
12
13
14
15
16
17
18
19
20
20
19
18
17
16
15
14
13
12
11
10
11
12
13
14
15
16
17
18
19
Кількість років куріння, t
1
2
3
4
5
6
7
8
9
10
10
9
8
7
6
5
4
3
2
1
5
6
7
8
9
10
15
20
25
30

18.

18
English     Русский Rules