2.85M
Category: life safetylife safety

Организация дорожного движения

1.

ТЕМА 1.13
Организация дорожного
движения

2.

Дорожное движение
• это совокупность движущихся и
взаимодействующих между собой
транспортных средств и пешеходов
Безопасность движения
степень защищенности людей и окружающей
среды от вредного воздействия транспорта

3.

Автомобилизация
— оснащённость населения автомобилями.
Уровень автомобилизации населения
рассчитывается из показателя среднего
количества индивидуальных легковых
автомобилей, приходящихся на 1000
жителей

4.

Нарушениями безопасности
следует считать отклонения от норм работы
транспортной системы, в результате, которого
создается угроза для жизни, здоровья
пассажиров и персонала, сохранности
транспортных объектов и грузов,
окружающей среды или происходит сбой в
работе, выражающийся в невыполнении
установленного графика движения

5.

1. Автомобилизация в мире и в России
Рейтинг
Страна
Количество автомобилей на
1000 жителей
1
11
Рейтинг стран мира по уровню автомобилизации
на 2012
Сан-Марино
1139
Финляндия
538
15
16
17
Германия
Латвия
Греция
517
515
499
19
Франция
481
24
25
29
Великобритания
457
Япония
453
Соединенные Штаты Америки 423
44
Россия
233
76
Китай
43.8

6.

Преимущества
а) высокая мобильность
б) способность доставлять пассажиров и грузы
"от двери до двери»
в) относительная простота управления
г) во многих районах страны (горная местность и
т.д.) является единственным видом транспорта
д) автомобиль является необходимым
средством и атрибутом быта в повседневной
деятельности человека.

7.

Отрицательные последствия
автомобилизации
• большое число ДТП
• вредное воздействие на людей и окружающую среду
• шум
• малоэффективное использование в качестве средства
передвижения, вследствие заторов в часы пик
(Скорость движения на некоторых улицах городов снижается
вследствие заторов в часы пик до 8–10 км/ч)
• Загромождение улиц стоящими автомобилями

8.

Общее количество ДТП, число погибших и
раненых за 2011 и 2012 года в России
ДТП
Российская
Федерация
Погибло
Ранено
2015
2016
2015
2016
2015
2016
184000
173694
23014
20308
231197
221140

9.

Основные причины аварийности на
автомобильном транспорте
• недостаточная обеспеченность
автомобильного транспорта
соответствующими по своим параметрам
дорогами
• недостаточная изоляция транспортных
потоков от других участников движения
• невысокий средний уровень квалификации
водителей

10.

В отработавших газах автомобилей содержатся
канцерогенные компоненты:
• окислы углерода и азота
• углеводороды
• альдегиды
• сернистый газ
• свинец
• хлор
• бром
• фосфор.

11.

Отрицательно воздействие шума на человека
• причина более 70% нервных расстройств жителей
городов, вызывает развитие усталости,
раздражительности, бессонницы, сердечнососудистых заболеваний
• В общем шумовом фоне города удельный вес
транспортного шума составляет до 80 %
• Уровень транспортного шума в городах
недопустимо велик и вблизи городских
магистралей, достигает 70 – 75 дБА (при норме для
жилых помещений 40 – 50 дБА днем и 30 – 40 дБА
ночью)

12.

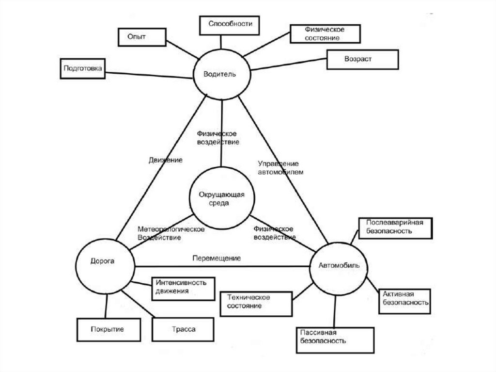
1.2 Понятие о дорожном движении и системе
"Водитель - автомобиль - дорога - среда"
В структуре
системы можно
выделить
подсистемы
АД, ВА. ВД, СВ. СА,
СД.
Термин среда движения
охватывает пешеходов и
погодно-климатические
факторы

13.

Роль факторов риска и их сочетаний в возникновении ДТП

14.

Характеристики надежности
системы ВАДС
• Водитель - состояние здоровья, уровень подготовки,
степень утомленности
• Автомобиль – геометрические параметры, тяговые и
тормозные свойства, освещение, удобство рабочего
места водителя
• Дорога – ширина проезжей части, коэффициент
сцепления, ровность покрытия, геометрические
параметры, состояние обочин, наличие и качество
ограждений
• Среда движения - погодно-климатические условия,
наличие пешеходов

15.

16.

Меры повышения безопасности дорожного движения по
группы факторам риска ДТП- человек, автомобиль, дорога
повышение безопасности поведения участников дорожного движения
(фактор «человек») - предназначены для проведения мероприятий в
рамках воспитательной, образовательной, законотворческой,
политической, общественной деятельности, нацеленной на
формирование безопасной модели поведения участников дорожного
движения, посредством воспитания желательного и корректировки
нежелательного поведения, а также для деятельности дорожных
организаций в рамках аудита безопасности;
повышение безопасности транспортных средств (фактор
«автомобиль») - предназначены для проведения мероприятий в
рамках деятельности, направленной на повышение надежности и
безопасности, как самих транспортных средств, так и их эксплуатации;
повышение безопасности дорожной инфраструктуры (фактор
«дорога») - предназначены для проведения мероприятий в рамках
деятельности, связанной с планированием, проектированием,
строительством, содержанием и эксплуатацией, как отдельных
объектов дорожной инфраструктуры, так и целых сетей.

17.

Высокий уровень безопасности дорожного
движения обеспечивается посредством:
сотрудничества и единства цели для всех институтов, служб и
организаций, имеющих отношение к проблеме безопасности
дорожного движения
программирования деятельности в порядке правильно
расставленных приоритетов, когда решение первой проблемы
снижает остроту следующей проблемы, намеченной для решения
планомерности и системности проведения мероприятий
реализации мер, имеющих потенциал экономической
окупаемости общественных средств, направляемых на проведение
мероприятий по повышению безопасности дорожного движения
проведения последующего мониторинга для анализа
результативности мероприятий и использования приобретенного
опыта при планировании последующей деятельности
оптимизации решения главной задачи любой транспортнодорожной сети - обеспечения транспортных операций с
минимальными затратами для общества и безопасностью
выполнения этих операций

18.

Факторы, связанные с человеком
• Пригодность определяется личностными,
психофизиологическими качествами водителя,
состоянием его здоровья
• Работоспособность зависит от режима труда и
отдыха, условий на рабочем месте, состояния
здоровья, режима питания
• Подготовленность определяется наличием у
водителя необходимого объема знаний и навыков
• Мотивация тесно связана с психологией и
выражается в заинтересованности водителя в
безопасном процессе работы, результатах труда,
удовлетворенности работой в целом

19.

Монотония
Опасное состояния водителя - монотония психическое состояние, вызванное:
• либо информационными перегрузками
(многократным повторением одних и тех же
движений и поступлением большого количества
одинаковых сигналов в одни и те же нервные
центры),
• либо информационной недостаточностью
(однообразием восприятия, когда организм
находится в условиях мало изменяющейся среды,
например при длительном пребывании за рулем на
протяженных прямых участках ровной дороги в
условиях однообразной, неинтересной местности)

20.

Влияние непрерывной продолжительности работы
водителя на относительный риск ДТП
Непрерывная
продолжительность
работы водителя, ч
Относительный риск
ДТП
Пределы колебаний
относительного риска
ДТП
0...2
1
-
2...5
1,23
1,05 - 1,45
5...8
1,29
1,08 - 1,53
Более 8
1,8
1,2 - 2,7

21.

Влияние продолжительности суточного отдыха водителей
на риск ДТП
Продолжительность отдыха
водителя грузового автомобиля, ч
Относительный риск ДТП
До 10,5
10,5...13,75
13,75...25,75
1
0,88
0,87
Более 25,75
0,81

22.

Влияние продолжительности рабочего времени
водителей
на относительный риск ДТП
Характеристики
продолжительности
рабочего времени
До 30 ч
30... 37,5 ч
0
1...10 ч
10...20 ч
20...30 ч
Более 30 ч
Работа только днем
Сменная работа
Пределы колебаний
Относительный риск
относительного риска
ДТП
ДТП
Рабочая неделя
1
1,57
1,19-2,07
Сверхурочное время в месяц
1
1,4
0,95-2,08
1,47
1,07-2,01
1,4
0,95-2,08
1,29
0,91-1,83
Сменность работы
1
2,02
1,61-2,54

23.

Факторы, связанные с транспортным
средством
выбор способа передвижения
размеры и массу транспортных средств
мощность двигателя и скоростные
характеристики
техническое состояние и оборудование
транспортных средств

24.

Факторы, связанные с дорогой
К дорожным факторам, определяющим
потенциальный риск ДТП,
можно отнести
тип дороги, ее геометрические параметры
число пересечений и примыканий
второстепенных дорог
обустройство перекрестков
скоростной режим

25.

Факторы, связанные с дорогой
Тип дороги
Геометрич
еские
параметры
Скоростно
й режим
Фактор
риска
Обустройс
тво
перекрестк
ов
Число
пересечен
ий и
примыкани
й

26.

Факторы, связанные с внешней средой
К факторам, связанным с внешней средой,
увеличивающим потенциальный риск ДТП,
относятся
темное время суток
неблагоприятные погодные условия,
опасное состояние дорожного покрытия,
перегруженность дороги транспортными
средствами,
проведение дорожно-ремонтных работ

27.

Среда
Темное время суток
>1,5 … 3,5
Перегруженность
дороги транспортными
средствами =>психика
Неблагоприятные
погодные условия
Проведение дорожноремонтных работ
Состояние дорожного
покрытия
Снег
Лед
Заносы

28.

29.

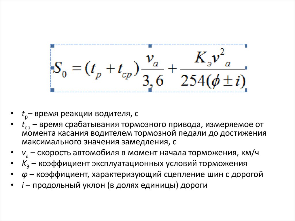
• tр– время реакции водителя, с
• tср – время срабатывания тормозного привода, измеряемое от
момента касания водителем тормозной педали до достижения
максимального значения замедления, с
• va – скорость автомобиля в момент начала торможения, км/ч
• KЭ – коэффициент эксплуатационных условий торможения
• φ – коэффициент, характеризующий сцепление шин с дорогой
• i – продольный уклон (в долях единицы) дороги

30.

Подсистема Водитель-автомобиль
Цель – перемещение из пункта А в пункт Б
Условия движения формируют задачи:
• изменение скорости
• изменение траектории движения ТС
Решая эти задачи, водитель сам формирует план
действий:
• определяет скорость
• выбирает дистанцию
• интервал

31.

Структура схемы системы Водитель – Автомобиль

32.

• Среди причин ДТП примерно в 2/3 случаев
статистика устанавливает ошибки
водителей и в 1/3 случаев – ошибки
пешеходов

33.

• ТЕМА 1.2 Проблемы обеспечения
безопасности и эффективности дорожного
движения
• 1.2.1 Основные направления деятельности
по организации и безопасности движения

34.

Для обеспечения эффективного и безопасного
функционирования системы осуществляется
комплекс мероприятий, которые подразделяются на 3 уровня:
• 1-й уровень - создание системы законодательных и иных
нормативных правовых актов, а также стандартов и технических
правил, содержащих общие требования безопасности ко всем
компонентам системы ВАДС
• 2-й уровень - реализация требований системы законодательных и
иных нормативных правовых актов первого уровня в процессе
создания транспортных средств, строительства, реконструкции и
содержания УДС, организации дорожного движения, а также при
подготовке водителей и обучении населения правилам
безопасности движения
• 3-й уровень - организация контроля надежности
функционирования системы ВАДС в процессе дорожного
движения и принятие мер для восстановления должного уровня
безопасности системы

35.

Схема управления системой ВАДС

36.

Исходя из требований Федерального закона "О безопасности
дорожного движения" основные направления обеспечения
БД можно сгруппировать в следующие семь блоков
1. Установление полномочий и ответственности Правительства, Федеральных
органов исполнительной власти и органов исполнительной власти
субъектов РФ
2. Разработка и утверждение законодательных и иных нормативных правовых
актов в сфере ОБД
3. Регулирование деятельности на автомобильном, городском транспорте, в
дорожном хозяйстве, осуществление деятельности по ОДД
4. Организация подготовки водителей транспортных средств, обучение
населения правилам безопасности движения
5. Проведение комплекса мероприятий по медицинскому обеспечению
безопасности движения
6. Сертификация объектов, продукции и услуг транспорта и дорожного
хозяйства,
лицензирование деятельности, связанной с обеспечением безопасности
движения
7. Осуществление надзора и контроля за выполнением законодательства,
действующего в сфере обеспечения безопасности движения

37.

Государственная система ОБД состоит из 2-х
частей:
• 1.Нормативно-правовая база.
• 2. Система управления безопасностью
дорожного движения.

38.

Структура деятельности по обеспечению
безопасности дорожного движения

39.

• 1.2.2 Нормативные документы и
законодательная база ОДД
Основным документом, осуществляющим
правовое регулирование в сфере обеспечения
безопасностидорожного движения в
Российской Федерации, является
Федеральный закон от 10.12.1995 г. N° 196-ФЗ
• «О безопасности дорожного движения

40.

• Другим основным нормативным актом являются
Правила дорожного движения, определяющие
единый порядок дорожного движения на территории
Российской Федерации
• Важную группу нормативных документов составляют
Государственные стандарты (ГОСТ), устанавливающие
технические Требования по обеспечению безопасности
движения и экологической безопасности . ГОСТы
регламентируют требования к дорожным знакам и
разметке, техническим средствам организации
дорожного движения и автоматизированным системам
управления дорожным движением, конструктивной
безопасности автомобилей, токсичным выбросам и
шуму транспортных средств
• Строительные нормы и правила (СНиП) содержат
требования по обеспечению безопасности движения
при проектировании, строительстве, реконструкции и
содержании автомобильныхдорог.

41.

• дорожное движение — совокупность
общественных отношений, возникающих в
процессе перемещения людей и грузов с
помощью транспортных средств или без
таковых в пределах дорог
• безопасность дорожного движения —
состояние данного процесса, отражающее
степень защищенности его участников от
дорожно-транспортных происшествий и их
последствий

42.

• дорожно-транспортное происшествие —
событие, возникшее в процессе движения
по дороге транспортного средства и с его
участием, при котором погибли или ранены
люди, повреждены транспортные средства,
сооружения, грузы либо причинен иной
материальный ущерб
• обеспечение безопасности дорожного
движения — деятельность, направленная
на предупреждение причин возникновения
дорожно-транспортных происшествий,
снижение тяжести их последствий

43.


участник дорожного движения — лицо, принимающее непосредственное
участие в процессе дорожного движения в качестве водителя
транспортного средства, пешехода, пассажира транспортного средства
• • организация дорожного движения — комплекс
организационно-правовых, организационно- технических
мероприятий и распорядительных действий по
управлению движением на дорогах
• • дорога — обустроенная или приспособленная и
используемая для движения транспортных средств
полоса земли либо поверхность искусственного
сооружения. Дорога включает в себя одну или несколько
проезжих частей, а также трамвайные пути, тротуары,
обочины и разделительные полосы при их наличии
• • транспортное средство — устройство,
предназначенное для перевозки по дорогам людей,
грузов или оборудования

44.

• Нормативно-правовая база - это совокупность
нормативно-правовых, нормативно-технических и
методических документов, устанавливающих
общественные отношения между субъектами отрасли,
правила поведения и взаимодействия, ограничения,
специальные требования и т.д.

45.

• 1.2.3 Система управления безопасностью
дорожного движения

46.

• Деятельность по управлению
безопасностью дорожного движения
осуществляется на следующих уровнях:
общегосударственном, ведомственном и
региональном.

47.

Комплекс задач, решаемых на
общегосударственном уровне:
• • разработка законодательных актов по
дорожному движению;
• • разработка государственных стандартов и
других нормативных материалов по всем
аспектам обеспечения безопасности
дорожного движения;
• • реализация инвестиционной политики по
развитию дорожной сети и технических
средств управления дорожным движением

48.

Основными задачами на
ведомственном уровне являются
разработка и реализация
• организационно-технических
мероприятий по созданию условий
безаварийной работы на
подведомственном автотранспорте

49.

Комплекс задач, решаемых на общегосударственном уровне:
• • разработка законодательных актов по дорожному движению;
• • разработка государственных стандартов и других нормативных материалов по всем
• аспектам обеспечения безопасности дорожного движения;
• • реализация инвестиционной политики по развитию дорожной сети и технических средств
• управления дорожным движением
Основными задачами на ведомственном уровне являются разработка и реализация
• организационно-технических мероприятий по созданию условий безаварийной работы на
• подведомственном автотранспорте.
На региональном уровне решаются конкретные практические задачи: обеспечение
безопасности
• грузовых и пассажирских перевозок, подготовка и переподготовка водителей, улучшение
• технического состояния автомобилей, внедрение и эксплуатация технических средств
управления
• дорожным движением, разработка и реализация мероприятий по ликвидации причин ДТП.

50.

На региональном уровне решаются конкретные
практические задачи:
• обеспечение безопасности грузовых и
пассажирских перевозок,
• подготовка и переподготовка водителей,
• улучшение технического состояния автомобилей,
• внедрение и эксплуатация технических средств
управления дорожным движением,
• разработка и реализация мероприятий по
ликвидации причин ДТП.

51.

Одной из форм государственного регулирования является
лицензирование перевозочной, транспортно-экспедиционной и
другой деятельности, связанной с выполнением транспортного
процесса, технического обслуживания и ремонта транспортных
средств
На каждый вид транспортной деятельности установлена свои
лицензии:
• • на перевозки грузов — «Г»;
• • на перевозки пассажиров — «П»;
• • на транспортно-экспедиционное обслуживание — «Т»;
• • на техническое обслуживание и ремонт транспортных
• средств — «С»;
• • на перевозки опасных грузов — «О

52.


Перечень правоохранительных органов, действующих на транспорте
1.Суды - выносят приговоры по уголовным, гражданским, административным
правонарушениям
2.Органы внутренних дел (ОВД) - обеспечивают исполнение норм в дорожном
движении
3 .Российская транспортная инспекция (РТИ) - регулирует рынок транспортных услуг;
обеспечивает предупредительную работу по ОБД в самом предприятии
4.Государственная таможенная служба - обеспечивает защиту экономических
интересов государства
5.Государственный комитет экологии - обеспечивает экологическую безопасность в
транспортно-дорожном комплексе
6.Государственный санитарно-эпидемиологический надзор - обеспечивает санитарный
контроль на транспорте
7.Государственный комитет по противопожарной безопасности -обеспечивает
противопожарную безопасность на транспорте
8.Государственный технический надзор - обеспечивает безопасность тихоходной
техники
9.Федеральная инспекция по труду - контролирует условия труда
10.Государственная инспекция по торговле и защите прав потребителей защищает права потребителей ,
11 .Госстандарт - обеспечивает исполнение стандартов и правил сертификации
12.Органы А Т
13 .Антимонопольный комитет - обеспечивает соблюдение тарифов и норм

53.

ТЕМА 1.3 Характеристики
транспортных и пешеходных потоков
• Принятие решений по организации
дорожного движения перевозок,
планированию работы транспортных
систем, оценка эффективности
функционирования улично-дорожной сети
возможны только на основе изучения
параметров транспортных потоков и
зависимостей между ними в конкретных
условиях

54.

• Интенсивность движения — это количество
транспортных средств, проходящих через какоелибо сечение или отрезок дороги за единицу
времени.
• Наиболее часто в качестве промежутка времени
принимается один час, и соответственно
интенсивность движения определяется как
авт/час.
• При решении некоторых задач используют
информацию о суточной и среднегодовой
интенсивности движения.

55.

• Состав транспортного потока, который
характеризуется соотношением в нем
транспортных средств различного типа
• Состав транспортного потока влияет на
загрузку дорог из – за разницы в
габаритных размерах автомобилей и
динамического габарита

56.

Динамический габарит автомобиля
Под динамическим габаритом подразумевают участок дороги,
минимально необходимый для безопасного движения в
транспортном потоке с заданной скоростью автомобиля, длина
которого включает в себя длину автомобиля и дистанцию
безопасности

57.

Улично-дорожная сеть (УДС)
English     Русский Rules