Общая характеристика импульсно-фазовых РНС
113.50K
Category: electronicselectronics

Общая характеристика импульсно-фазовых РНС

1. Общая характеристика импульсно-фазовых РНС

«Радионавигационные системы и комплексы»
Лекция № 5
Общая характеристика импульснофазовых РНС
Вопросы:
1. Принцип импульсно-фазовых измерений.
2. Особенности распространения радиоимпульсов в ИФРНС.
Литература:
1. Пасешниченко В.Н. Радионавигационные системы. Часть 2.
ТОВВМУ, 2016 г.
2. Пасешниченко В.Н. Радионавигационные приборы и
радиолокация. (самоучитель), часть 1. ТОВМИ, 2005 г.
1

2.

1. Принцип импульсно-фазовых измерений
Ранее рассмотренные РНС для измерений НП используют один из
РНП, характеризующих принимаемый радиосигнал: амплитуду, фазу или
время его распространения от ОС. В то же время, комбинированное
использование в измерениях двух и более РНП радиосигнала в одной
системе для определения НП оказывается более выгодным, так как
позволяет, сохранив достоинства используемых методов измерений,
исключить их недостатки.
Этот подход, реализующий одновременно на различных этапах
импульсные и фазовые измерения РНП, использован в импульснофазовых РНС (ИФРНС),.
2

3.

Достоинства импульсных измерений:
– однозначность отсчётов РНП во всей рабочей зоне ОС РНС;
– большая дальность действия при использовании пространственных
радиоволн для измерения РНП (но при этом обязателен учёт поправок).
Недостатки импульсных измерений:
– относительно невысокая точность из-за влияния многих внешних
факторов;
– необходим учёт ряда поправок, учитывающих влияние этих внешних
факторов;
– при измерениях РНП на большой дальности с использованием
пространственных радиоволн значительно падает точность измерения.
Основное достоинство фазовых измерений:
– высокая точность результатов измерений.
Недостатки фазовых измерений:
– результаты измерений РНП разности фаз многозначны;
– сигналы ФРНС подвержены влиянию пространственных радиоволн,
особенно в ночное время, при наложении пространственного сигнала на
поверхностный в точке приёма происходит их интерференция, что приводит
к искажению фазы.
3

4.

Импульсно-фазовая РНС, работая в импульсном режиме,
обеспечивает однозначные измерения во всей рабочей зоне РНС,
обладает
возможностью
разделения
поверхностного
и
пространственного сигналов и в то же время даёт точные измерения,
присущие фазовым системам в пределах дальности распространения
поверхностных радиоволн.
Рассмотрим в несколько упрощённом виде вариант реализации
разностно-дальномерных ИФРНС дальнего действия.
Пусть наземные ОС излучают импульсные радиосигналы, которые
аналитически описываются выражением
2
u(t) U(t)cos t ,
T
где U(t) – огибающая радиоимпульса, функция (закон), характеризующая
изменение амплитуды несущих (высокочастотных) колебаний во
времени, от начала радиоимпульса до конца; Т – период несущих
колебаний.
4

5.

Пусть в какой-то момент времени ВЩ и ВМ станции излучили свои
импульсные сигналы, синхронизированные по времени и фазе. В точку
приёма эти импульсы приходят с запаздыванием пропорциональным
пройденным расстояниям ДВЩ и ДВМ до ОС (рис. 1.) и описываются
выражениями:
u ВЩ U(t t ВЩ )cos 2 f (t t ВЩ );
u ВМ U(t t ВМ )cos 2 f (t t ВМ ),
где t ВЩ
Д ВЩ
V
, t ВМ
Д ВМ
V
– время распространения радиоимпульса от антенны ОС до антенны ПИ.
Рис.1. К принципу импульснофазовых измерений
5

6.

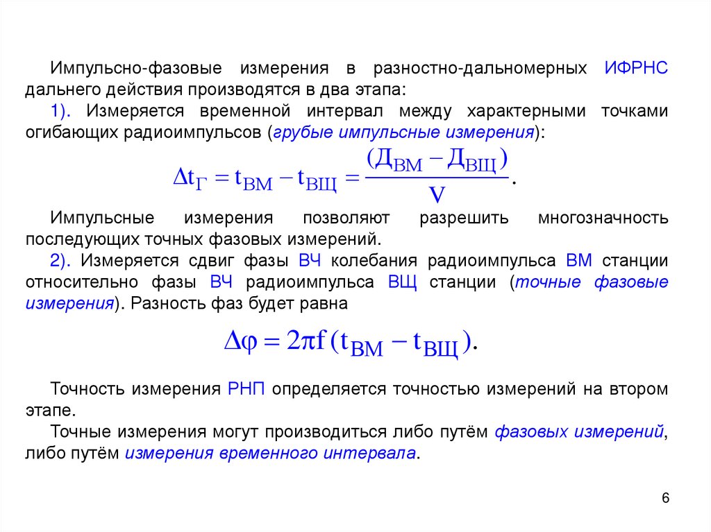
Импульсно-фазовые измерения в разностно-дальномерных ИФРНС
дальнего действия производятся в два этапа:
1). Измеряется временной интервал между характерными точками
огибающих радиоимпульсов (грубые импульсные измерения):
t Г t ВМ t ВЩ
(Д ВМ Д ВЩ )
V
.
Импульсные
измерения
позволяют
разрешить
многозначность
последующих точных фазовых измерений.
2). Измеряется сдвиг фазы ВЧ колебания радиоимпульса ВМ станции
относительно фазы ВЧ радиоимпульса ВЩ станции (точные фазовые
измерения). Разность фаз будет равна
2 f (t ВМ t ВЩ ).
Точность измерения РНП определяется точностью измерений на втором
этапе.
Точные измерения могут производиться либо путём фазовых измерений,
либо путём измерения временного интервала.
6

7.

Возможность измерения РНП с достаточно высокой точностью
является одним из основных достоинств ИФРНС дальнего действия.
Точность импульно-фазовых измерений
принимаемого навигационного сигнала:
зависит
от
характера
– если сигнал поверхностный, то достигается максимальная точность
измерений;
– если принимается сигнал смешанный (поверхностный плюс
пространственный), то должны быть приняты все возможные меры к
выделению для измерений поверхностного сигнала;
– на больших удалениях от ОС при приёме пространственных
сигналов точность измерений будет в несколько раз ниже заданной и
необходим учёт поправок за условия распространения.
7

8.

2. Особенности распространения радиоимпульсов
в ИФРНС
Радиоимпульсы распространяются от точки излучения до точки их
приёма двумя путями:
– вдоль поверхности Земли (поверхностные волны);
– отражаясь от ионосферных слоёв атмосферы (пространственные
волны).
Влияние среды на параметры импульсных сигналов в этих двух случаях
имеет разные характерные особенности.
8

9.

Характеристика поверхностных волн
Поверхностные волны характеризуются достаточной стабильностью
параметров. Влияние среды проявляется в изменении групповой скорости
распространения
радиоимпульса
VГР,
как
основного
параметра,
характеризующего точность измерений.
Для поверхностной волны VГР = 299729 км/с и изменяется в пределах
[299774 – 299684] км/с. Основная часть погрешности VГР может быть
определена и скомпенсирована поправкой, указанной в РТСНО.
Величина
погрешности
несколько
возрастает,
если
трасса
распространения сигнала от ОС до корабля проходит над различными
подстилающими поверхностями, т.е. присутствует чередование поверхностей
суши и моря. Поэтому при выборе линий положения рекомендуется
использовать для измерений станции с чисто морской трассой
распространения сигнала.
Т.ж. под влиянием внешней среды претерпевает искажение и сама форма
огибающей сигнала. Это также приводит к некоторому увеличению
погрешности измерения.
9

10.

Характеристика пространственных волн
Пространственные волны в ИФРНС играют двоякую роль:
– отрицательную, существенно снижая точность измерений;
– положительную, увеличивающую дальность действия РНС.
В ближней зоне пространственные сигналы принимаются вместе с
поверхностными, в этом случае они являются помехами, затрудняющими
измерения и ухудшающими точность обсерваций.
В дальней зоне, где поверхностные сигналы из-за их затухания не могут
быть приняты, пространственные сигналы используются как носители
навигационной информации, что значительно расширяет рабочую зону
РНС.
С точки зрения степени влияния пространственного сигнала
целесообразно выделить три зоны.
1. Расстояние до ОС – менее 500 миль. Распознавание поверхностных
сигналов трудностей не представляет, ввода поправок не требуется.
2. Расстояние до ОС – от 500 – 900 миль. Интенсивности
пространственного и поверхностного сигналов сравнимы. Необходимы
дополнительные меры для выделения поверхностного сигнала.
3. Расстояние до ОС – более 900 миль. Преобладает пространственный
сигнал, необходим учет поправок.
10
English     Русский Rules