19.68M
Category: industryindustry

Автоматизация ветеринарии по Туркестанской области

1.

АВТОМАТИЗАЦИЯ ВЕТЕРИНАРИИ
ПО ТУРКЕСТАНСКОЙ ОБЛАСТИ
ТУРКЕСТАН 2025

2.

Решение для автоматизации
ветеринарных услуг
по Туркестанской области
Представляем инновационное мобильное приложение, которое решает
проблемы в сфере ветеринарных услуг, автоматизируя процессы и повышая
удобство для клиентов, ветеринаров и администраторов.

3.

Эффективность для
ветеринаров
1
Прием заявок
2
Выезд на дом
Ветеринары быстро и легко
Оптимизация маршрутов
принимают заявки от
выездов, экономия
клиентов через
времени.
приложение.
3
Диагностика и лечение
Ветеринары удобно фиксируют результаты осмотра,
диагностики и лечения.

4.

Управление для
администраторов
Управление заявками
Push-уведомления
Администраторы эффективно
Отправляют уведомления клиентам
распределяют заявки между
и ветеринарам о статусе заявок.
ветеринарами.
Доступ к данным
Администраторы получают доступ
к базам животных и ветеринарных
специалистов.

5.

Функционал для граждан
Возможности
Граждане смогут через приложение получать следующую информацию:
Местонахождение ветеринарных пунктов, аптек, ям Беккари и т.д.
Контакты ветеринаров, включая номера телефонов, адреса и доступные
услуги.
Информация о вакцинах и их важности для предотвращения заболеваний
животных.
Доступ к расписанию работы ветеринарных пунктов и аптек.
Возможность поиска и заказа необходимых лекарств для животных через
приложение.
Стоимость услуг и оказании ветеринарной помощи (прайс-лист).
Внести изменения в статус животных .
Оплата услуг через приложение.

6.

Схема управления бизнес процессами
Фермер создает заявку через мобильный
телефон, указывая все необходимые
информации
Ветеринар
Администратор
Заявка фиксируется в базе данных, после
администратор назначает ответственного
специалиста
Проводит осмотр и ряд процедур
заполняет все необходимые данные для
отчета
Фермер
Ветеринар проверяет зарегистрирован ли
животное в базе ИСЖ
Оценивает работу ветеринара и
оставляет отзыв
нет
да
зарегистрирован
Уведомляет инспекция о
незарегистрированном животном
РЕГИСТРАЦИЯ
Ветеринар предостаялет свой QR код
заказчику чтобы успешно исполнить заявку

7.

Изменение статуса животного
Администратор в целях удостовериться отправляет
ветеринара для проверки
Ветеринар
Администратор
Фермер
Фермер создает заявку чтобы
поменять статус животного
Ветеринар после прибытие проверяет
достоверность информации
Сообщает администратору и новые
данные вносятся в базу
Ветеринар предостаялет свой QR код
заказчику чтобы успешно исполнить заявку
нет
да
Информация верна
Оценивает работу ветеринара и
оставляет отзыв
База остается без изменении

8.

Передача животного другому лицу
Фермер 2
Фермер 1
Фермер 1 Инициирует запрос передачи
животного на имя другого человек, вводя
ИИН получателя
Фермер 2 ПОЛУЧАЕТ
УВЕДОМЛЕНИЕ от покупателя о
перевода животного
Администратор
Создается заявка
для передачи
животного на другое
имя
Администратор в целях удостовериться
проверяет о статусе животного и
направляет ветеринара для проверки
да
Фермер 2
согласен?
нет
Зпрос откланяется и
животное остается у
страого хозяина
После прибытие животного на ферму
ветеринар проверяет достоверность
информации
Ветеринар
Сообщает администратору и новые
данные вносятся в базу
Ветеринар предостаялет свой QR код
заказчику чтобы успешно исполнить заявку
Оценивает работу ветеринара и
оставляет отзыв
да
Информация
верна
нет
Запрос отклоняется и база остается без
изменении

9.

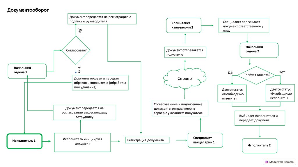
Документооборот
Документ передается на регистрацию с
подписью руководителя
Да
Специалист
канцелярии 2
Нет
Да
Исполнитель 1
Исполнитель инициирует
документ
Требует отваета?
Сервер
Документ отозван и передан
обратно исполнителю (обработка
или удаление)
Документ передается на
согласование вышестоящему
сотруднику
Начальник
отдела 2
Документ отправляется
полуателю
Согласовать?
Начальник
отдела 1
Специалист пересылает
документ ответственному
лицу
Дается статус
«Необходимо
ответить»
Согласованные и подписенные
документы отправляется в
сервер с указанием получателя
Регистрация документа
Специалист
канцелярии 1
Нет
Дается статус
«Необходимо
исполнить»
Выбирает исполнителя и
передает документ
Исполнитель 2

10.

Оптимизация процессов
Заказ услуги
1
Клиент оформляет заявку через приложение.
2
Прием заявки
Ветеринар получает уведомление и принимает заявку.
Выезд на место
3
Ветеринар выезжает к клиенту по указанному адресу.
4
Осмотр, диагностика, лечение
Ветеринар проводит осмотр, диагностику и лечение.
Завершение услуги
5
Ветеринар фиксирует результаты и выставляет счет.
6
Оплата услуги
Клиент оплачивает услугу через приложение.

11.

Удобство для клиентов
Заказ услуг
Клиенты легко заказывают услуги:
вызов на дом, справки, консультации.
Оценка стоимости
Сразу получают информацию
о стоимости услуг и удобных вариантах оплаты.

12.

Интеграция с существующей системой
База данных (ИСЖ)
1
Интеграция с существующей базой данных животных.
(эпизоотический журнал, журнал справок, журнал вакцинации).
2
3
4
База данных (EGOV)
Наличие домашних животных у граждан.
База данных (ЕАСУ)
Справки ф1-ф2-ф3
База данных (TANBA)
База домашних питомцев (собак и кошек)

13.

Преимущества для всех участников
1
2
3
4
Удобство
Клиенты, ветеринары и администраторы работают в единой системе.
Эффективность
Автоматизация процессов экономит время и ресурсы.
Мониторинг
Отслеживание качество работы специалистов ветеринарных служб
Прозрачность
Все данные доступны в режиме реального времени.

14.

Наши преимущества
Простой интерфейс
Широкий охват
Встроенная монетизация
Интуитивно понятный дизайн для всех
Включает в себя аудиторию не только
Оплата услуг производится
пользователей.
обычных пользователей и
внутри приложения.
специалистов.
English     Русский Rules