355.60K
Category: mathematicsmathematics

Квадратные неравенства (Метод интервалов)

1.

Квадратные
неравенства
(Метод
интервалов)

2.

Алгоритм решения квадратных неравенств
методом интервалов
1. Найти нули функции.
2. Отметить их на координатном луче.
3. Показать интервалы.
4. Найти знак функции в каждом промежутке
5. Выбрать промежуток, соответствующий
знаку неравенства:
«+» – знак «>»
« – » – знак «<»

3.

Решить неравенство -4х2 + 27х +7 0.
Решение.
-4х2 + 27х +7 0,
4х2 - 27х -7 0.
1) Рассмотрим f(x) = 4х2 - 27х -7 и найдем значения х, при
которых f(x) 0, D(f) = R.
2) 4х2 - 27х -7 = 0, D = 272 - 4*4*(-7) = 729 + 112 = 841 = 292.
х1 = (27 – 29) : 8 = -0,25;
х2 = (27 + 29) : 8 = 7.
3) 4х2 - 27х -7 = 4(х + 0,25)(х – 7).
4)
5) f(x) 0 при –0,25 х 7.
Ответ: [-0,25; 7].

4.

Знак дроби совпадает со знаком произведения.
Поэтому данное неравенство равносильно неравенству
Нули функции: х=7; х=-2
-
+
-2
Ответ:
7

5.

-
+
+

6.

Определение модуля
Модулем действительного числа а называется
само это число, если оно неотрицательное, и
противоположное ему число, если данное число
отрицательно.
Из определения модуля следует:

7.

Геометрический смысл модуля
A1
A
x
-a
a
0
OA=OA1
|a|= |-a|
Модуль – расстояние от начала отсчета на
координатной прямой до точки, изображающей
число.

8.

Решение неравенств
х ≤ |a|
х ≥ |a|
Решение:
Решение:
-a
a
x
-a
a
x
-a≤ х ≤ a
х ≤ -a ; x ≥ a
x [ -a; a ]
x (- ∞; -a ] U [a; + ∞)

9.

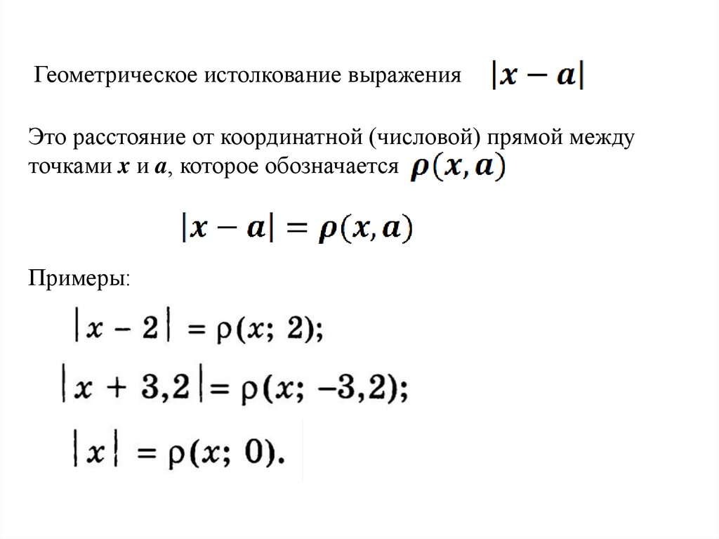
Геометрическое истолкование выражения
Это расстояние от координатной (числовой) прямой между
точками x и a, которое обозначается
Примеры:

10.

Ответ:

11.

Ответ:

12.

Ответ:
English     Русский Rules