4.57M
Category: mathematicsmathematics

Технологии и инструментарий анализа больших данных

1.

Технологии и инструментарий
анализа больших данных
Юрченков Иван Александрович
Старший преподаватель кафедры прикладной математики ИИТ
Yurchenkov@mirea.ru
qwerty29544@gmail.com tg: @ivanyurchenkov

2.

Лекция №3. Визуализация и статистический анализ
данных
Основные вопросы:
1. Статистика
2. Меры центральной тенденции
3. Меры разброса
4. Распределения
5. Доверительные интервалы
6. Проверка гипотез
7. Визуализация данных
8. Методы визуализации данных
2

3.

Статистика
Статистика — наука, которая занимается получением, обработкой
и анализом количественных данных о разнообразных массовых
явлениях, происходящих в природе и обществе
Изучает:
• Природные явления
• Общественные процессы
• Производство и потребление
3

4.

Основные статистические характеристики
Меры центральной
тенденции
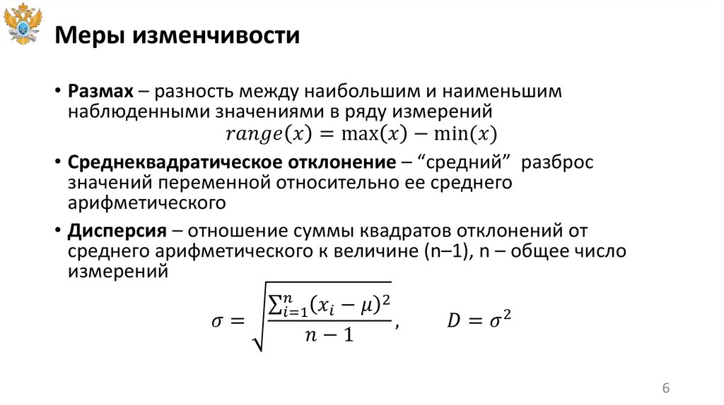
Меры изменчивости
Мода
Размах
Медиана
Дисперсия
Среднее значение
Стандартное
отклонение
Взвешенное среднее
(мат.ожидание)
Межквартильный
размах IQR
4

5.

Меры центральной тенденции
• Мода – наиболее часто встречающееся значение в ряду
измерений. Ряд чисел может иметь более одной моды, а может
не иметь моды совсем
• Медиана – серединное значение в упорядоченном ряду
измерений
English     Русский Rules