Сравнения первой степени с одним неизвестным
Сравнения первой степени с одним неизвестным
Сравнения первой степени с одним неизвестным
Сравнения первой степени с одним неизвестным
Сравнения первой степени с одним неизвестным
Сравнения первой степени с одним неизвестным
Сравнения первой степени с одним неизвестным
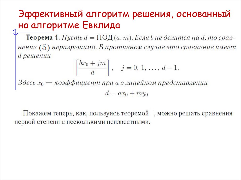
Эффективный алгоритм решения, основанный на алгоритме Евклида
Эффективный алгоритм решения, основанный на алгоритме Евклида
Эффективный алгоритм решения, основанный на алгоритме Евклида
Эффективный алгоритм решения, основанный на алгоритме Евклида
Эффективный алгоритм решения, основанный на алгоритме Евклида
Эффективный алгоритм решения, основанный на алгоритме Евклида
Эффективный алгоритм решения, основанный на алгоритме Евклида
Диофантовы уравнения первой степени с двумя неизвестными
Диофантовы уравнения первой степени с двумя неизвестными
Диофантовы уравнения первой степени с двумя неизвестными
Диофантовы уравнения первой степени с двумя неизвестными
Диофантовы уравнения первой степени с двумя неизвестными
1.75M
Category: mathematicsmathematics

Элементы теории чисел. Теория сравнений

1.

Элементы теории чисел.
Теория сравнений
Сравнения первой степени с одним неизвестным
Эффективный алгоритм решения, основанный на
алгоритме Евклида
Диофантовы уравнения первой степени с двумя
неизвестными

2. Сравнения первой степени с одним неизвестным

3. Сравнения первой степени с одним неизвестным

4. Сравнения первой степени с одним неизвестным

5. Сравнения первой степени с одним неизвестным

6. Сравнения первой степени с одним неизвестным

7. Сравнения первой степени с одним неизвестным

8. Сравнения первой степени с одним неизвестным

9. Эффективный алгоритм решения, основанный на алгоритме Евклида

10. Эффективный алгоритм решения, основанный на алгоритме Евклида

11. Эффективный алгоритм решения, основанный на алгоритме Евклида

12. Эффективный алгоритм решения, основанный на алгоритме Евклида

13. Эффективный алгоритм решения, основанный на алгоритме Евклида

14. Эффективный алгоритм решения, основанный на алгоритме Евклида

15. Эффективный алгоритм решения, основанный на алгоритме Евклида

16. Диофантовы уравнения первой степени с двумя неизвестными

17. Диофантовы уравнения первой степени с двумя неизвестными

18. Диофантовы уравнения первой степени с двумя неизвестными

19. Диофантовы уравнения первой степени с двумя неизвестными

20. Диофантовы уравнения первой степени с двумя неизвестными

English     Русский Rules