737.85K
Category: industryindustry

Информационная система сортировки ягод в пункте приема

1.

Казанский национальный исследовательский
технический университет им. А.Н. Туполева – КАИ
Институт компьютерных технологий и защиты информации
Кафедра АСОИУ
Курсовая работа на тему:
«Информационная система сортировки ягод в пункте приема»
Выполнил: студент группы 4407
Хайруллин К.А.
Руководитель:
ст.преподаватель кафедры АСОИУ
Суздальцев В.А.
Казань 2024

2.

Деятельность организации
Основная деятельность: Сортировка ягод.
Тип организации: Пункт приема (ягод).
Основная проблема: Необходимость улучшения качества
продукции.

3.

Цели и задачи ИС
Цель:
Улучшение качества продукции за счет повышения точности
процесса сортировки ягод.
Задачи:
1.Определение размера и показателей качества вишни;
2.Определение фракции вишни.

4.

Функциональная структура ИС
Рис.1. Модель поведения

5.

Математическая постановка задачи и
методы решения
Задачи:
1. Определение размера и показателей качества вишни;
2. Определение фракции вишни.

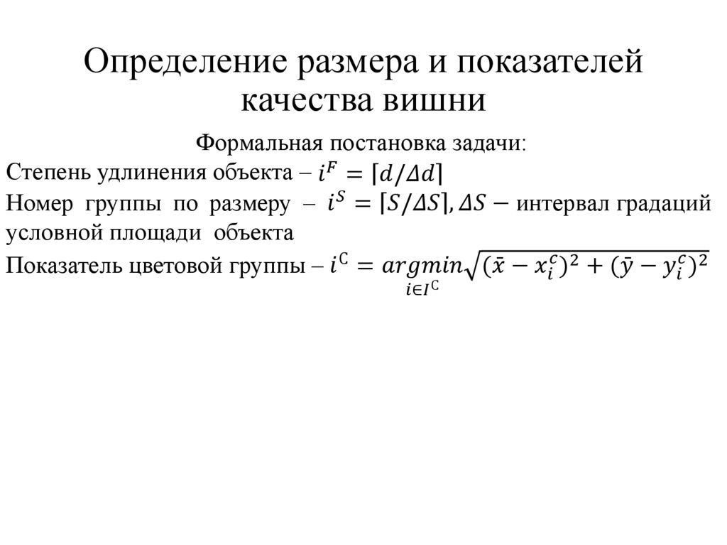
6.

Определение размера и показателей
качества вишни
Обозначение
1
P
B
English     Русский Rules