955.30K
Category:
informatics
Similar presentations:
Занятие 2. Решение задач
Подготовка к ОГЭ: решение задачи 2 (логика)
Решение задач части В демоверсии ЕГЭ-2013 по информатике
Полное построение алгоритма. Часть 2. Задача коммивояжера
Решение задач 18 на неравенства с 2-мя переменными
Решение задач с помощью элементов регрессионно-корреляционного анализа
Решение типовых задач к ОГЭ по информатике (2016, часть 1)
Решение задач
Разбор решений задач части В заданий ГИА по информатике с заданиями для самоконтроля
ОГАС 2.0. Программно-техническое решение системы (часть 2)
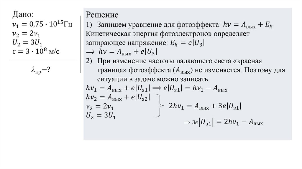
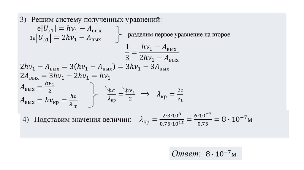
Фотоэффект. Решение задач части 2
1.
English
Русский
Rules