2.76M
Category: mathematicsmathematics

Организация исследовательской деятельности на занятиях по геометрии

1.

Организация исследовательской деятельности
на занятиях по геометрии
Работу подготовили:
Верзилова Лариса Николаевна
Гриценко Юлия Асылхановна
Джамалиева Светлана Александровна
Стрельцова Елена Юрьевна
Форостяненко Ольга Игоревна

2.

Цель работы
• Рассмотреть
гипотезу
о
биссектрисах
прямоугольного треугольника (задача).
• Исследовать решение задачи с помощью
GeoGebra.
• Решить вариации данной задачи с заданными
биссектрисами.
• Разработать
комплект
материалов
для
создания проекта.

3.

Задачи работы
• Решить задачу. У прямоугольного треугольника
биссектриса острого угла в два раза больше
биссектрисы прямого угла. Верно ли, что его
углы 30°, 60°.
• Решить задачу. Для внешних биссектрис и для
биссектрис острых углов.
• Выполнить
исследование
средствами
GeoGebra.

4.

• Объект исследования: биссектрисы углов
прямоугольного треугольника.
• Предмет исследования: взаимосвязь заданного
отношения длин биссектрис с величинами углов.
• Гипотеза исследования: Если в прямоугольном
треугольнике длина одной биссектрисы в два
раза больше другой, то острые углы треугольника 30° и 60°.

5.

6.

Построение в среде GeoGebra

7.

Решить задачу. У прямоугольного треугольника биссектриса острого угла в два
раза больше биссектрисы прямого угла. Верно ли, что его углы 30°, 60°.
Ответ: верно.

8.

Решить задачу. Для внешних биссектрис.
Ответ: верно.

9.

Ответ: не выполняется, если угол FGK не равен 15 градусам.

10.

Решить задачу. Для биссектрис острых углов.
Ответ: неверно.

11.

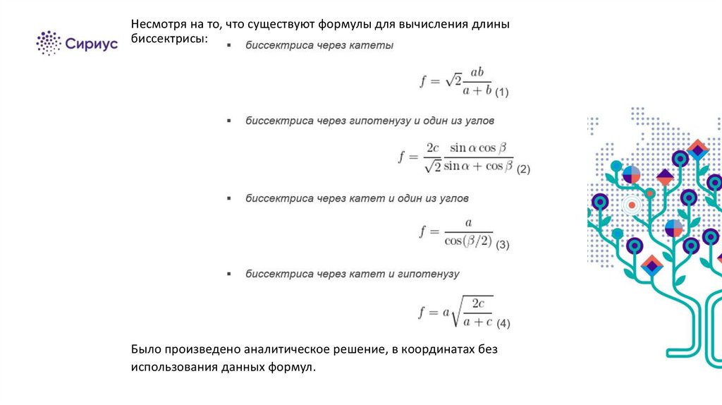
Несмотря на то, что существуют формулы для вычисления длины
биссектрисы:
Было произведено аналитическое решение, в координатах без
использования данных формул.

12.

Задача. У прямоугольного треугольника биссектриса острого угла в два раза больше
биссектрисы прямого угла. Верно ли, что его углы 30°, 60°.
В прямоугольной системе координат построим треугольник
English     Русский Rules