173.94K
Category: mathematicsmathematics

Классы булевых функций. Лекция 8

1.

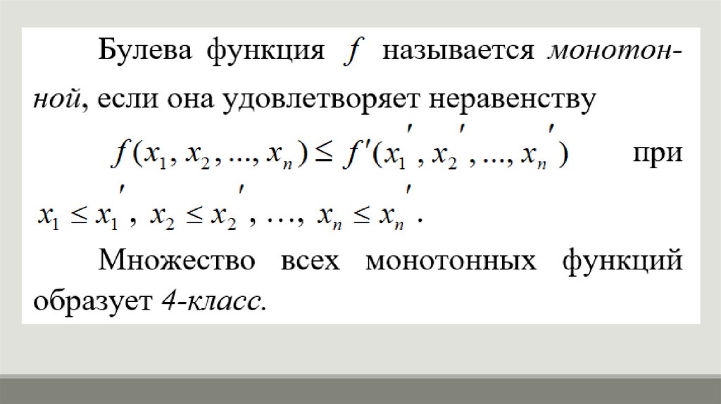
КЛАССЫ БУЛЕВЫХ
ФУНКЦИЙ
ЛЕКЦИЯ 8

2.

План лекции:
КЛАССЫ БУЛЕВЫХ ФУНКЦИЙ:
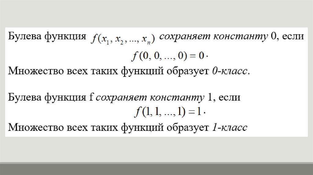
0-класс
1-класс
2-класс
3-класс
4-класс

3.

Представление функций в СДНФ и СКНФ образовано
тремя операциями – дизъюнкцией, конъюнкцией,
отрицанием, а в СПНФ – сложением по модулю два,
конъюнкцией и единицей как операцией.
Возникает вопрос: через какие ещё системы
логических операций можно выразить произвольную
булеву функцию? Чтобы ответить на него, определим пять
классов функций

4.

5.

6.

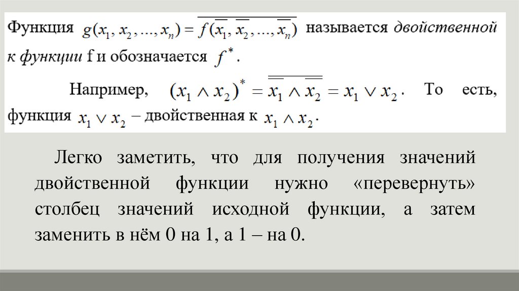
Легко заметить, что для получения значений
двойственной функции нужно «перевернуть»
столбец значений исходной функции, а затем
заменить в нём 0 на 1, а 1 – на 0.
English     Русский Rules