3.60M
Categories: physicsphysics geographygeography

Контрольная работа по дисциплине «Основы горной геомеханики»

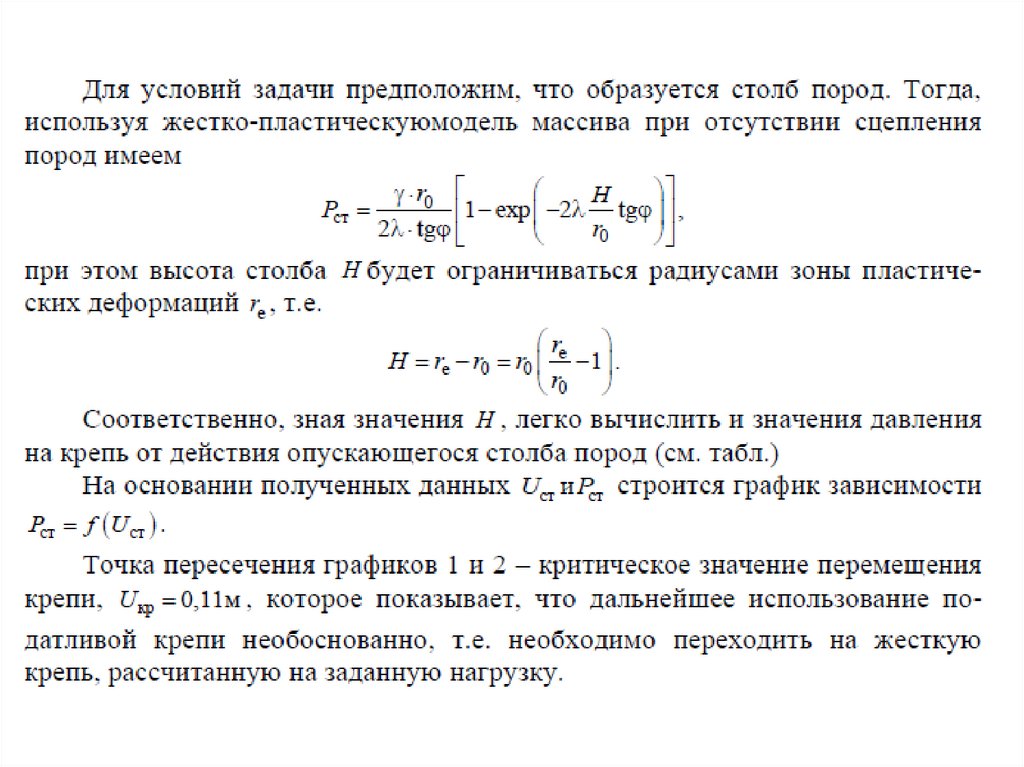
1.

Министерство науки и высшего образования РФ
ФГБОУ ВО «Уральский государственный горный университет»
Кафедра маркшейдерского дела
Контрольная работа
по дисциплине
«Основы горной геомеханики»

2.

3.

4.

5.

6.

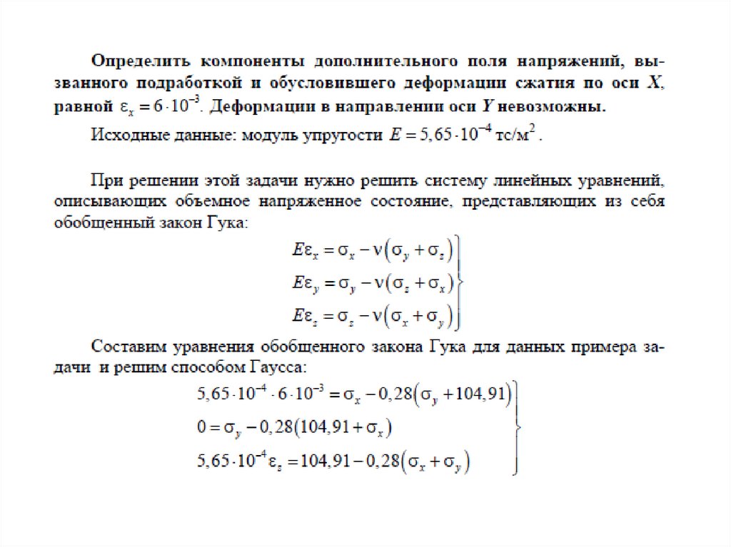
Находим нормальные и касательные напряжения с помощью
графического метода
А

7.

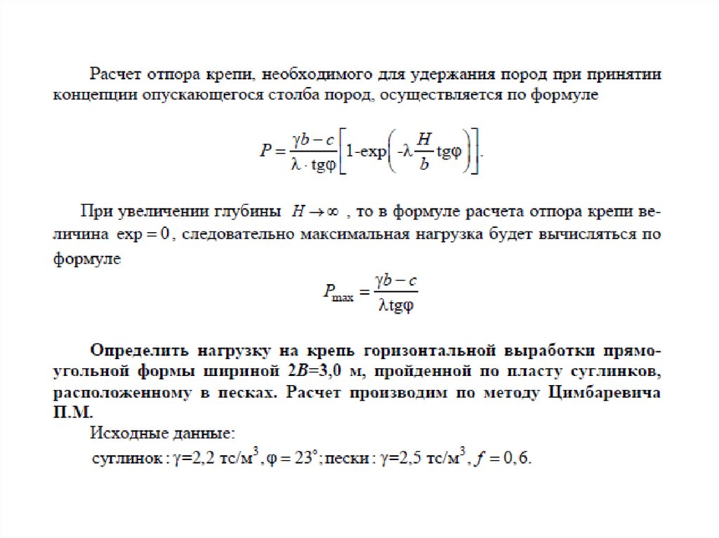
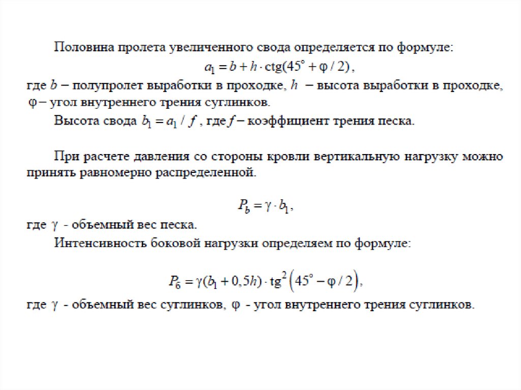
8.

9.

10.

11.

12.

13.

14.

15.

16.

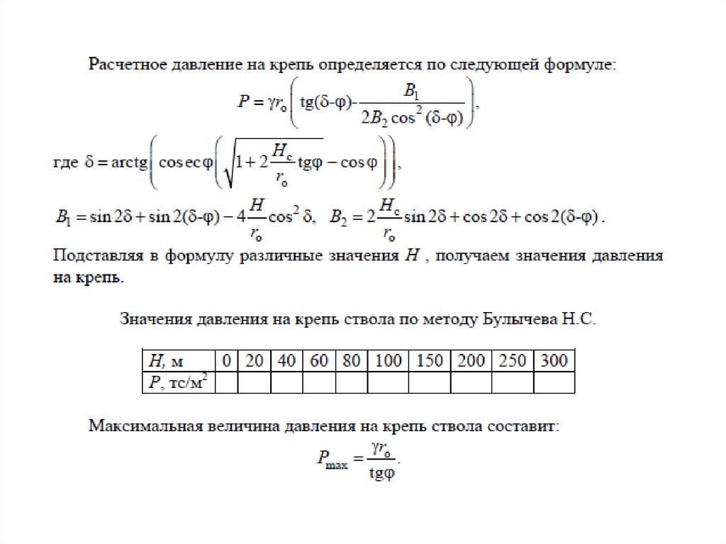
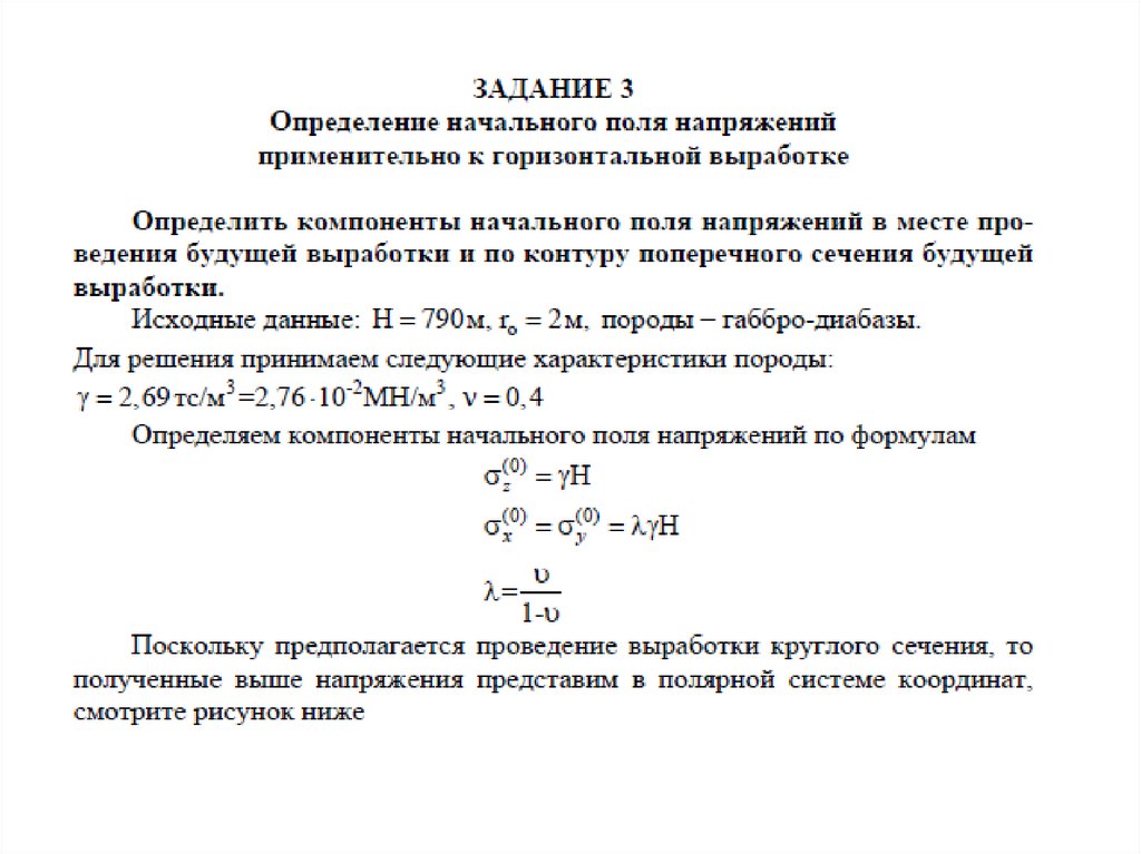
Эпюры компонентов начального поля напряжений по контуру
сечения выработки показаны на рисунке
Радиальные напряжения
Тангенциальные напряжения

17.

Эпюра начальных касательных напряжений

18.

19.

20.

21.

22.

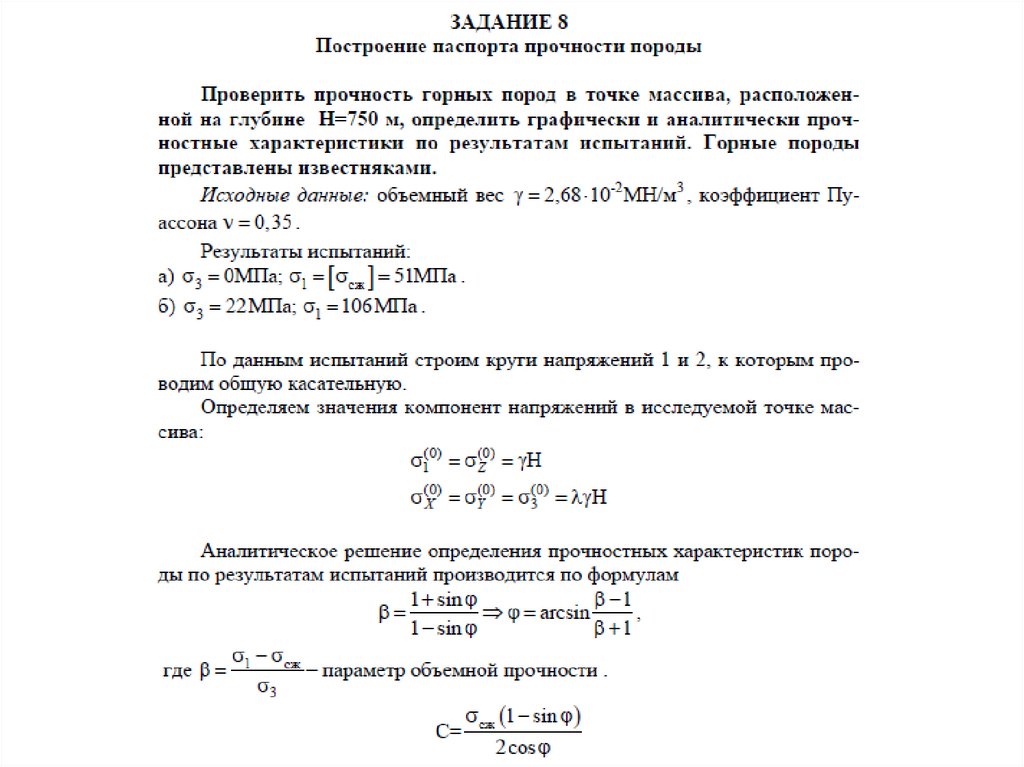
Схема к расчету напряжений вокруг выработки круглого сечения

23.

24.

Эпюры напряжений в массиве вокруг выработки круглого сечения
English     Русский Rules