1.17M
Category: physicsphysics

Обечайки. Лекция 9

1.

Расчет разгружающей силы
Т
D 2 min
Pнад
4
(1)
При Т Nэкв,
Pопр R
,
(2)
При Nэкв>Т
кр k E
R
,
(3)
0. 2
, 1 .2 1 . 5
1.2 –«теплые» компоненты; 1.5 – криогенные компоненты.
Рисунок 1 – Конструкция обечайки несущей ёмкости

2.

Pn
0, 2 0.15 E
R
R
P h Pп
p R
кр 0, 2
(4)
Если
Если
(5)
P h Pп
p R
p R
кр 0,15 E
1
R
0.2 0.15 E
R
кр ,
0. 2
, 1 .2 1 . 5
Рисунок 2 «Вафельная » конструкция обечайки
(6)

3.

Рисунок 3 – схема «вафельной» конструкции
кр k E K k
R
2
э 2
Kk
12
1 1
2 2
12 I
t
H b
1
t1
H b
2
t2
э 3
Расчет устойчивости «вафельной» обечайки
(7)
(8)

4.

Рисунок 4 – Конструкция, подкрепленная кольцевыми шпангоутами
N осp
2 k E 1 kф
(9)
k = 0,49 - коэффициент заделки кромок;
kф = 0,52 – для шпангоутов с r = h;
kф = 0,32 - для r = 0,
2 c/b,
р
сж Pнад min R 2
N оср N экв
(10)

5.

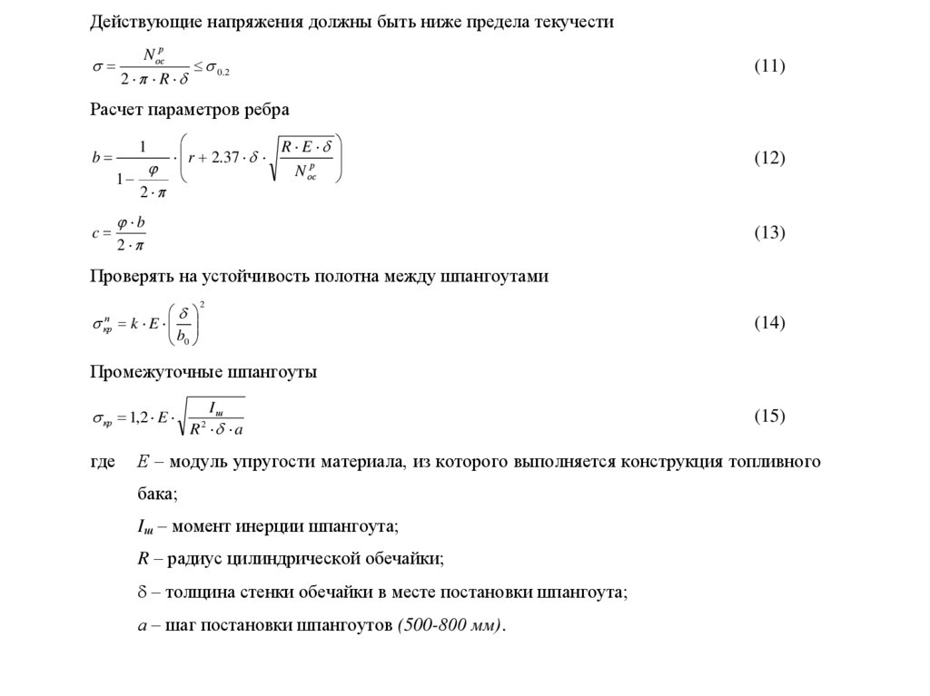
Действующие напряжения должны быть ниже предела текучести
N оср
0.2
2 R
(11)
Расчет параметров ребра
b
c
R E
r 2.37
N оср
1
2
(12)
b
2
(13)
1
Проверять на устойчивость полотна между шпангоутами
п
кр
k E
b0
2
(14)
Промежуточные шпангоуты
кр 1,2 E
где

R a
2
(15)
Е – модуль упругости материала, из которого выполняется конструкция топливного
бака;
Iш – момент инерции шпангоута;
R – радиус цилиндрической обечайки;
– толщина стенки обечайки в месте постановки шпангоута;
а – шаг постановки шпангоутов (500-800 мм).

6.

Рисунок 5 – Схема нагружения обечайки в зоне местной сосредоточенной нагрузки
внэ R м - суммарное напряжение
(15)
pэ R
2
pэ R
для цилиндра внэ
для сферы внэ
0,26 PR
R
-напряжение от радиальной силы
r
0,262 P
- напряжение от касательной нагрузки
r
М
R
- напряжение от изгибающего момента
м 0,372 2
r
М М М р
R
Мр
N э
М R R
-разгружающий момент
E r
R R
0.206 N э
pэ R
2
кр ,
(16)
(17)
(18)
(19)
(20)
(21)
0. 2
, 1 .2 1 . 4

7.

Рисунок 6 - Конструкция мест вварки горловин трубопроводов
Необходимое условие для площади окантовки
Fэф r0 min -
(22)
Необходимое условие для геометрии окантовки
h r1 r0 r0 min r0 min
(23)
где:
min
p R
- цилиндр;
min
p R
- конус;
cos
min
p R
- сфера.
2
Рисунок 7 – Топливная горловина

8.

Рисунок 8 - Конструкция люка-лаза для компонента, имеющего рабочую
температуру 50˚С, типа керосин

9.

Рисунок 9 - Конструкция люка-лаза с заварной крышкой

10.

Рисунок 10 - Конструкция люка-лаза, закрываемая с помощью резьбовых
соединений
1 – крышка;
2 - прокладка (медная или алюминиевая);
3 - окантовка люка;
4 - шпилька, гайка, шайба, контровочная проволока.

11.

Рисунок 12 - Конструкция уплотнения
Рисунок 13 - Форма элементов,
сжимающих прокладку
N Б Q1 Q2
Q1 f P
max
ДПК
d ср2
4
учитывает действие внутреннего давления
(24)
Q2 Pзатяжки Fупл усилие, которое возникает в месте стыка по уплотнению
(25)
Fупл d ср bэф
(26)
max
Pзатяжки 2 f PДПК
m
(27)
bэф b / 2
m - коэффициент, зависящий от конструкции и материала уплотнения:
Резина: m = 0,5 см = 34 ∙105 [Н/м2]
Медная проволока: m = 4,5 см = 960*105 [Н/м2]

12.

Рисунок 16 - Конструкция обечайки с продольными элементами
кр пл пл
2
2
9 E
0.16 E
цил
1.6
1.3
R
l
min
min
k E
пл
2
b
min
2
2
цил
(1)
(2)
(3)
l – длина панели; k = 0,36 - коэффициент заделки панели; b – шаг продольного
элемента; min – та толщина, которая работает на внутреннее давление.
Tкр кр Fоб n Fп.э , Tкр N экв
n – число продольных элементов; Fпэ – площадь продольных элементов.
(4)

13.

Рисунок 17 - Конструкция мест перехода от продольных силовых элементов к
шпангоуту

14.

Рисунок 12.19 - Конструкция промежуточного шпангоута
1 - панель
2 - шпангоут уголкового сечения
3 - вставные элементы сечения 2.
English     Русский Rules