724.49K
Category: chemistrychemistry

Консультация АКР3 и КОЛ3

1.

Консультация 9 ноября

2.

АКР3 и КОЛ3
• очно с 9-00 на химическом факультете в
практикуме
• 20 вариантов
• 5 задач
• 60 минут
• Бумагу выдадим
• Черный или синий цвет чернил
• Калькулятор!

3.

Темы 3 блока
• Водород и галогены
• 15 и 16 группы
• Комплексные соединения
• Переходные металлы

4.

Напишите электронные конфигурации и постройте энергетические
диаграммы:
а) атома свинца
б) иона Сr3+
в) иона S2-

5.

По данным термодинамических таблиц вычислите стандартный
электродный потенциал полуреакции :
2NO(г.) + 4H+(р.) + 4e– = N2(г.) + 2H2O(ж.).
ΔrG 298 = 2ΔfG 298(H2O) – 2ΔfG 298(NO) = 2·(–237,2) – 2·86,6 = –647,6
кДж
E NO/N 2
r G298 647600
1,678 В.
nF
4 96485

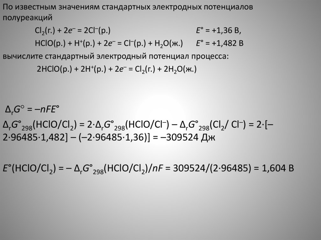
6.

По известным значениям стандартных электродных потенциалов
полуреакций
Cl2(г.) + 2e– = 2Cl–(р.)
E° = +1,36 В,
HClO(р.) + H+(р.) + 2e– = Cl–(р.) + H2O(ж.) E° = +1,482 В
вычислите стандартный электродный потенциал процесса:
2HClO(р.) + 2H+(р.) + 2e– = Cl2(г.) + 2H2O(ж.)
ΔrG = –nFE°
ΔrG°298(HClO/Cl2) = 2·ΔrG°298(HClO/Cl–) – ΔrG°298(Cl2/ Cl–) = 2·[–
2·96485·1,482] – (–2·96485·1,36)] = –309524 Дж
E°(HClO/Cl2) = – ΔrG°298(HClO/Cl2)/nF = 309524/(2·96485) = 1,604 В

7.

Вычислите электродный потенциал процесса
O2(г.) + 2H+(р.) + 2e– = H2O2(р.)
E° = +0,695 В
при концентрации пероксида водорода 2 моль/л, парциальном давлении
кислорода 0,2 атм. и pH= 5.

8.

9.

10.

11.

12.

13.

Какой объем 70% раствора серной кислоты (ρ = 1,622 г/мл) надо взять
для приготовления 1 л ее 10% раствора (ρ = 1,066 г/мл)?

14.

. В результате реакции 5,7 г алюминия с избытком соляной кислоты
выделился газ. Определите, какой объем займет этот газ при
температуре 35 С и давлении 105 кПа.
English     Русский Rules