1.62M
Category: mathematicsmathematics

Определенный интеграл

1.

Определенный интеграл
b
f ( x) dx
a

2.

Формула Ньютона-Лейбница
b
f ( x)dx F ( x) a F (b) F (a).
b
a
Замена переменной в определенном интеграле
Интегрирование по частям в определенном интеграле

3.

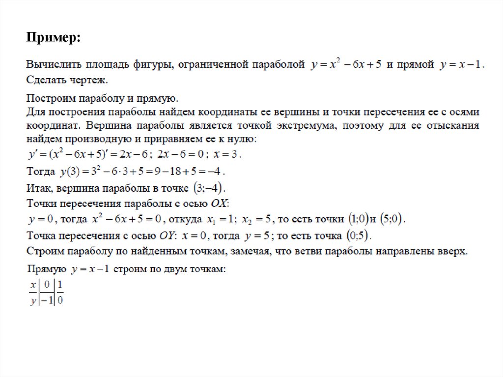
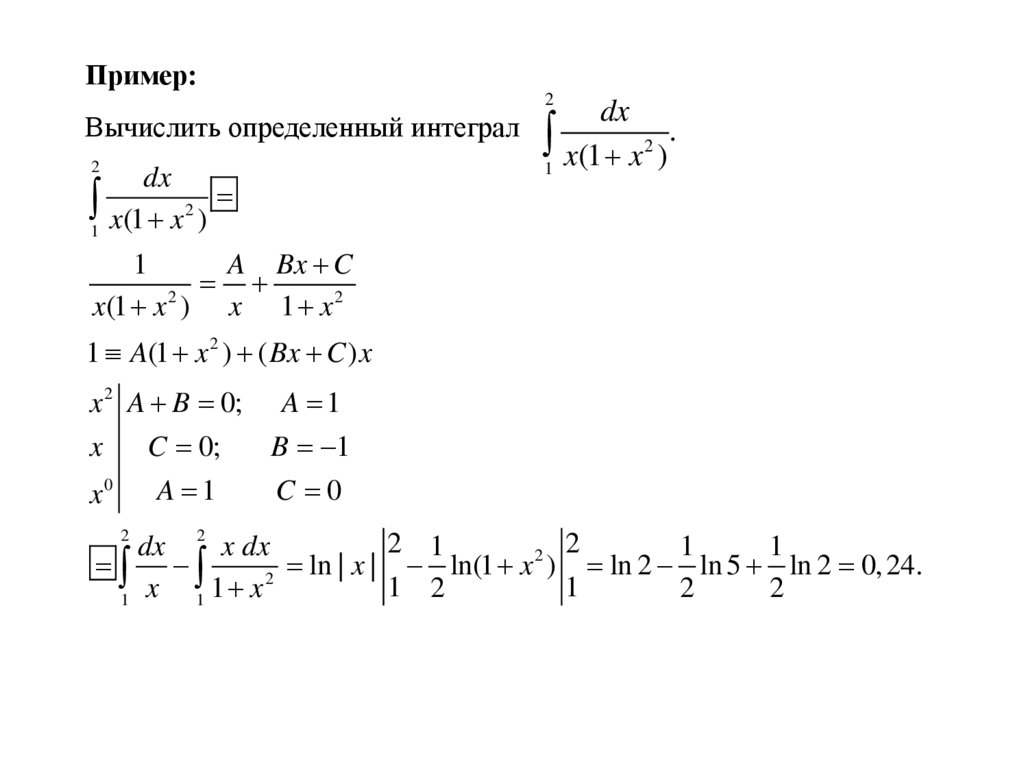
Пример:
2
Вычислить определенный интеграл
2
dx
1 x(1 x 2 )
dx
1 x(1 x 2 ).
1
A Bx C
2
x(1 x ) x 1 x 2
1 A(1 x 2 ) ( Bx C ) x
x 2 A B 0; A 1
x
C 0;
B 1
A 1
C 0
x0
2
2
2 1
dx
x dx
1
1
2 2
ln
|
x
|
ln(1
x
)
ln
2
ln
5
ln 2 0, 24.
2
1 2
1
x 1 1 x
2
2
1

4.

y=yВ(x)

5.

6.

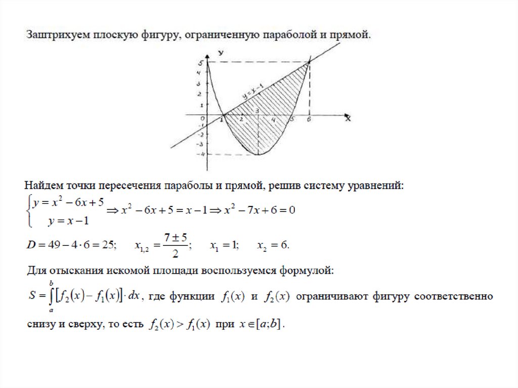
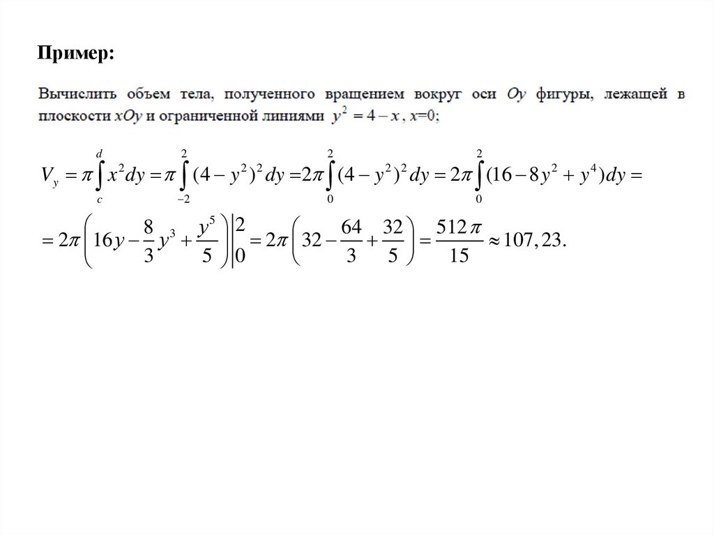
Пример:

7.

8.

9.

Пример:
d
2
2
2
c
2
0
0
Vy x 2 dy (4 y 2 ) 2 dy 2 (4 y 2 ) 2 dy 2 (16 8 y 2 y 4 )dy
8 3 у5 2
64 32 512
2 16 у у 2 32
107, 23.
3
5 0
3
5
15

10.

11.

Пример:
English     Русский Rules