3.94M
Category: industryindustry

Классы энергетической эффективности. Нормирование расхода энергоресурсов

1.

Классы энергетической
эффективности.
Нормирование расхода
энергоресурсов.

2.

Класс энергетической эффективности характеристика продукции, отражающая её
энергетическую эффективность.
Энергетическая эффективность - характеристики,
отражающие отношение полезного эффекта от
использования энергетических ресурсов к затратам
энергетических ресурсов, произведенным в целях
получения такого эффекта, применительно к
продукции, технологическому процессу, зданию.

3.

Применяются следующие обозначения для классов
энергетической эффективности товаров - "A", "B", "C", "D", "E",
"F", "G".
Установление дополнительных классов энергетической
эффективности "A+", "A++" (для обозначения товаров с
наибольшей энергетической эффективностью (по
возрастанию - "A+", "A++")
Определение класса энергетической эффективности
товара осуществляется производителем, импортером в
соответствии с Правилами определения производителями и
импортерами класса энергетической эффективности
товара и иной информации о его энергетической
эффективности утверждёнными Приказом Минпромторга
России от 29.04.2010 г. № 357.

4.

Маркировка и этикетка энергетической эффективности
На каждый прибор изготовитель наносит этикетку энергоэффективности,
содержащую следующие сведения:
наименование и торговый знак изготовителя;
наименование прибора и обозначение модели;
указание класса самого прибора;
действительный расход электроэнергии прибором;
значение основных функциональных параметров прибора;
ссылку на стандарт, регламентирующий эффективность энергопотребления
данного вида приборов.
Требования к этикетке:
этикеткой энергоэффективности должен быть снабжён каждый экземпляр прибора;
этикетку крепят на приборе на видном месте таким образом, чтобы осмотр
прибора потенциальным покупателем начинался со сведений об
энергопотреблении;
крепление этикетки должно обеспечивать её сохранность при транспортировании
прибора;
этикетку можно дополнительно располагать на упаковке прибора.

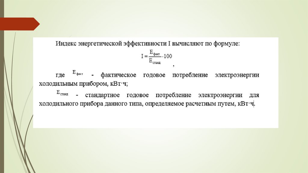
5.

Рисунок 1 – Энергетическая эффективность холодильного прибора

6.

7.

8.

9.

Обеспечение энергетической эффективности зданий, строений, сооружений
Требования энергетической эффективности зданий, строений, сооружений должны включать
в себя:
Показатели, характеризующие удельную величину расхода энергетических ресурсов в
здании, строении, сооружении.
Требования к влияющим на энергетическую эффективность зданий, строений,
сооружений архитектурным, функционально-технологическим, конструктивным и
инженерно-техническим решениям.
Требования к отдельным элементам, конструкциям зданий, строений, сооружений и к их
свойствам, к используемым в зданиях, устройствам и технологиям, а также требования к
включаемым в проектную документацию и применяемым при строительстве,
реконструкции, капитальном ремонте зданий технологиям и материалам, позволяющие
исключить нерациональный расход энергетических ресурсов как в процессе
строительства, реконструкции, капитального ремонта зданий, строений, сооружений, так
и в процессе их эксплуатации.
Требования энергетической эффективности зданий, строений, сооружений подлежат
пересмотру не реже чем один раз в пять лет в целях повышения энергетической
эффективности зданий, строений, сооружений.
Федеральным законом РФ от 23.11.2009 N 261-ФЗ "Об энергосбережении и о повышении
энергетической эффективности и о внесении изменений в отдельные законодательные
акты Российской Федерации" предусмотрено определение класса энергетической
эффективности построенного, реконструированного или прошедшего капитальный
ремонт и вводимого в эксплуатацию многоквартирного дома.

10.

Правила определения классов энергетической
эффективности
многоквартирных домов
Класс энергетической эффективности многоквартирного дома определяется по результатам:
оценки архитектурных, функционально-технологических, конструктивных и инженерно-технических решений,
реализованных в здании;
установления показателей, характеризующих годовые удельные величины расхода энергетических ресурсов, в том
числе с использованием инструментальных или расчетных методов;
величины отклонения расчетного (фактического) значения удельного расхода энергетических ресурсов от
нормируемого уровня, устанавливаемого требованиями энергетической эффективности зданий, строений,
сооружений.
Оценка архитектурных, функционально-технологических, конструктивных и инженерно-технических решений,
реализованных в здании, устанавливается на основании проектной документации, а также посредством натурного
обследования.
Класс энергетической эффективности определяется после сопоставления полученной величины отклонения с
таблицей класса энергетической эффективности многоквартирных домов.
При определении класса энергетической эффективности с использованием проектной документации
учитывается, в том числе, заключение государственной экспертизы проектной документации.
Класс энергетической эффективности эксплуатируемых многоквартирных домов определяется исходя из
фактических показателей удельного годового расхода тепловой энергии на отопление, вентиляцию и горячее
водоснабжение, а также соответствия требованиям энергетической эффективности зданий, строений,
сооружений.
Класс энергетической эффективности обозначается латинскими буквами. Обозначения и наименования классов
энергетической эффективности указаны в таблице, приведенной ниже.

11.

Таблица 3 - Классы энергетической эффективности многоквартирных домов

12.

Указатель класса энергетической эффективности представляет собой квадратную
пластину размером 300 x 300 мм с отверстиями по углам диаметром 5 мм для крепления
крепежными элементами на поверхности фасада дома. Пример схематического
изображения указателя класса энергетической эффективности приведен на рисунке:
Схематическое изображение указателя класса энергетической эффективности
English     Русский Rules