Оптические системы
Оптические системы.
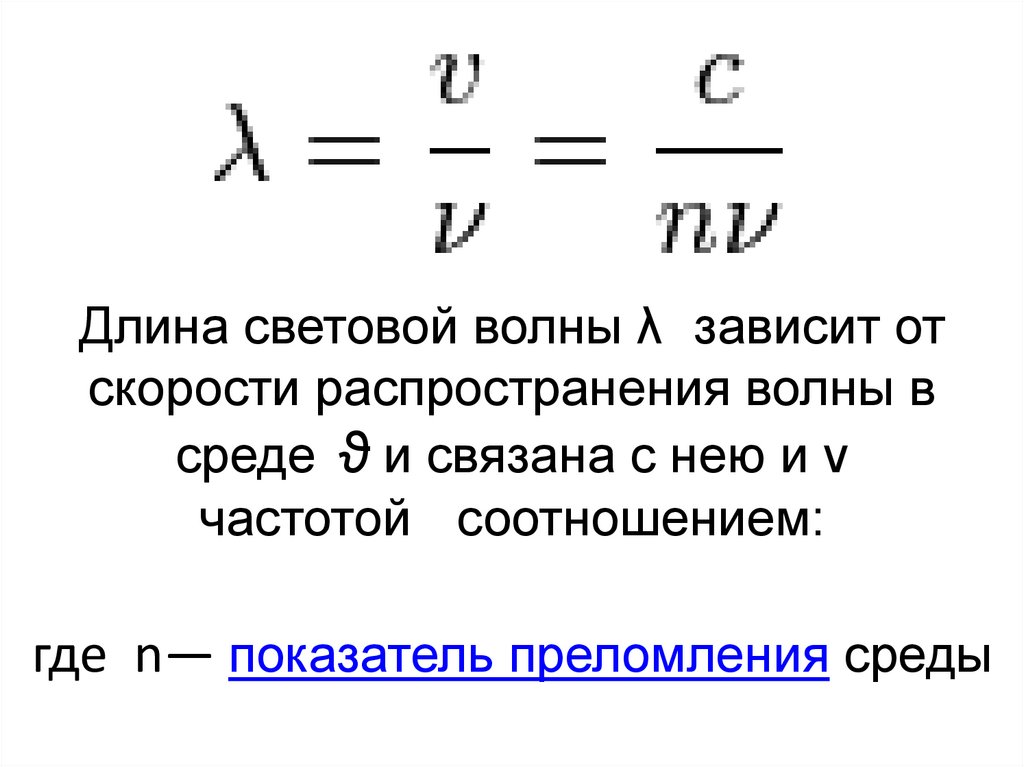
где  n— показатель преломления среды
Оптические материалы.
Оптическое стекло
Плоское зеркало.
Сферическое зеркало
Плоскопараллельная пластина
Линзы
Линзы
3.21M
Category: physicsphysics

Оптические системы

1. Оптические системы

2. Оптические системы.

• Оптические материалы.
• Плоское зеркало.
• Сферическое зеркало.
• Плоскопараллельная пластина.
• Призмы.
• Линзы.

3.

• Оптические системы — Оптическая система
(англ. optical system) совокупность
оптических элементов (преломляющих,
отражающих, дифракционных и т. п.),
созданная для определённого
формирования пучков световых лучей (в
классической оптике), радиоволн (в
радиооптике)

4. где  n— показатель преломления среды

Длина световой волны λ зависит от
скорости распространения волны в
среде ϑ и связана с нею и ν
частотой соотношением:
где n— показатель преломления среды

5. Оптические материалы.

• Оптические материалы (ОМ) — природные и
синтетические материалы, кристаллы или стёкла
(оптическое стекло, фотоситаллы, оптические
кристаллы, оптическая керамика и др., оптические
полимерные материалы), прозрачные в том или ином
диапазоне электромагнитных волн, которые
применяются для изготовления оптических элементов
(деталей), работающих в ультрафиолетовой, видимой,
инфракрасной областях спектра, стойких и
взаимодействущих с рентгеновскими лучами и др. К
ним относятся оптические среды, как некоторые
полимеры, оптические плёнки, воздух, газы, жидкости и
другие вещества, пропускающие оптическое излучение.

6. Оптическое стекло

• прозрачное стекло специального состава,
используемое для изготовления различных
оптических приборов.
• Кварц SiO2
• Кремний (Si)

7.

8.

9. Плоское зеркало.

• Закон отражения света. Луч падающий, луч
отраженный и перпендикуляр к
отражающей поверхности лежат в одной
плоскости.

10.

11. Сферическое зеркало

Высота изображения (y') будет равна
произведению высоты предмета (y) на
отношение расстояния от изображения
до зеркала (v) к расстоянию от зеркала
до предмета (u):
Для вогнутого сферического зеркала
При u>f формула зеркала имеет вид:
при u<f:

12.

• Для выпуклого сферического зеркала
F обозначен фокус выпуклого зеркала
V — полюс
y — высота предмета
y' — высота изображения.

13.

14.

15.

16. Плоскопараллельная пластина

Плоскопараллельные пластины
используются:
- для разделения двух оптических сред с
различными характеристиками (давление,
температура, химический состав и т.д.)
- в качестве входных/выходных окон;
- как подложки фильтров, светоделителей и
поляризаторов;

17.

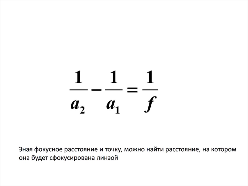
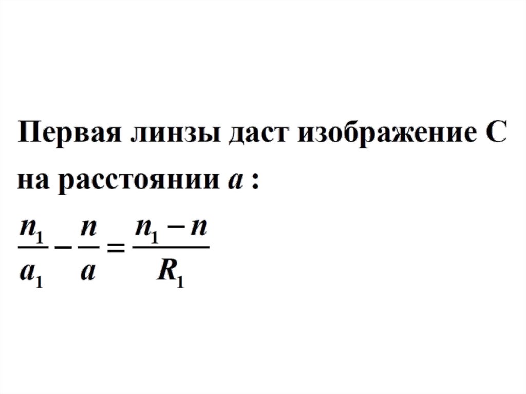
18. Линзы

• Линза- сферическое тело, ограниченное
двумя сферическими поверхностями
собирающие
рассеивающие
Линзы делятся на собирающие и рассеивающие

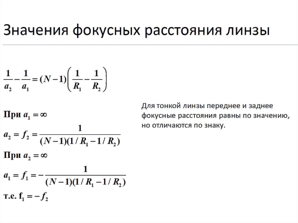
19. Линзы

Линза имеет два радиуса кривизны R1 и R2
Прямая проходящая через центры кривизны поверхностей линзы,
называется главной оптической осью
English     Русский Rules