580.79K
Category: informaticsinformatics

Практичне заняття. Алгоритми

1.

ПРАКТИЧНЕ
ЗАНЯТТЯ
ДИСЦИПЛІНА: АЛГОРИТМИ І СТРУКТУРИ ДАНИХ

2.

БЛОК СХЕМИ АЛГОРИТМІВ

3.

АЛГОРИТМИ ЛІНІЙНОЇ СТРУКТУРИ
• Створити блок-схему: Обчислити висоти трикутника зі сторонами a, b, c за
формулами

4.

5.

АЛГОРИТМИ ЛІНІЙНОЇ СТРУКТУРИ
• Створити блок-схему: Для заданих значень a і c знайти значення виразу:
формулами

6.

АЛГОРИТМИ РОЗГАЛУЖЕНОЇ СТРУКТУРИ
• Створити блок-схему: Знайти значення дійсних коренів квадратного рівняння
• Формула дискримінанта

7.

8.

АЛГОРИТМИ РОЗГАЛУЖЕНОЇ СТРУКТУРИ
• Створити блок-схему: Для заданих значень х, a, b обчислити значення виразу:

9.

АЛГОРИТМИ ЦИКЛІЧНОЇ СТРУКТУРИ
• Створити блок-схему: Побудувати таблицю значень функції, для
заданих коефіцієнтів а і b та аргументу x, що змінюється від –4 до 6 з
кроком 2

10.

11.

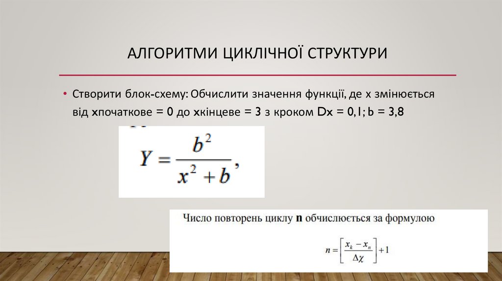
АЛГОРИТМИ ЦИКЛІЧНОЇ СТРУКТУРИ
• Створити блок-схему: Обчислити значення функції, де х змінюється
від xпочаткове = 0 до xкінцеве = 3 з кроком Dx = 0,1; b = 3,8

12.

ІТЕРАЦІЙНИЙ ЦИКЛ

13.

14.

ІТЕРАЦІЙНИЙ ЦИКЛ
Задано натуральне число N. Визначити
кількість цифр у ньому.

15.

ОДНОМІРНІ МАСИВИ
• Побудувати таблицю значень функції

16.

17.

НАКОПИЧЕННЯ СУМИ І ДОБУТКУ ЕЛЕМЕНТІВ МАСИВУ
• Обчислити суму елементів масиву

18.

ПОШУК МАКСИМАЛЬНОГО І МІНІМАЛЬНОГО
ЕЛЕМЕНТІВ МАСИВУ
• Дано масив чисел ( ) n X x x Kx 1 1 = , . Визначити максимальний
елемент і зафіксувати його номер
• Позначення:
max – максимальний елемент масиву;
к – номер максимального елементу в масиві.

19.

ОБЧИСЛЕННЯ СЕРЕДНЬОАРИФМЕТИЧНОГО ТА
СЕРЕДНЬОГЕОМЕТРИЧНОГО ЕЛЕМЕНТІВ МАСИВУ
Дан масив чисел ( ) n X x x Kx 1 1 = , .
Обчислити
• a) середньоарифметичне значення додатних елементів;
• в) середньогеометричне значення елементів більших за 1.

20.

ДАНО МАСИВ ( ) N X X X KX 1 1 = , . ЗБІЛЬШИТИ УСІ
ПАРНІ ЕЛЕМЕНТИ МАСИВА У 2 РАЗИ
• Скористуємось визначенням цілої частки числа.
Ціла частка числа – це найбільше ціле, яке не більше даного числа.
Наприклад:
[3,5 ] = 3, [3,9 ] = 3, [- 2,2 ] = -3.
[ ] – визначення цілої частки числа.

21.

САМОСТІЙНЕ ОПРАЦЮВАННЯ
За своїм варіантом
https://drive.google.com/file/d/1SttRWM5TdDM1SqSz9ptVx0pkOAodbsQ/view?usp=sharing
English     Русский Rules