1.22M
Category:
mathematics
Similar presentations:
Зачем нужна математика
Необходимые сведения из теории вероятности. (Лекция 4 по эконометрике)
Зачем нужны отрицательные числа? Примеры применения отрицательных чисел
Зачем нужна математика?
Зачем нужна математика
Для чего нужна математика?
Зачем нужна математика?
Зачем нужна математика?
Зачем нужна геометрия? 7 класс
Такие нужные проценты
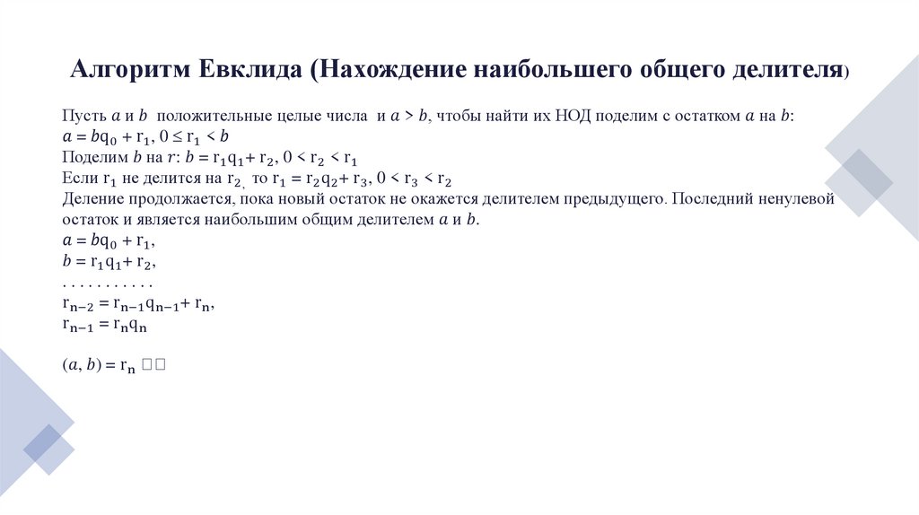
Необходимые факты из теории чисел
1.
Необходимые
факты из теории
чисел
Выполнила студентка БПИ213,
Галкина Таисия
2.
Основные понятия:
• Пусть даны три целых числа
English
Русский
Rules