1.90M
Similar presentations:
Постоянный ток
Электрические цепи постоянного тока. Электротехнические устройства постоянного тока и области применения
Катушка индуктивности
Электрические цепи постоянного тока. Основные понятия и определения
Постоянные магниты. Источники магнитного поля. Элетромагниты
Постоянный ток. Электрическая цепь постоянного тока
Электрические цепи постоянного тока
Катушки индуктивности
Постоянный ток. ЭДС
Электродвигатели постоянного тока
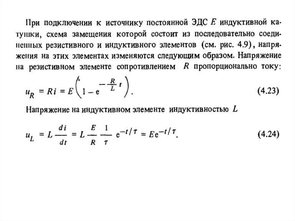
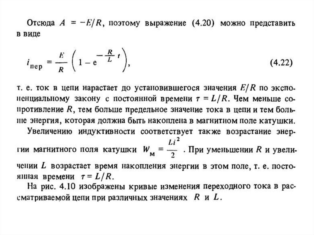
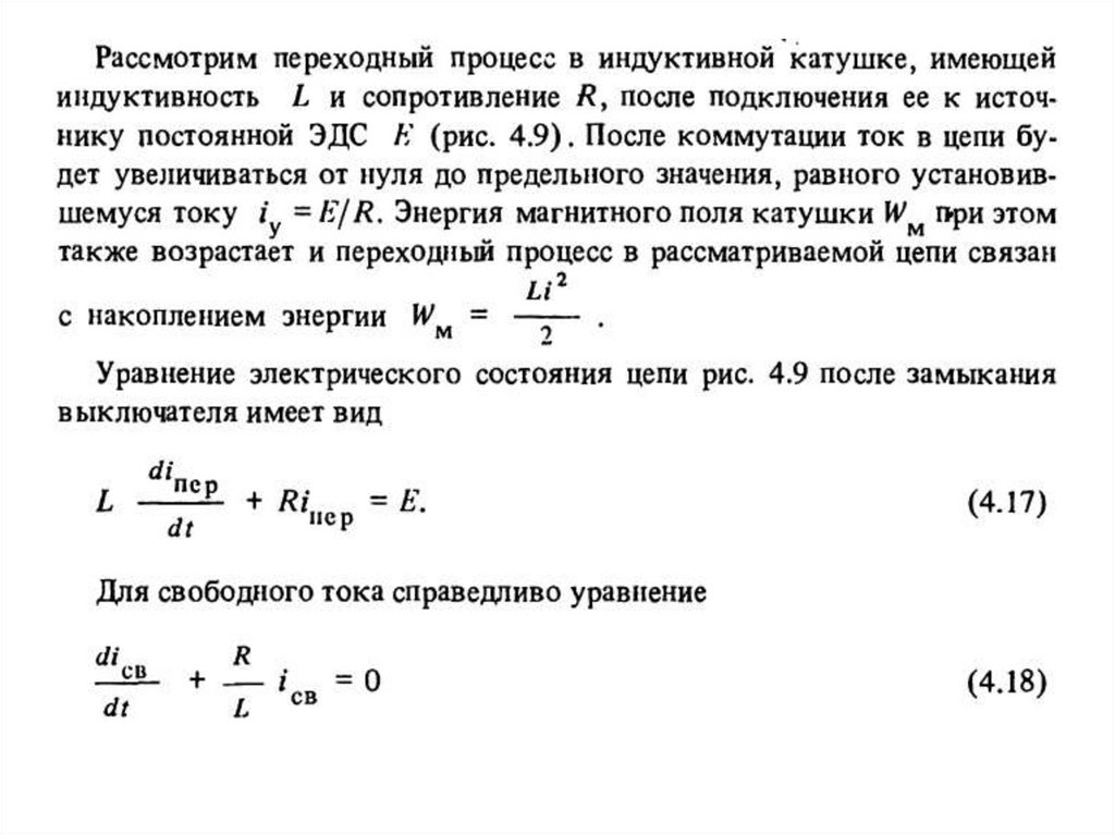
Подключение индуктивной катушки к источнику постоянной ЭДС
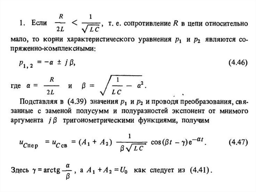
1.
Подключение индуктивной катушки к источнику постоянной ЭДС
2.
3.
4.
5.
6.
7.
8.
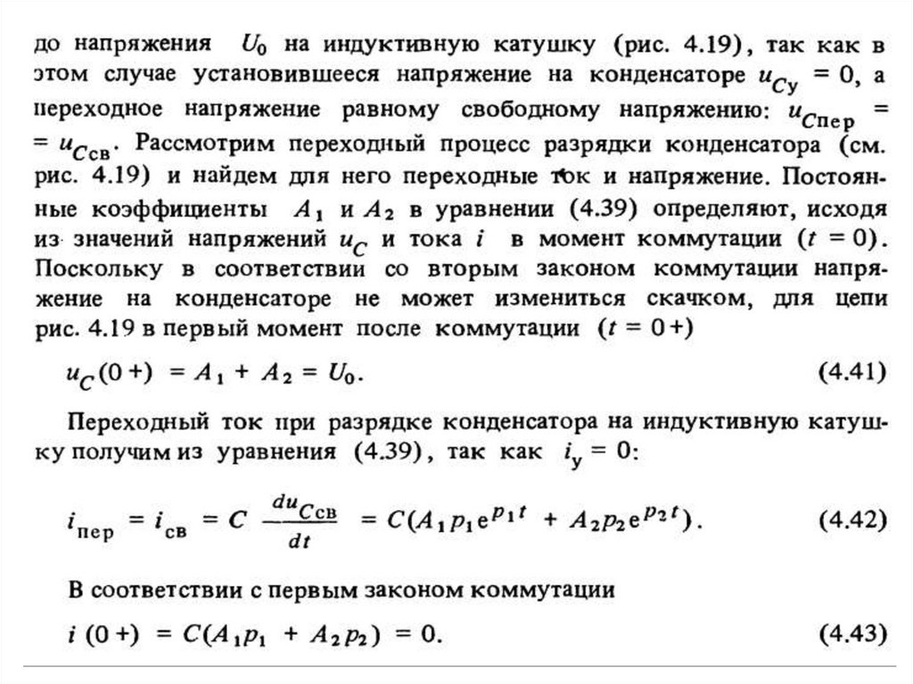
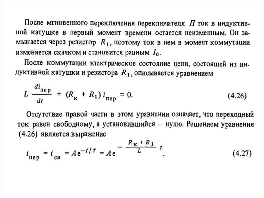
Отключение катушки индуктивности от источника постоянного напряжения и замыкание ее на резистор
9.
10.
11.
12.
13.
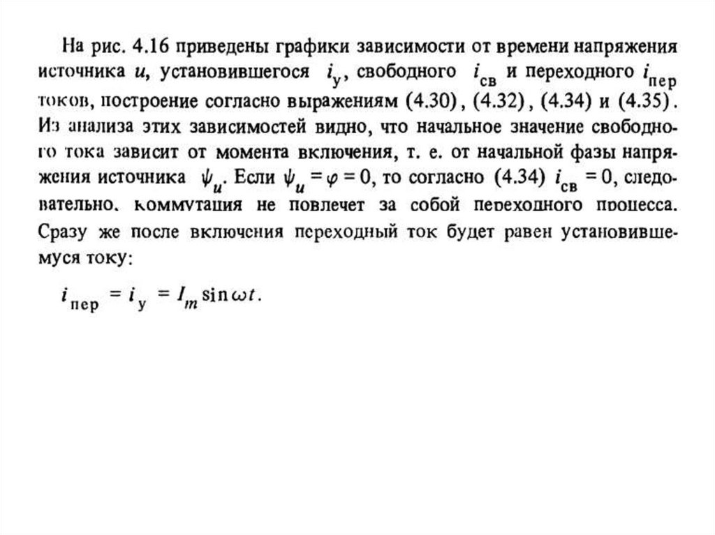
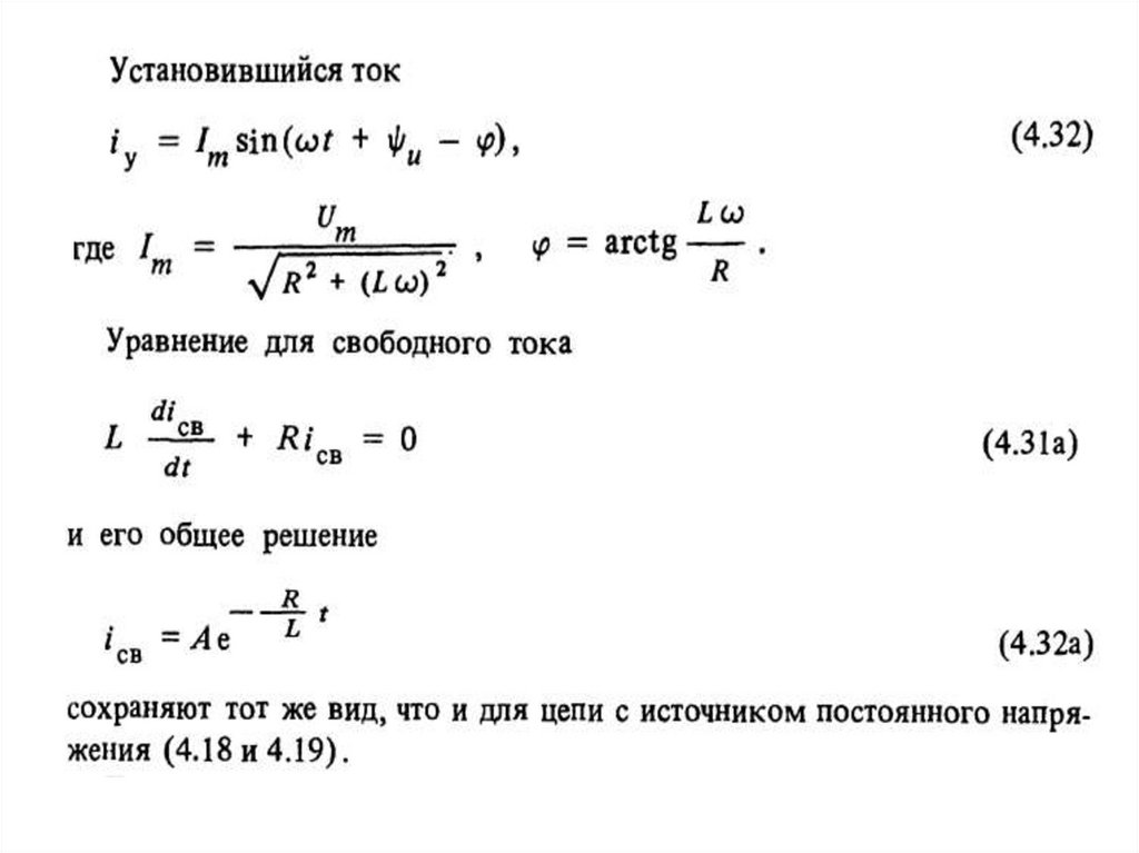
Подключение индуктиной катушки к источнику синусоидального напряжения
14.
15.
16.
17.
18.
19.
20.
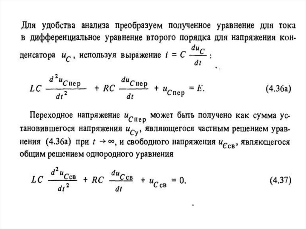
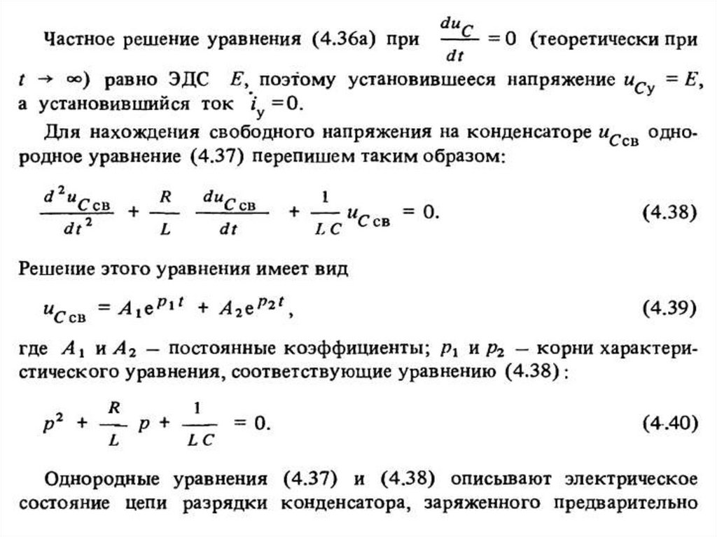
Переходный процесс в цепи с последовательным соединением резистора, катушки индуктивности и конденсатора
English
Русский
Rules