2.85M
Similar presentations:
Линейные электрические цепи с взаимной индуктивностью. Лекция 8
Трехфазные электрические цепи
Трехфазные электрические цепи
Электрические цепи
Трёхфазные электрические цепи синусоидального тока. (Лекция 3)
Основы теории электрических цепей
Электрические цепи постоянного тока • Электрические цепи синусоидального тока • Трёхфазные цепи
Электрические цепи переменного тока. Трехфазные электрические цепи
Трёхфазные электрические цепи
Трехфазные электрические цепи. Понятие о многофазных цепях и системах
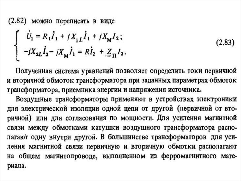
Электрические цепи со взаимной индуктивностью
1.
Электрические цепи со взаимной индуктивностью.
2.
3.
4.
5.
6.
7.
8.
9.
10.
Воздушный трансформатор
11.
12.
13.
3. Трехфазные цепи
14.
15.
16.
Трехфазный генератор.
17.
18.
19.
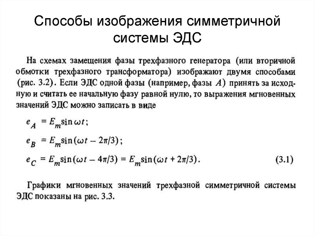
Способы изображения симметричной системы ЭДС
20.
21.
22.
23.
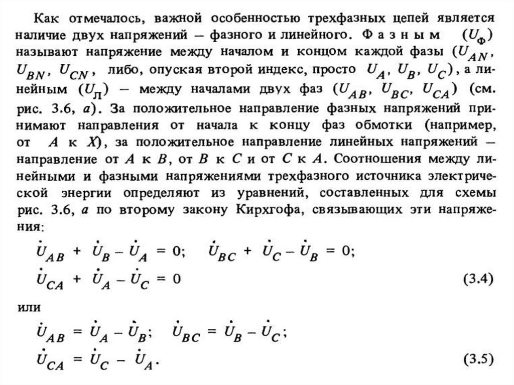
Способы соединения фаз трехфазного источника питания.Фазные и линейные напряжения
24.
25.
26.
27.
28.
29.
Классификация и способы включения приемников в трехфазную цепь
English
Русский
Rules