3.03M
Similar presentations:
Электрические цепи однофазного синусоидального тока
Комплексные частотные характеристики линейных электрических цепей
Комплексные параметры, частотные характеристики и операторные функции электрических цепей
Электротехника и электроника. Однофазные электрические цепи синусоидального тока. (Лекция 2)
Характеристики электрического тока
Характеристики электрических проводов
Характеристики электрического поля
Электротехника и электроника. Электрические цепи синусоидального тока
Определения, элементы и параметры электрических цепей
Электрические характеристики материалов
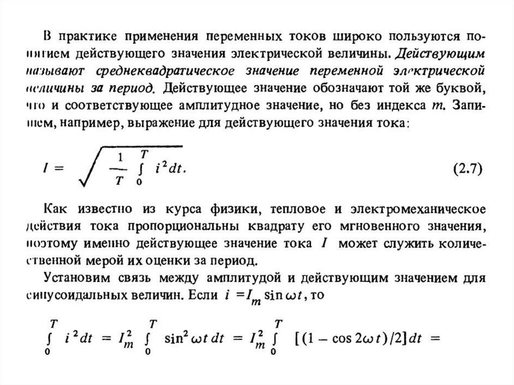
Параметры синусоидальных электрических величин
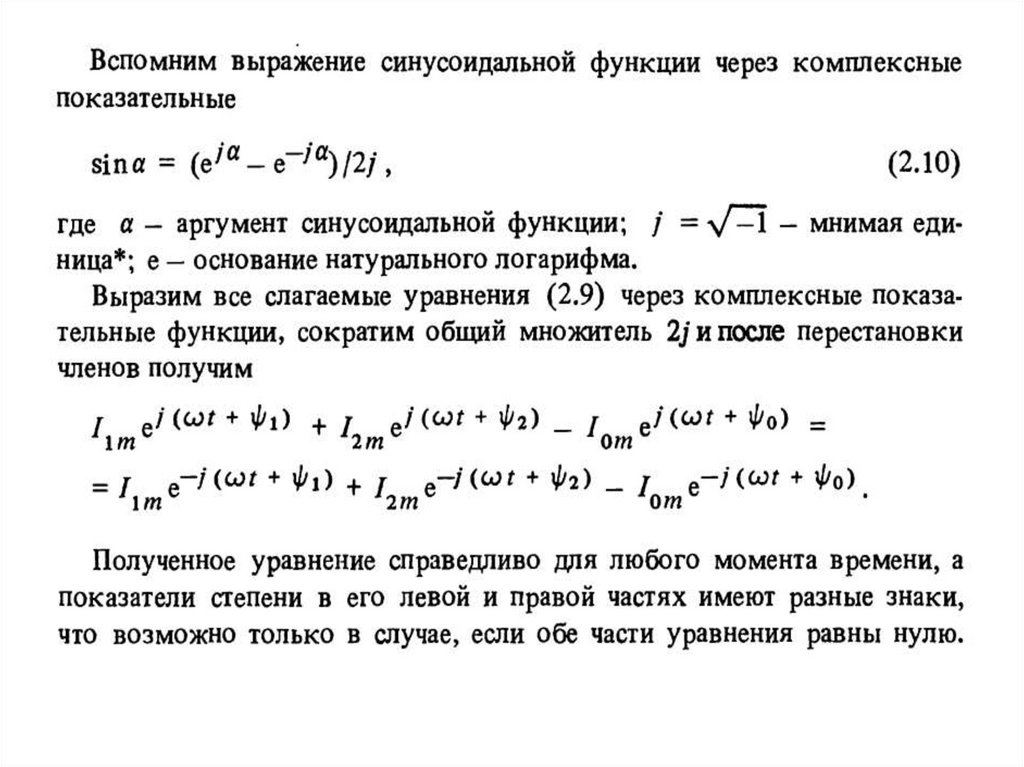
1.
2.1 Параметры синусоидальных электрических величин
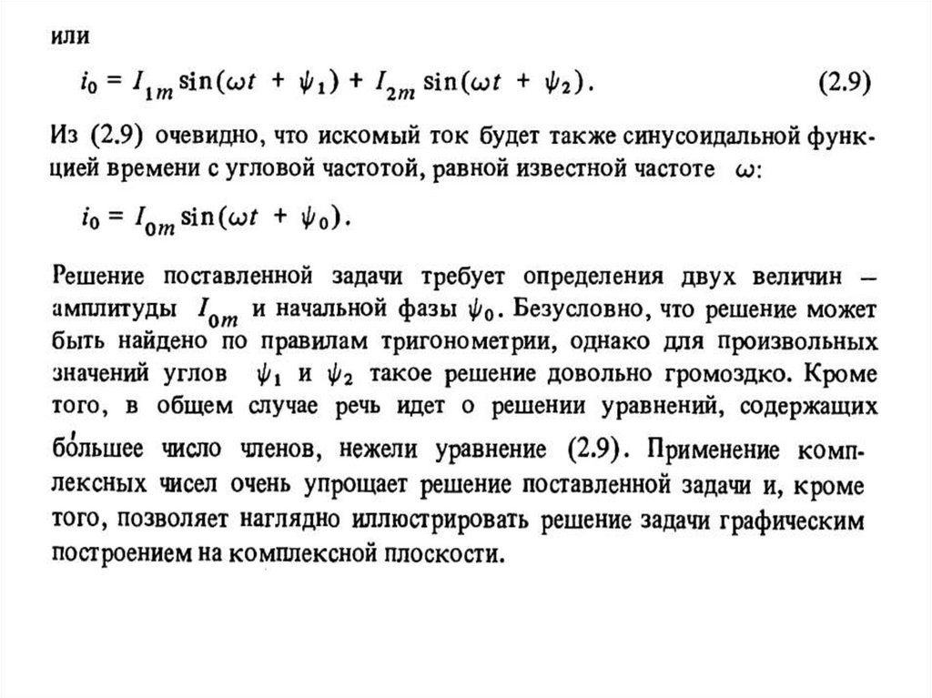
2.
3.
4.
5.
6.
7.
8.
9.
10.
11.
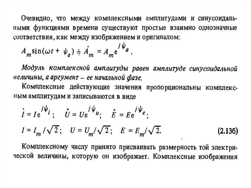
2.2 Применение комплексных чисел для расчета электрических цепей
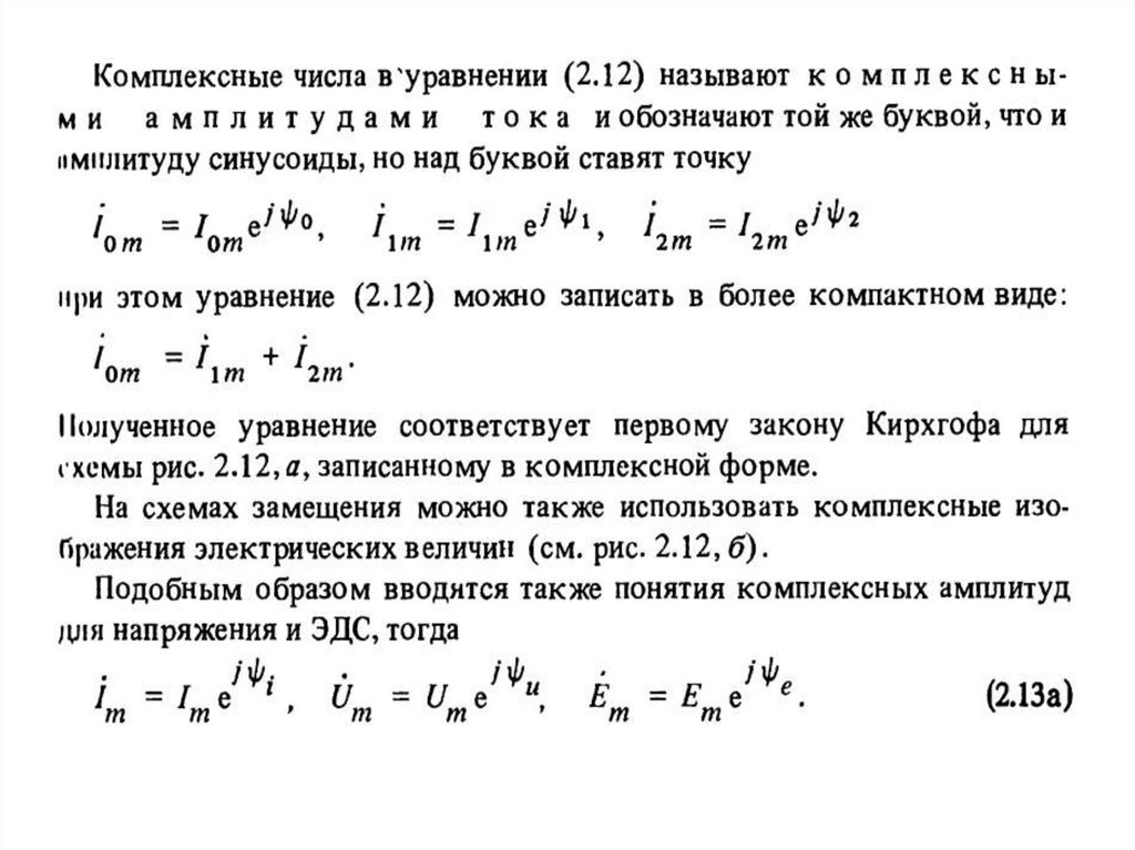
12.
13.
14.
15.
16.
17.
18.
19.
Комплексные сопротивления
20.
21.
22.
23.
Векторные диаграммы
24.
25.
26.
27.
28.
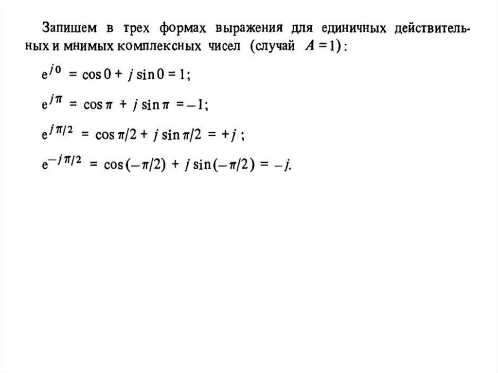
Простейшие математические операции с комплексными числами
English
Русский
Rules