13.41M
Category: life safetylife safety

Оценка рисков при хранении Бутена -1

1.

ВЫПУСКНАЯ КВАЛИФИКАЦИОННАЯ РАБОТА
Тема : « Оценка рисков при хранении Бутена -1 »
НИУ МГСУ 2022
Докладчик :
Лепехова Е.А.
ИГЭС 4 – 37
Руководитель ВКР:
Челекова Е.Ю.

2.

Цель и задачи:
Цель:
Оценить риски при хранении Бутена - 1
Задачи:
1.
провести анализ основных требований современного законодательства к процедуре оценки
риска на производственном объекте;
2.
определить сценарии развития аварии;
3.
выявить опасные события при эксплуатации;
4.
определить вероятности возникновения и развития аварийной ситуации;
5.
оценить количество выброшенного вещества, участвующего в аварии;
6.
рассчитать вероятные зоны действия поражающих факторов;
7.
оценить безопасность производственного объекта.
НИУ МГСУ 2022
2
2

3.

Практическая значимость
Оценка безопасности персонала,
обслуживающего шаровой резервуар
Бутена-1 при помощи причинноследственной связи
Предмет исследования:
шаровой резервуар объемом 2000 м3 ,
предназначенный для хранения и
отгрузки жидкого Бутена-1
Условия хранения Бутена - 1
давление 0,53 Мпа (изб.)
температура до 40°С.
НИУ МГСУ 2022
3
3

4.

Схема технологического процесса
4
4

5.

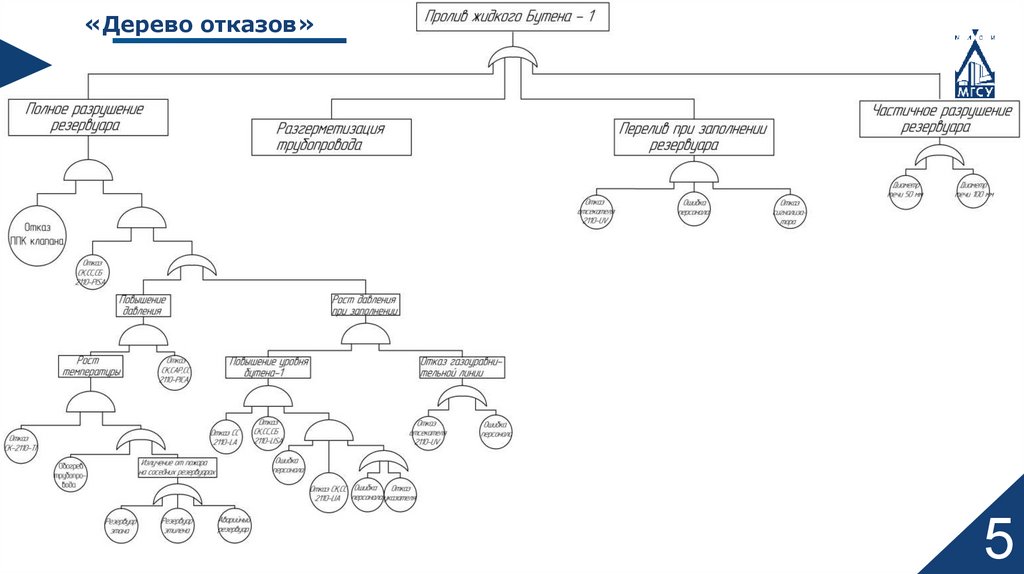
«Дерево отказов»
5
5

6.

Определение вероятности возникновения аварийной ситуации
Pпр = 1 − 1 − Рполн.разр. ∗ 1 − Ртруб ∗ 1 − Рперел. ∗ 1 − Рчаст.разр.
Pпр = 1 − 1 − Рполн.разр. ∗ 1 − Ртруб ∗ (1 − Рчаст.разр. ൯
где Рпр - вероятность пролива Бутена – 1;
Рполн.разр. - вероятность полного разрушения :
Рполн.разр. = 1,12*10−6 ;
Ртруб - вероятность разгерметизации трубопровода :
Ртруб = 3,84 ∗ 10−5 ;
Рчаст.разр - вероятность частичного разрушения:
Рчаст.разр = 5,5 ∗ 10−6 .
English     Русский Rules