5.91M
Category: physicsphysics

Векторные аддитивные схемы для волнового уравнения в релаксирующих средах

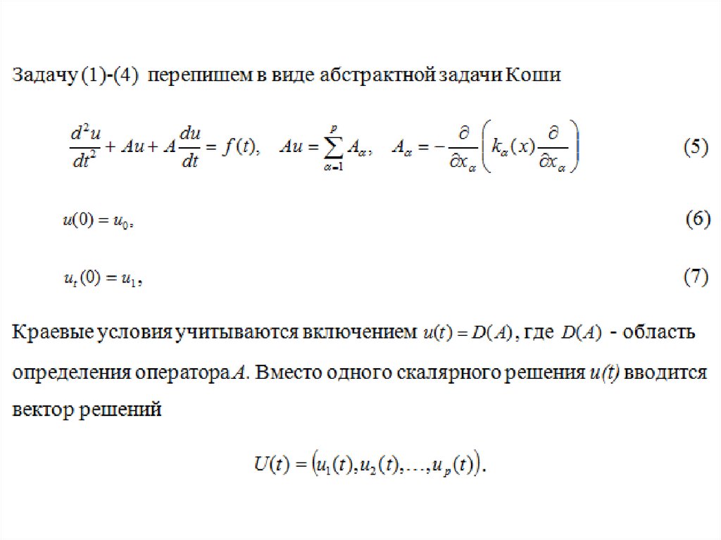
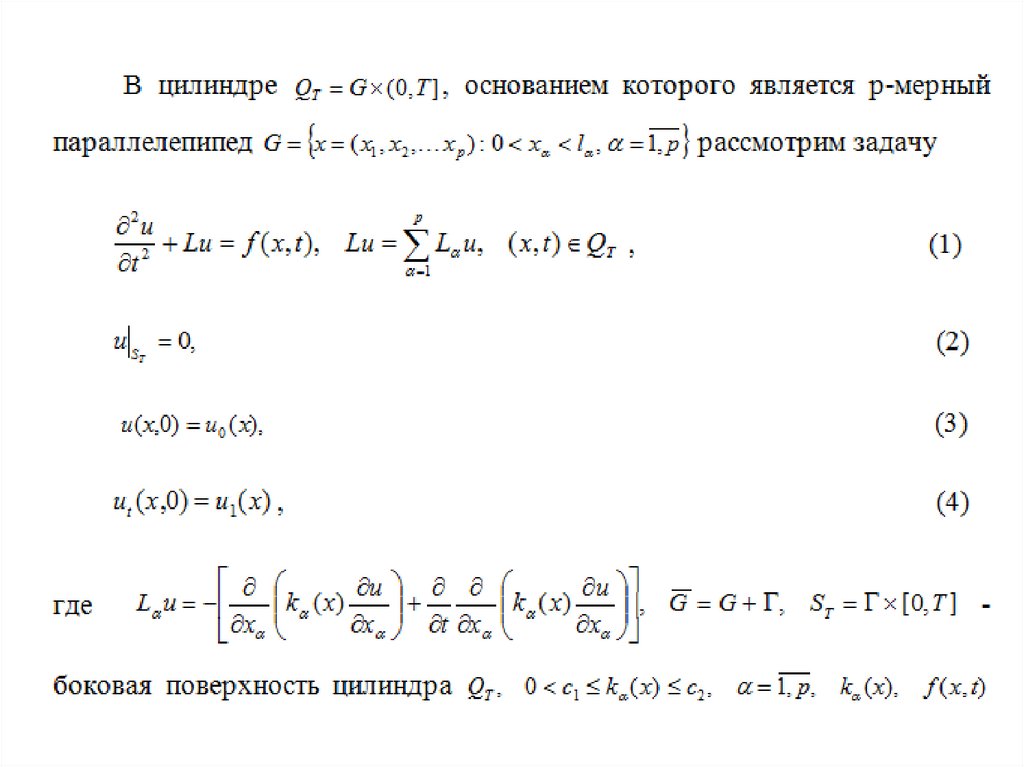
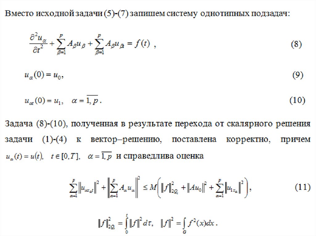
1.

Киштикова Фатима Расуловна
Магистерская диссертационная работа
Векторные аддитивные схемы для волнового
уравнения в релаксирующих средах
Научный руководитель
Лафишева М.М.

2.

Цель работы: построить векторную аддитивную
разностную схему для волнового
многомерного
уравнения в неидеальной среде с учетом вязкости и
теплопроводности.
Задачи работы:
- установление корректности задачи, полученной в
результате перехода от скалярного решения к вектор–
решению;
- построение разностной схемы системы одномерных
задач решением которой, являются компоненты
вектор-решения;
- установление факта сходимости, устойчивости и
порядка аппроксимации разностной схемы.
- Проведение численного эксперимента.

3.

4.

5.

6.

7.

8.

9.

Результаты расчетов
5
4
3
2
1
0
50
40
Рис 1
50
30
40
30
20
10
20
10

10.

6
5
4
3
2
1
Рис 2
0
0
5
10
15
20
25
English     Русский Rules