393.50K
Category: informaticsinformatics

Эффективность адаптивной системы и факторы, которые на неё влияют (лекция 5)

1.

Лекция 5
Эффективность адаптивной системы и факторы, которые на неё влияют
1. Эффективность адаптивной системы
2. Факторы, снижающие эффективность
3. Обобщённый взгляд на место и назначение адаптивной
системы с весовой обработкой сигнала

2.

Оценка эффективности адаптивной системы
Вх.
Uп вх
Uс вх
Адаптивная
система
Вых.
U п вых
Uс вых
Вводится понятие коэффициент подавления помехи:
и коэффициент усиления сигнала:
Эффективность адаптивной системы
Коэффициент усиления сигнала, как правило, не велик и примерно равен 1.
В основном эффективность определяется коэффициентом подавления
помехи. Эффективность практических систем может достигать 10 000.

3.

Факторы, снижающие эффективность
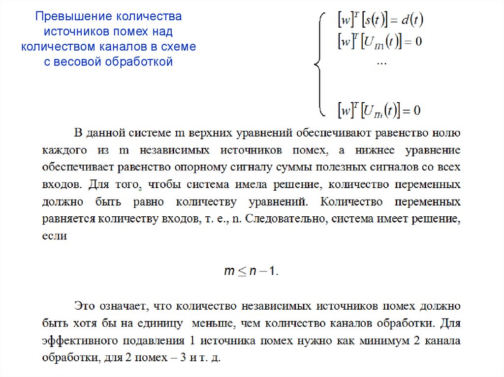
1. Превышение количества источников помех над количеством каналов в схеме
с весовой обработкой.
2. Шум.
3. Погрешность при установке коэффициентов.
4. Неидентичность каналов схемы с весовой обработкой.
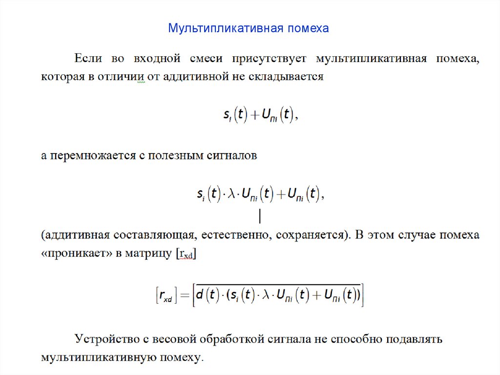
5. Мультипликативная помеха.
6. Погрешность при формировании опорного сигнала.
7. Сложная структура помехи.
8. Влияние полезного (информационного) сигнала.

4.

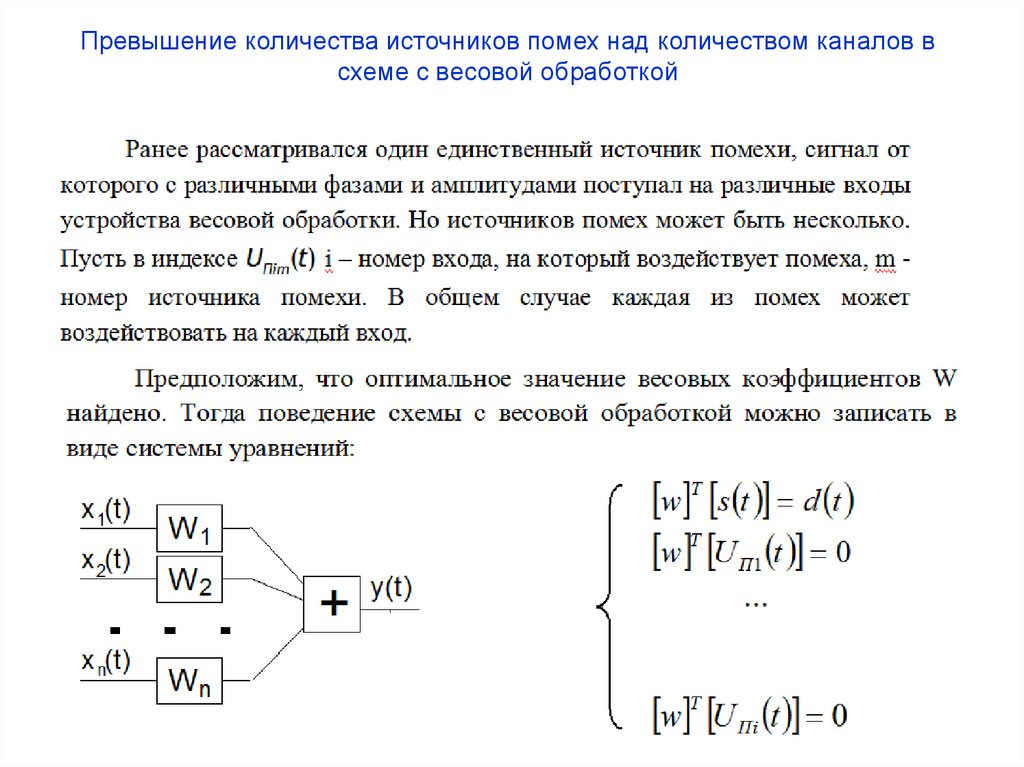
Превышение количества источников помех над количеством каналов в
схеме с весовой обработкой

5.

Превышение количества
источников помех над
количеством каналов в схеме
с весовой обработкой

6.

Превышение количества
источников помех над
количеством каналов в схеме
с весовой обработкой

7.

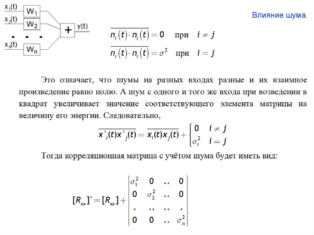
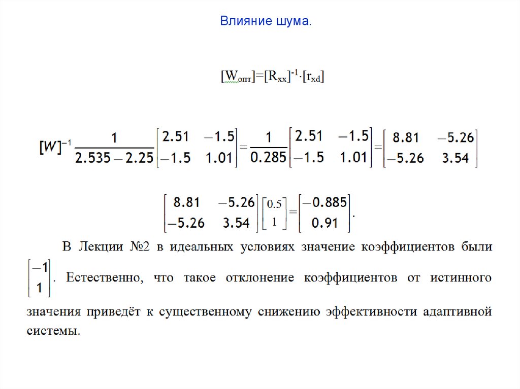
Влияние шума.
Шум – полностью случайный процесс.

8.

Влияние шума.

9.

Влияние шума.

10.

Влияние шума.

11.

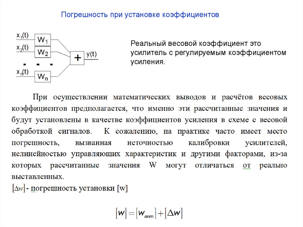
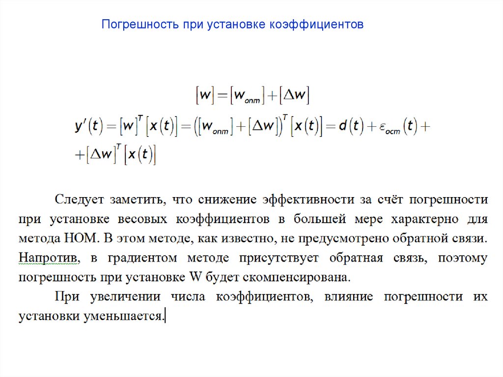
Погрешность при установке коэффициентов
Реальный весовой коэффициент это
усилитель с регулируемым коэффициентом
усиления.

12.

Погрешность при установке коэффициентов

13.

Неидентичность частотных и временных характеристик каналов
Реальный весовой коэффициент это
усилитель с регулируемым коэффициентом
усиления.

14.

Мультипликативная помеха

15.

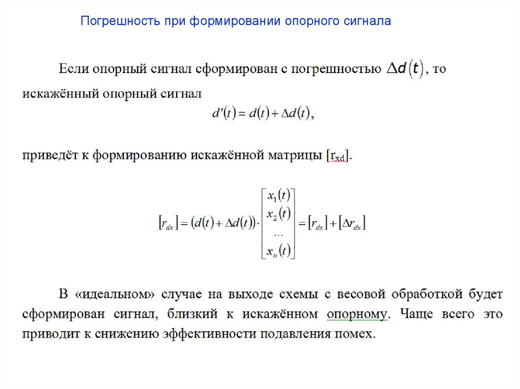
Погрешность при формировании опорного сигнала

16.

Сложная спектральная структура помехи

17.

Влияние полезного (информационного) сигнала

18.

Обобщённый взгляд на место и назначение адаптивной системы с
весовой обработкой сигнала

19.

Основное в лекции
English     Русский Rules