936.46K
Category: physicsphysics

Столкновения при наличии трения. Тема 1

1.

Тема 1:
«Столкновения при
наличии трения»
Учитель физики МБОУ СОШ №7 г. Выборг
Замятина Ксения Андреевна

2.

Теория
• Закон сохранения импульса
• Закон сохранения энергии
• А если есть трение?

3.

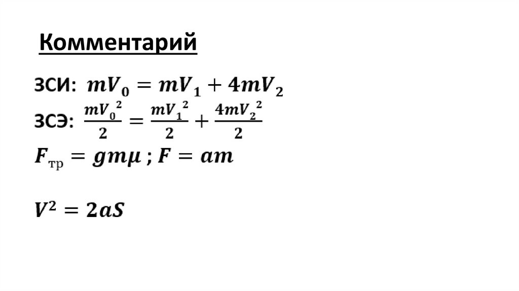
Задача
• Брусок, двигавшийся по горизонтальной
поверхности стола со скоростью v0,
сталкивается с неподвижным бруском, масса
которого в 4 раза больше. На какое
расстояние разъедутся бруски после
столкновения? Удар упругий, центральный.
Коэффициенты трения брусков о стол
одинаковы и равны µ.

4.

Комментарий

5.

Задача
• На закругление стоит груз масса которого 0.25
массы лыжника. На каком минимальном
расстоянии от места закругления склона должна
располагаться стартовая площадка лыжников,
чтобы они, достигнув закругления, взяли груз и
начали свободный полет? Угол склона α, радиус
его закругления R, коэффициент трения между
лыжами и снегом μ<tgα. Стартовой скоростью
лыжников пренебречь

6.

Комментарий

7.

Задача
• Небольшая шайба массой m, начав
движение из верхней точки
незакреплённого полушара
радиусом R и массой М, скользит по
его внешней поверхности. На высоте
h шайба отрывается. Коэффициент
трения между полушаром и
горизонтальной поверхностью μ. На
какое расстояние подвинется
полусфера?

8.

Комментарии
V
h
V1

9.

Задача для самостоятельного решения
• Шар массой m, двигающийся не вращаясь на
горизонтальной абсолютно гладкой
плоскости, сталкивается с неподвижным
кольцом радиуса R и массой M. Коэффициент
трения между телами μ. Найдите отношение
энергии перешедшей в тепло при ударе к
начальной кинетической энергии шара.
English     Русский Rules