523.00K
Category:
mathematics
Similar presentations:
Простейшие уравнения
Простейшие уравнения
Решение простейших тригонометрических уравнений. Приемы решения простейших тригонометрических уравнений
Простейшие тригонометрические уравнения. Решение тригонометрических уравнений
Простейшие уравнения
Простейшие тригонометрические уравнения
Решение простейших тригонометрических уравнений
Простейшие тригонометрические уравнения
Простейшие тригонометрические уравнения
Простейшие тригонометрические уравнения
Простейшие уравнения
1.
Простейшие уравнения
Преподаватель
Сандакова О.В.
2.
3.
5х 3
1
4х 5
4.
5.
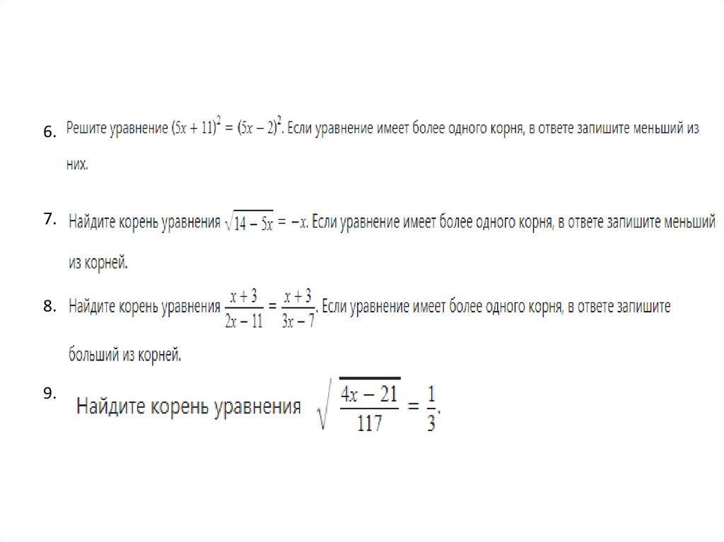
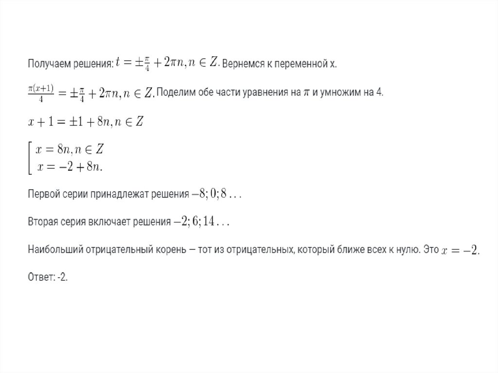
6.
7.
8.
9.
10.
11.
12.
Простейшие тригонометрические уравнения
13.
14.
15.
Задания на самостоятельную
работу:
1.
2.
3.
4.
5.
16.
6.
7.
8.
9.
English
Русский
Rules