2.95M
Category: electronicselectronics

Операционные блоки цифровых устройств. Принципы работы и основные характеристики (лекция 4)

1.

Лекция 4. Операционные блоки цифровых устройств. Принципы работы и
основные характеристики.
Преподаватель: Джунусов Нуридин Ауелович, лектор. Кафедры
«Электроники, телекоммуникаций и космических технологий»
n.aueluly@gmail.com

2.

Содержание
1. Операционные блоки цифровых устройств.
2. Принципы работы и основные характеристики.

3.

Структура цифрового устройства

4.

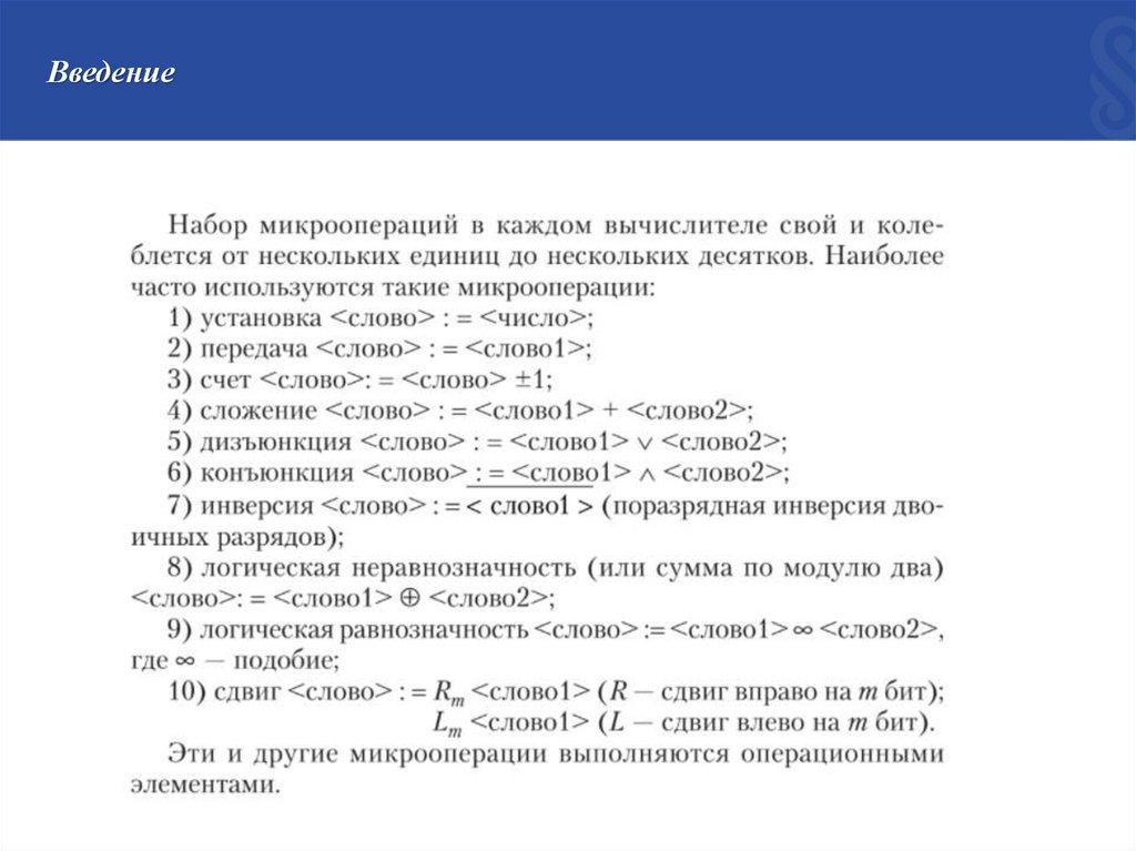
Введение

5.

Трёхшинная структура операционного блока микропроцессора

6.

Двухшинная структура операционного блока микропроцессора

7.

Одношинная структура операционного блока микропроцессора

8.

Шина

9.

АЛУ

10.

Условное обозначение АЛУ
Рассмотрим типовое АЛУ . ВИС имеются
входы чисел А и В, входы выбора
операций S, вход переноса Сх из
младшего разряда и вход М, сигнал
которого задает тип выполняемых
операций: логические (М= 1) или
арифметико-логические (М = 0).
Результат операции вырабатывается на
выходах F. Выходы G и Н используются
для организации параллельных
переносов при наращивании
разрядности обрабатываемых слов.
Сигнал С о — выходной перенос в
старший разряд, а выход «А = В» —
выход, равный «1» при условии А = В.

11.

АЛУ

12.

Обобщённая блок-схема арифметико-логического устройства
(АЛУ).
Стрелками
указаны
входные и выходные
слова.
Флаги

признаки
(например,
результата
сравнения
операндов) выполнения
предыдущей операции
(вход) и результата
выполнения
текущей
операции (выход). В
одноместных операциях
таких, например, как
инверсия битов слова
или битовый сдвиг
второй операнд (B) не
участвует в операции.
Слово
команды
указывает необходимую
операцию.

13.

АЛУ

14.

АЛУ

15.

АЛУ

16.

АЛУ

17.

АЛУ
English     Русский Rules