1.60M
Category: physicsphysics

Криволинейный интеграл второго рода

1.

§8. Криволинейный интеграл второго рода

2.

3.

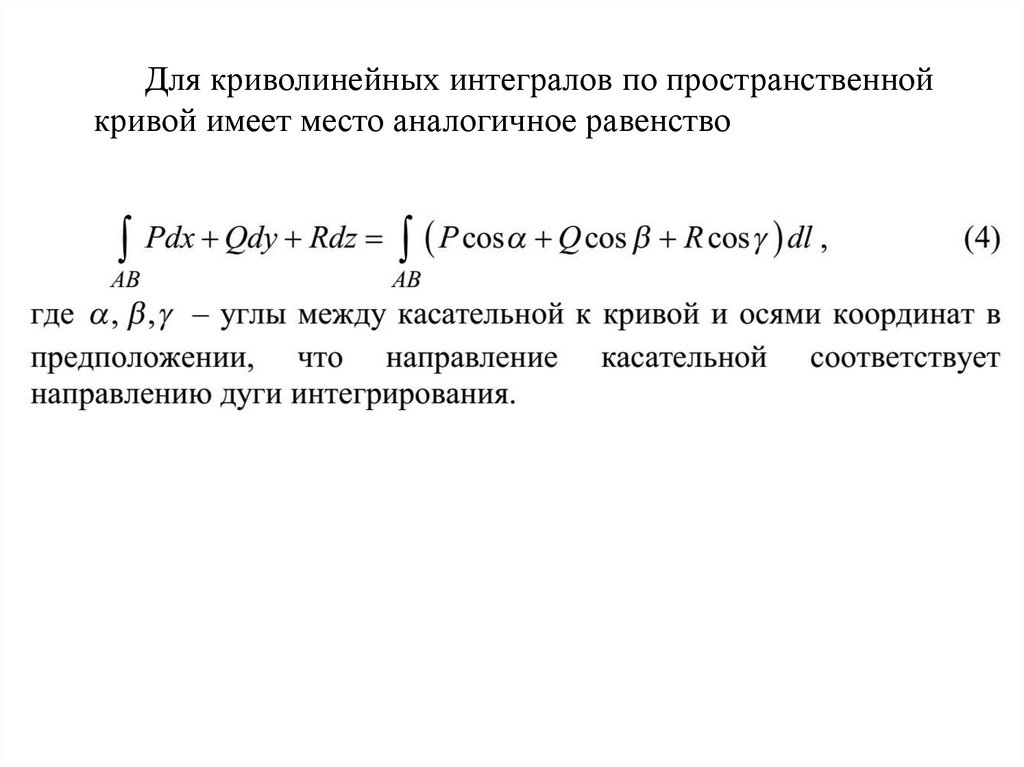
4.

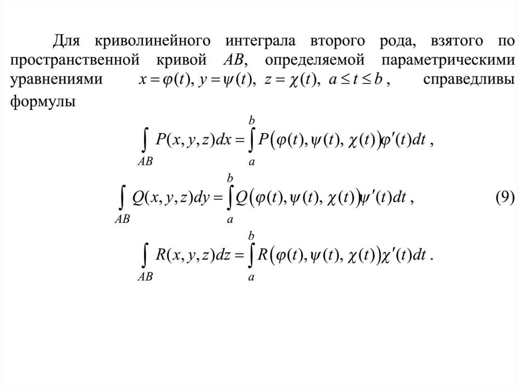
5.

6.

7.

8.

9.

и характеризует длину отрезка касательной кривой AB от
точки касания N ( x ;y ) до точки T ( x + Δx; y+dy) , то есть равен
гипотенузе прямоугольного треугольника с катетами Δ x и dy . В
качестве дифференциала dx независимой переменной можно
взять приращение Δ x .

10.

11.

12.

Для криволинейных интегралов по пространственной
кривой имеет место аналогичное равенство
English     Русский Rules